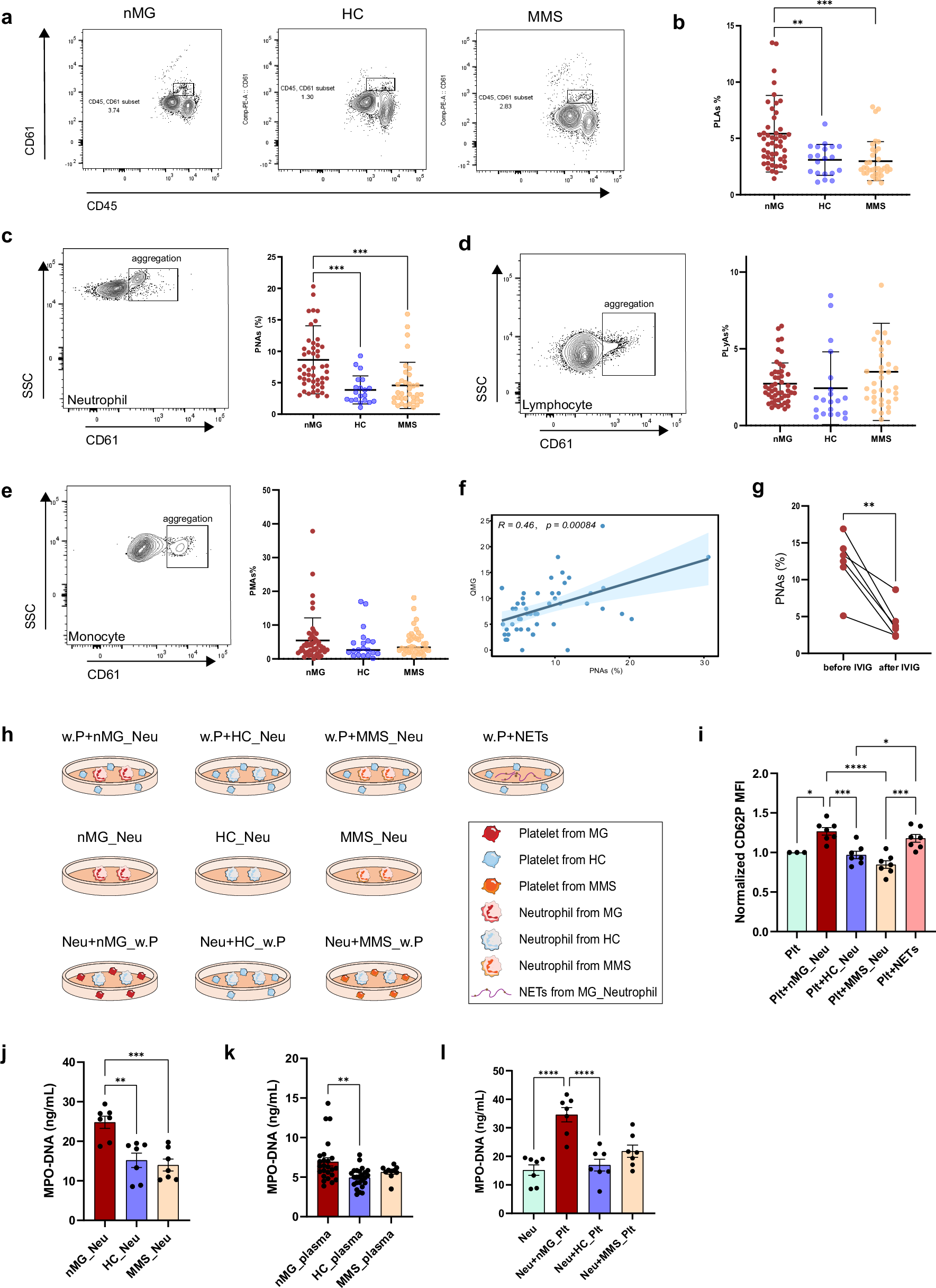
Fig. 5: Platelet-leukocyte interaction increased in MG.
From: Platelet activation plays a pro-inflammatory role in myasthenia gravis

a A representative flow cytometry scatter plot delineates the identification of PLAs within the CD61+ CD45+ population. b The dot plot comparison of the percentage of PLAs reveals a statistically significant increase in PLAs among MG patients (n = 50) compared to the HC (n = 20, p = 0.0034) and MMS group (n = 35, p = 0.0002). c A pronounced upsurge in circulating PNAs is observed in MG patients (n = 50) compared to HC (n = 20, p = 0.0002) and MMS group (n = 35, p = 0.0002), with no significant changes detected in the aggregates involving monocytes and lymphocytes with platelets (d, e). f Positive correlation was observed between the percentage of PNAs and QMG score (n = 50, R = 0.46, p = 0.00084). g Significant reduction in PNAs in MG patients following treatment with long-term IST or short-term IVIg therapy (n = 6, p = 0.0032). h Schematic representation of experimental platelet-neutrophil co-culture design. Top row: Platelets were co-cultured with neutrophils from nMG, HC, or MMS patients, or with neutrophil-derived NETs from nMG patients to assess platelets activation. Middle row: Neutrophils from nMG, HC, or MMS patients were cultured overnight to assess NETs formation. Bottom row: Neutrophils were co-cultured with platelets from nMG, HC, or MMS patients to assess NETs formation. i Quantification of platelet activation levels (normalized CD62P MFI) after co-culture with neutrophils or NETs from nMG, HC, or MMS patients (n = 7 per group). Platelets co-cultured with nMG-derived neutrophils or NETs displayed significantly higher activation levels than those co-cultured with neutrophils from HC or MMS groups (n = 7 per group; Plt+nMG_Neu vs. Plt+HC_Neu, p = 0.0009, Plt+nMG_Neu vs. Plt+MMS_Neu, p < 0.0001, Plt+HC_Neu vs. Plt+NETs, p = 0.0258, Plt+MMS_Neu vs. Plt+NETs, p = 0.0002). j MPO-DNA complex levels in the supernatant following overnight culture of neutrophils from nMG, HC, and MMS patients (n = 7 per group). Neutrophils from nMG patients released significantly higher levels of NETs compared to HC or MMS groups (nMG vs. HC, p = 0.0016; nMG vs. MMS, p = 0.0005). k MPO-DNA complex levels in plasma samples from MG (n = 25), HC (n = 25), and MMS patients (n = 10). Plasma from MG patients contained significantly elevated NETs levels compared to HC plasma (p = 0.0016). l MPO-DNA complex levels in the supernatant following neutrophil co-culture with platelets from nMG, HC, and MMS groups (n = 7 per group). Platelets from nMG patients significantly promoted NETs release from neutrophils compared to platelets from the HC group (p < 0.0001). For (b–e, g, i, j–l), data are presented as mean ± s.d. with individual biological replicates. For correlation analysis in (f), two-sided Spearman’s rank correlation was used, and regression lines are shown with shaded 95% confidence intervals. Statistical significance was assessed by ordinary one-way ANOVA with Tukey’s multiple comparisons test (b–e, i, j–l) or paired two-tailed Student’s t-test. Significance levels are denoted by asterisks: *p < 0.05; **p < 0.01; ***p < 0.001; ****p < 0.0001. Non-significant results are not depicted. nMG immunotherapy-naïve MG, HC healthy controls, MMS minimal clinical status, PLAs platelet-leukocyte aggregates, PNAs platelet-neutrophil aggregates, PLyAs platelet-lymphocyte aggregates, PMAs platelet-monocyte aggregates, QMG score quantitative myasthenia gravis scores, IST immunosuppressive therapy, IVIg intravenous immunoglobulin, NETs neutrophil extracellular traps, MFI mean fluorescence intensity. Source data are provided as a Source data file.