Fig. 2: Transcriptional dysregulation in neural progenitor cells reveals common themes in the prenatal Down syndrome brain.
From: Molecular cartography of the human down syndrome and trisomic mouse brain

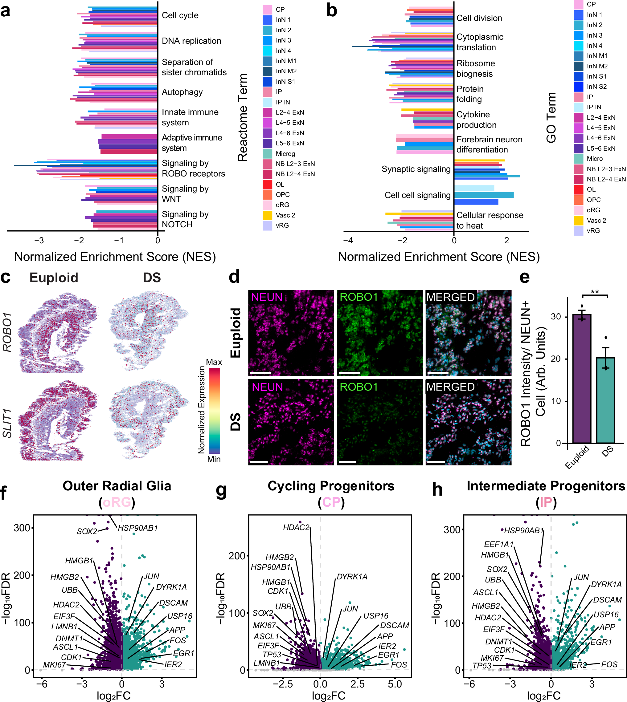
a, b Barplots of normalized enrichment score (NES) for select a, Reactome and b gene ontology (GO) biological processes across all cell subtypes identified in the prenatal single-nucleus (sn)RNA-seq dataset. Positive NES values indicate enrichment of gene sets toward the top of the ranked gene list (i.e., genes upregulated in DS), while negative NES values indicate enrichment toward the bottom (i.e., genes downregulated in DS). Comparison is between DS and euploid samples. Bars are colored according to cell subtypes. c Spatial plots of ROBO1 and SLIT1 in representative Down syndrome (DS) and euploid brains, with gene expression plotted from Slide-seq. Dot color represents normalized gene expression from the 10th to 90th percentiles. d Immunostaining for ROBO1 (green) in NEUN+ cells (pink) and DAPI-labeled nuclei (cyan) in a representative prenatal human DS and euploid brain. Scale bar is 50 μm. e Bar plots displaying ROBO1 intensity in NEUN+ cells, measured in arbitrary units (arb. units). Each dot represents the average intensity for each prenatal human brain (n = 3 DS, n = 3 euploid). Bars indicate the average intensity per condition, with error bars representing the standard error of the mean. Statistical significance was assessed using a two-sided t-test; p-value = 0.017. f–h Volcano plots depicting differentially expressed genes (DEGs) in (f) outer radial glia (oRG), g cycling progenitors (CP), and h intermediate progenitors (IP) from the prenatal human snRNA-seq dataset. Each dot represents a gene and dots are colored according to enrichment: significantly upregulated (log2FC > 0, FDR ≤ 0.05) in teal, significantly downregulated (log2FC < 0, FDR ≤ 0.05) in purple, and non-significant genes in gray. Comparison is between DS and euploid samples. The horizontal line depicts FDR = 0.05, and the vertical line depicts log2FC = 0.