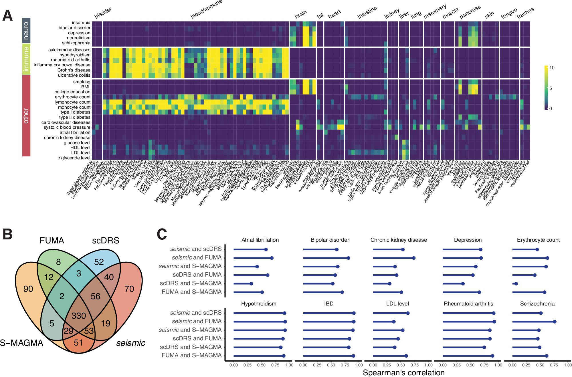
Fig. 3: Characterization of cell type-trait associations across 27 diverse GWAS.
From: Disentangling associations between complex traits and cell types with seismic

A seismic cell type-trait associations covering 15 tissue types and 130 cell types from the Tabula Muris FACS dataset17 and 27 GWAS studies covering neurological, immune, and various other disease or demographic endpoints. B Venn diagram comparing the significantly associated cell type-trait relationships between methods (based on a 0.05 FDR threshold) assessed by the four MAGMA-based computational methods, S-MAGMA, FUMA, scDRS and seismic. C Pairwise Spearman’s correlations of statistical significance of all (130) cell types (\(-{\log }_{10}(p{{\mbox{-value}}})\)) for each pair of any two methods across a selected set of 12 diverse traits (other trait correlations are in Supplementary Fig. 16).