Fig. 3: Genomic and functional characterisation of 5q31 variants rs28419191 and rs1131769.
From: Cross-ancestral GWAS identifies 29 variants across head and neck cancer subsites

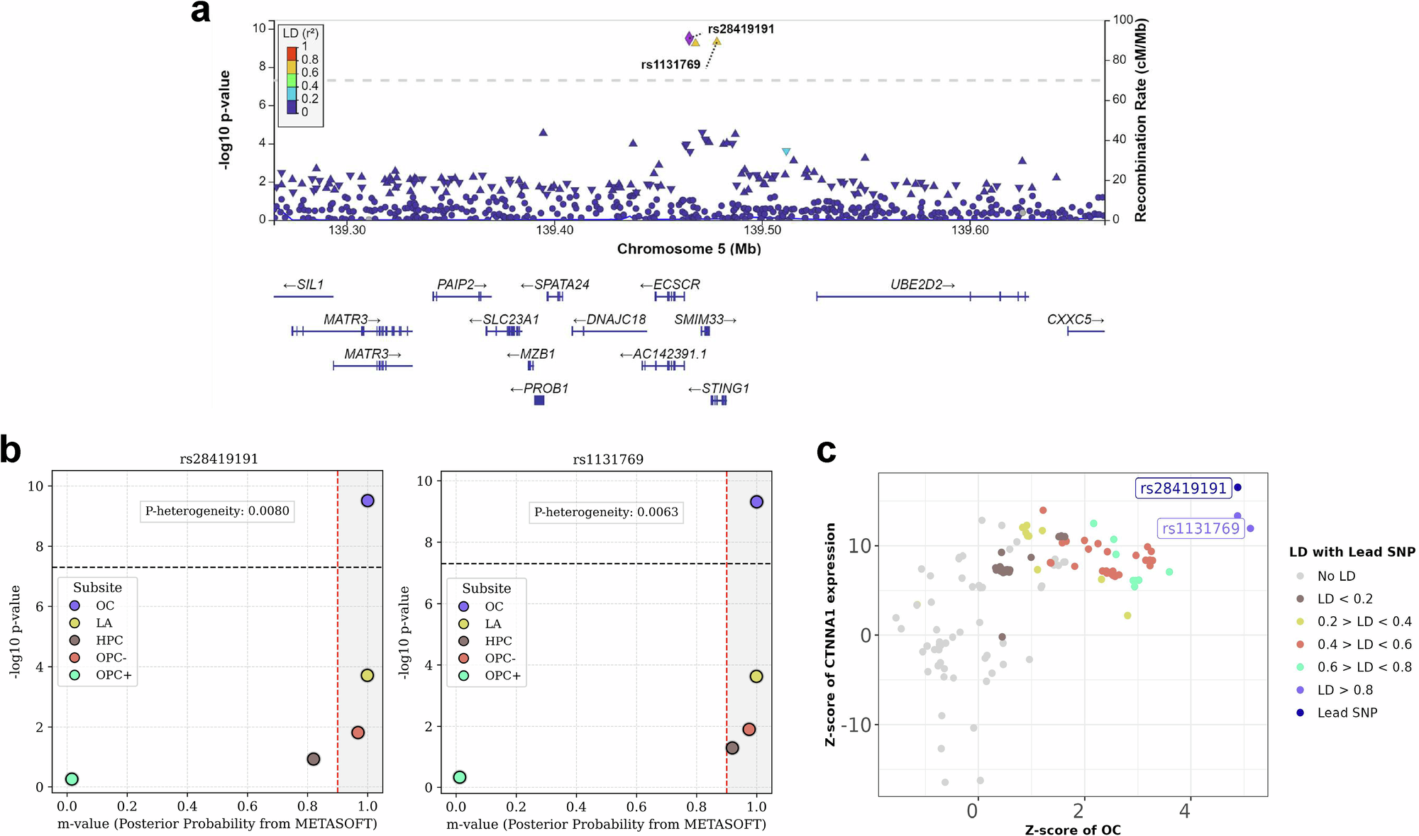
a Regional association plot for the two independent lead single-nucleotide polymorphisms (SNPs) rs28419191 and rs1131769 on chromosome 5. Each point shows the –log₁₀ P-value from a logistic-regression test under an additive genetic model in each cohort. The horizontal dashed line marks the genome-wide significance threshold (P = 5 × 10−⁸). b PM-plots for rs28419191 and rs1131769. On the plot, the x-axis represents the m-value, the posterior probability that a genuine genetic effect exists in each head and neck cancer subsite, estimated with METASOFT’s binary-effects (BE) model. An m-value ≥ 0.9 indicates strong evidence for an effect, ≤ 0.1 indicates no effect, and values between 0.1 and 0.9 denote uncertainty. The y-axis displays –log₁₀ P-values obtained from the per-allele additive logistic-regression GWAS conducted separately for each subsite. Subsite abbreviations: OC = ral cavity, LA = larynx, HPC = hypopharynx, OPC- = HPV-negative oropharynx, OPC + = HPV-positive oropharynx. Source data are provided as a Source Data file. c Z-Z locus plot showing colocalization of rs28419191 and rs1131769 with CTNNA1 expression in whole blood, both with a PP4 score of 99%.