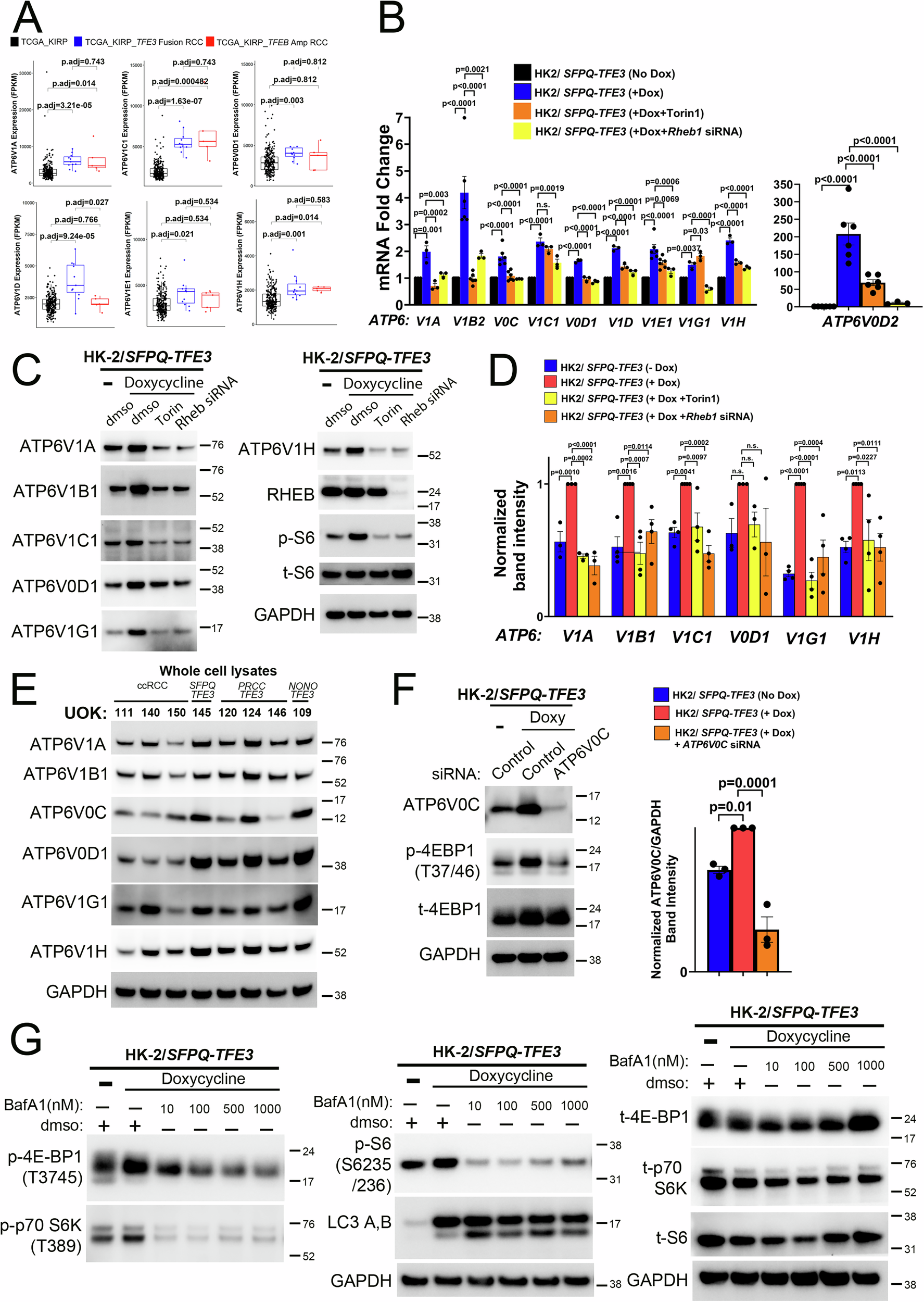
Fig. 4: mTORC1 signaling is activated in murine and human models of SFPQ-TFE3 fusion-RCC.

A Comparison of gene expression for the indicated v-ATPase subunits in TFE3 fusion-RCC (n = 8) and TFEB-amplified RCC (n = 4) to the remainder of papillary RCC cases (n = 273) in the papillary RCC (KIRP) cohort from TCGA. Two-sided tests were used in the analyses. Data are represented as box-and-whisker plots, where the center line indicates the median, the box edges represent the 25th and 75th percentiles, and whiskers extend to the most extreme data points within 1.5× the interquartile range (IQR). P-values indicated are by Wilcoxon rank sum test adjusted with multiple comparisons using the false discovery rate (FDR) method. B Quantitative real time PCR (qRT-PCR) for the indicated v-ATPase subunits in untreated or doxycycline-treated HK2/SFPQ-TFE3 cells, following treatment with Torin1 or RHEB1 siRNA. Replicates: a) V1A, V1C1, V0D1, V1D, V1G1, V1H (n = 3), b) V1B2, V0C, V1E1 and V0D2 (n = 6 for no dox, dox and Torin1 and n = 3 for RHEB1 siRNA). Graphs represent mean values; error bars represent SEM; p-values by one-way ANOVA with Dunnett’s test for multiple comparisons. C Immunoblotting of untreated/doxycycline-treated HK2/SFPQ-TFE3 cells, following treatment with Torin1 or RHEB1 siRNA, for indicated antibodies. D Densitometry quantification of normalized protein expression for indicated v-ATPase subunits, in HK2/SFPQ-TFE3 cells, from experiments in (C). Replicates: a) V1A and V0D1 (n = 3), b) V1B1, V1C1, V1G1 and V1H (n = 4). Graphs represent mean values; error bars represent SEM; p-values by one-way ANOVA with Dunnett’s test for multiple comparisons. E Immunoblotting of lysates from TFE3 fusion-RCC cell lines and ccRCC controls for indicated antibodies. F Immunoblotting (left panel) and densitometry quantification of normalized ATP6V0C protein expression (right panel), from untreated/doxycycline-treated HK2/ SFPQ-TFE3 cells, following treatment with ATP6V0C siRNA (also see Fig. 7I). (n = 3; graphs represent mean values; error bars represent SEM; p values by one-way ANOVA with Dunnett’s test for multiple comparisons). G Immunoblotting of doxycycline-treated HK2/SFPQ-TFE3 cells, following treatment with a BafilomycinA1 concentration gradient for indicated antibodies (also see Fig. S9G). All samples are derived from the same experiment- t-4E-BP1, t-p70S6K, t-S6 and GAPDH (right panels) were processed in parallel on a different gel. All experiments represent n ≥ 3 independent biological replicates. Source data are provided as a Source data file.