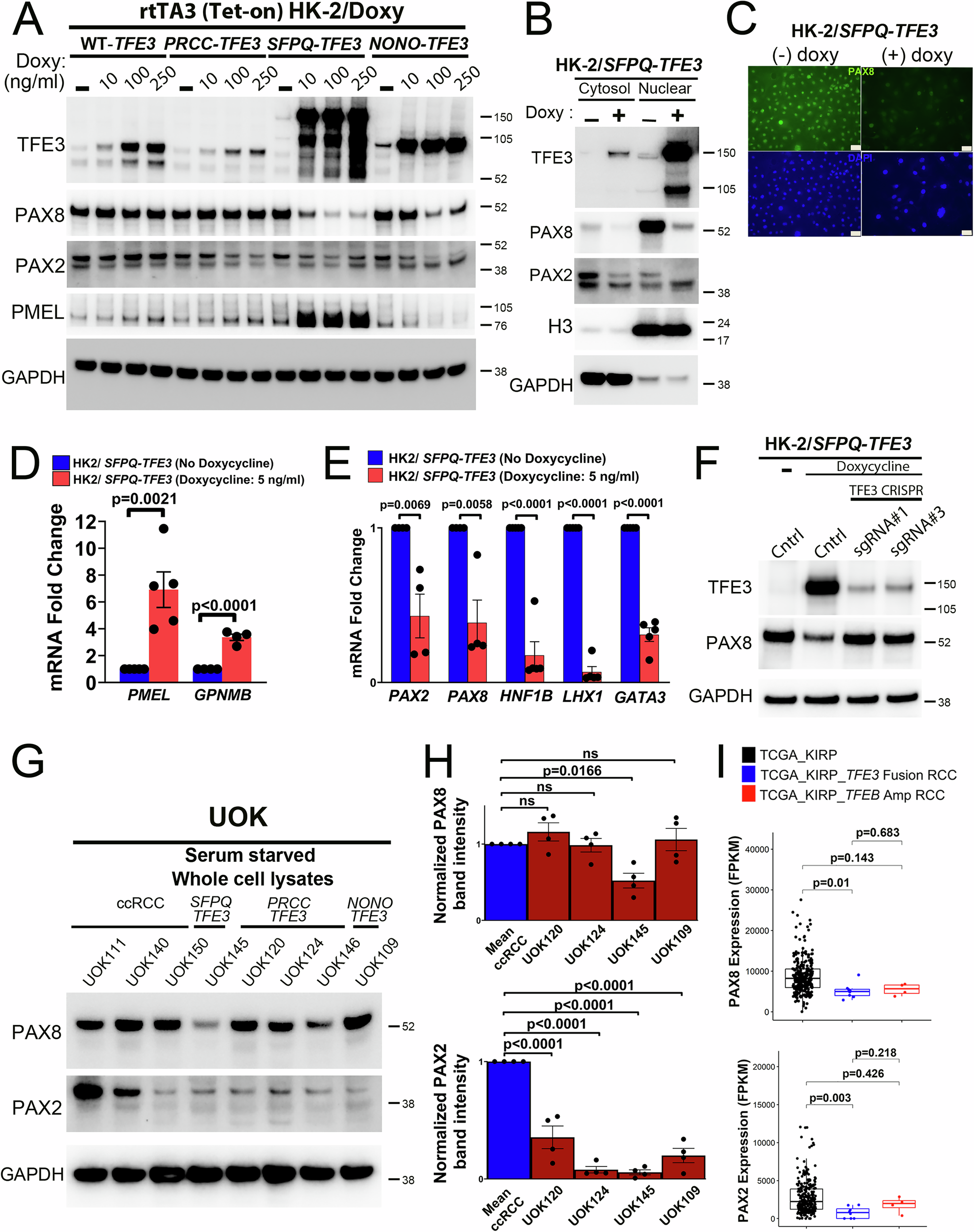
Fig. 6: Induction of SFPQ-TFE3 expression in human renal tubular epithelial cells results in lineage plasticity with silencing of nephric lineage factors, PAX8 and PAX2.

A Immunoblotting of lysates from HK2 cells with doxycycline-inducible expression of WT-TFE3 and TFE3 fusion-proteins, treated with the indicated doses of doxycycline for 72 h. B Immunoblotting of cytosolic and nuclear fractions of HK2/SFPQ-TFE3 cells for indicated antibodies. C Indirect immunofluorescence for PAX8 in HK2 cells with doxycycline-inducible expression of SFPQ-TFE3. Scale bar = 50 µm. D Quantitative real time PCR (qRT-PCR) for PMEL and GPNMB in HK2 cells with doxycycline-inducible expression of SFPQ-TFE3. PMEL (n = 5); GPNMB (n = 4). E Quantitative real time PCR (qRT-PCR) for PAX2, PAX8, HNF1B, LHX1 and GATA3 in HK2 cells with doxycycline-inducible expression of SFPQ-TFE3. PAX2 and PAX8 (n = 4); HNF1B, LHX1 and GATA3 (n = 5). For (D) and (E), graphs represent mean values; error bars represent SEM; p values by two-tailed, Student’s T-test. F Immunoblotting of HK2 cells with doxycycline-inducible expression of SFPQ-TFE3 with CRISPR-Cas9-mediated genomic inactivation of TFE3, for TFE3 and PAX8. Two clones representing two unique guide RNAs targeting TFE3 are shown. G Immunoblotting of lysates from TFE3-fusion RCC cell lines [UOK145(SFPQ-TFE3), UOK120,124,146 (PRCC-TFE3) and UOK109(NONO-TFE3)], and ccRCC controls (UOK111, UOK140 and UOK150) for PAX8 and PAX2. H Normalized mean densitometric quantifications for PAX8 and PAX2 immunoblots, from experiments in G (n = 4, error bars represent SEM; p values by one-way ANOVA). Mean values from UOK111 and UOK140 lysates were used to calculate mean ccRCC values. I Comparison of PAX8 and PAX2 gene expression in TFE3 fusion-RCC (n = 8) and TFEB-amplified RCC (n = 4) to the remainder of papillary RCC cases without TFE3 fusions or TFEB amplifications (n = 273) in the TCGA papillary RCC (KIRP) cohort. Two-sided tests were used in the analyses. Data are represented as box-and-whisker plots, where the center line indicates the median, the box edges represent the 25th and 75th percentiles, and whiskers extend to the most extreme data points within 1.5× the interquartile range (IQR). P-values indicated are by Wilcoxon rank sum test adjusted with multiple comparisons using the false discovery rate (FDR) method. All experiments represent n ≥ 3 independent biological replicates. Source data are provided as a Source data file.