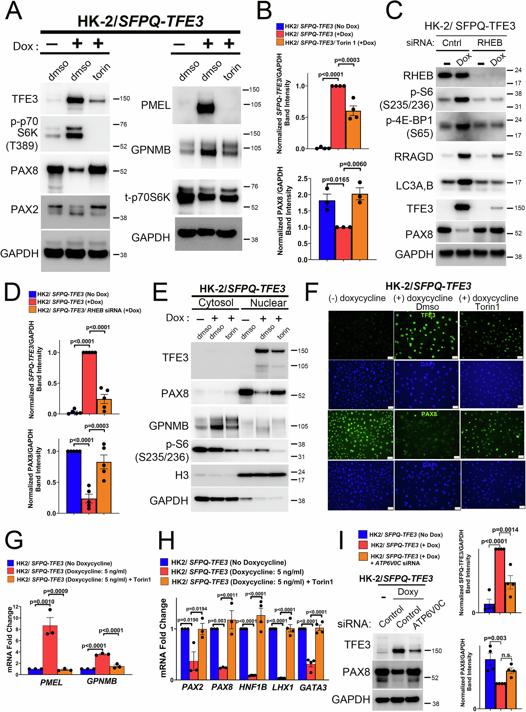
Fig. 7: mTORC1 inhibition rescues PAX2 and PAX8 expression and activation in human in vitro models of SFPQ-TFE3 expression.

A Immunoblotting of HK2/SFPQ-TFE3 cells, following treatment with doses of the mTOR kinase inhibitor Torin1, for the indicated antibodies. All samples are derived from the same experiment- t-p70S6K and GAPDH (right panel-bottom 2 blots) were processed in parallel on a different gel. B Densitometry quantification of normalized SFPQ-TFE3 and PAX8 expression, in HK2/SFPQ-TFE3 cells following treatment with Torin1, from experiments in (A). SFPQ-TFE3 (n = 4); PAX8 (n = 3). Graphs represent mean values; error bars represent SEM; p-values by one-way ANOVA with Dunnett’s test for multiple comparisons. C Immunoblotting of HK2 cells with doxycycline-inducible expression of SFPQ-TFE3, following treatment with RHEB1 siRNA, for the indicated antibodies. D Densitometry quantification of normalized SFPQ-TFE3 and PAX8 expression, in HK2/SFPQ-TFE3 cells following treatment with RHEB1 siRNA from experiments in (C). SFPQ-TFE3 (n = 5); PAX8 (n = 5). Graphs represent mean values; error bars represent SEM; p-values by one-way ANOVA with Dunnett’s test for multiple comparisons. E Immunoblotting of cytosolic and nuclear fractions of HK2 cells with doxycycline-inducible expression of SFPQ-TFE3, following treatment with the mTOR kinase inhibitor Torin1 for the indicated antibodies. F Indirect immunofluorescence for TFE3 and PAX8 in HK2 cells with doxycycline-inducible expression of SFPQ-TFE3, following treatment with the mTOR kinase inhibitor Torin1. Scale bar = 50 µm. G Quantitative real time PCR (qRT-PCR) for PMEL and GPNMB in HK2 cells with doxycycline-inducible expression of SFPQ-TFE3, following treatment with the mTOR kinase inhibitor Torin1 (n = 3; error bars represent SEM; p-values by one-way ANOVA with Dunnett’s test for multiple comparisons). H Quantitative real time PCR (qRT-PCR) for PAX2, PAX8, HNF1B, LHX1 and GATA3 in HK2 cells with doxycycline-inducible expression of SFPQ-TFE3, following treatment with the mTOR kinase inhibitor Torin1 (n = 3; error bars represent SEM; p-values by one-way ANOVA with Dunnett’s test for multiple comparisons). I Immunoblotting (left panels) and densitometry quantification of normalized SFPQ-TFE3 and PAX8 protein expression (right panel), from untreated or doxycycline-treated HK2/ SFPQ-TFE3 cells, following treatment with ATP6V0C siRNA. (n = 4, graphs represent mean values, error bars represent SEM, p values by one-way ANOVA with Dunnett’s test for multiple comparisons) (also see Fig. 4F). All experiments represent n ≥ 3 independent biological replicates. Source data are provided as a Source data file.