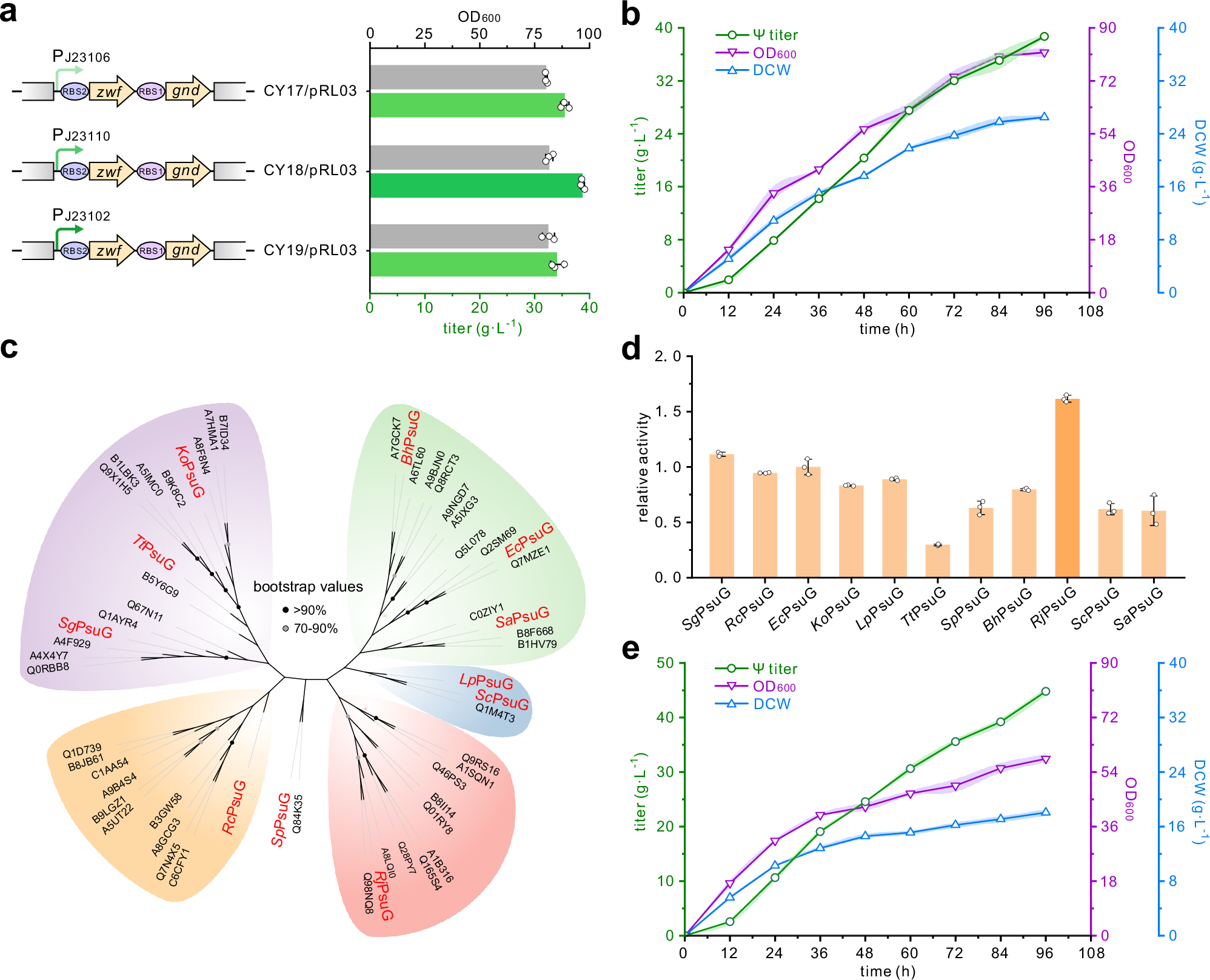
Fig. 5: Further improvement of Ψ titer via reinforcing the glucose utilization pathway and evaluating the optimal psuG.
From: A combined pseudouridine biomanufacturing platform enabled by a streamlined designer pathway

a Schematic illustration for the construction of the strains CY17, CY18, and CY19, and the colors of promoters correspond to those in Supplementary Fig. 41. The strains, individually containing pRL03, feature the over-expression of zwf and gnd, along with the Ψ production and cell growth conditions. The values are the means ± s.d. measured from three biological replicates. b Fed-batch fermentation monitoring (96 h) of the CY18/pRL03 strain. c Phylogenetic analysis of PsuG with related proteins. The information for related proteins was listed as follows: EcPsuG (UniProt entry: P33025) from E. coli, SgPsuG (UniProt entry: B1W0X1) from Streptomyces griseus, RcPsuG (UniProt entry: B6IRJ4) from Rhodospirillum centenum, KoPsuG (UniProt entry: C5CDZ1) from Kosmotoga olearia, LpPsuG (UniProt entry: Q5ZU79) from Legionella pneumophila, RjPsuG (UniProt entry: Q1MFZ6) from Rhizobium johnstonii, TtPsuG (UniProt entry: Q72JF9) from Thermus thermophilus, BhPsuG (UniProt entry: C0QZV6) from Brachyspira hyodysenteriae, SpPsuG (UniProt entry: Q9USY1) from Schizosaccharomyces pombe, SaPsuG (UniProt entry: Q8NYD0) from Staphylococcus aureus, ScPsuG (UniProt entry: A9GT78) from Sorangium cellulosum. d The relative activity analysis of the different PsuG proteins. RAEcPsuG = RA (2 h)EcPsuG × REEcPsuG. RAEcPsuG, relative activity of EcPsuG; RA (2 h)EcPsuG, relative activity of EcPsuG in 2 h reaction time (used as reference standard, 1); REEcPsuG, relative expression level of EcPsuG (used as reference standard, 1). The relative activity of EcPsuG homologs was accordingly calculated. The error bars represent the ± s.d. from three different experiments. e Fed-batch fermentation monitoring (96 h) of the CY18/pRL04 strain. Ψ titer, cell growth, and dry cell weight are shown as curve graph. The values (shown as related colored shades) were the means ± s.d. measured from three biological replicates. Source data are provided as a Source Data file.