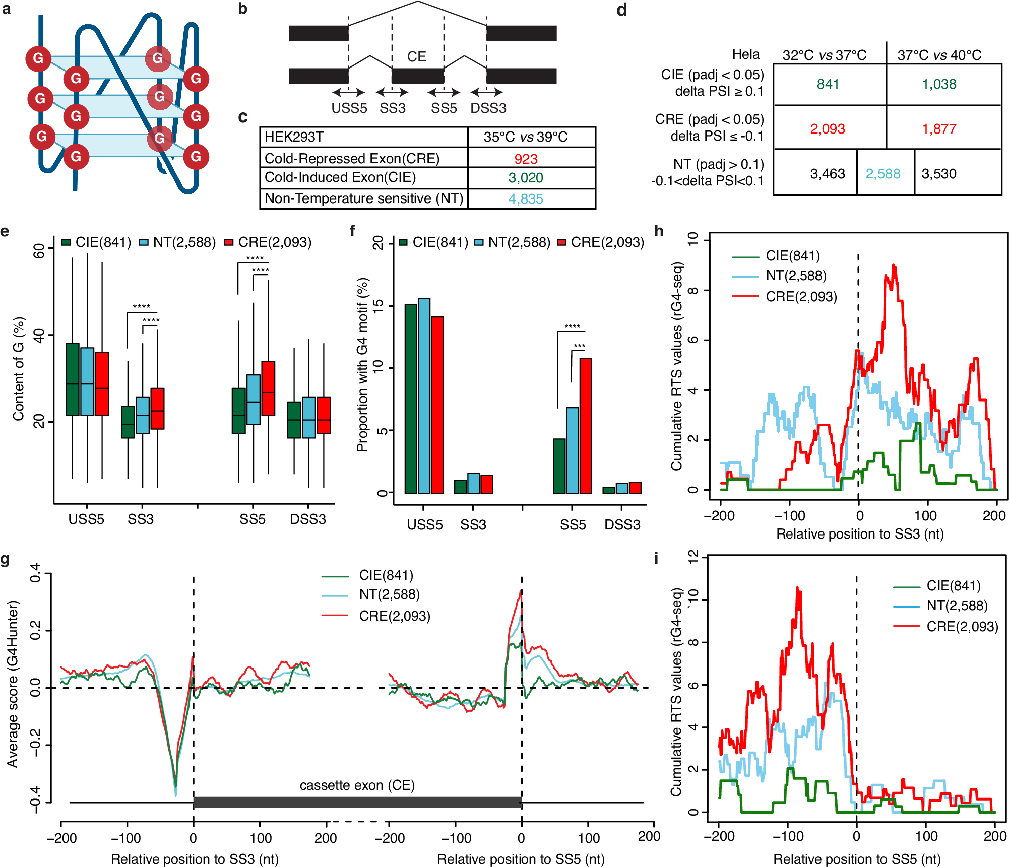
Fig. 1: G4 motifs are enriched around splice sites of cold-repressed exons (CREs).
From: Stabilizing a mammalian RNA thermometer confers neuroprotection in subarachnoid hemorrhage

a Schematic representation of a parallel G4 structure. It was generated with BioRender. b Schematic depicting the analyzed sequence in four regions around splice sites (SS) of each cassette exon (CE). USS5: upstream exon 5′ splice site, SS3: 3′ splice site, SS5: 5′ splice site, DSS3: downstream exon 3′ splice site. G-content and G4 motifs were quantified in 50 bp (−25 to +25) sequences flanking the respective splice sites. c The number of cold-repressed exons (CREs), cold-induced exons (CIEs), and non-temperature-sensitive exons (NTs) in HEK293T cells at 35 °C vs. 39 °C. CREs were defined as exons with \(\Delta\)PSI ≤ −0.1 (35 °C–39 °C). CIEs were defined as \(\Delta\)PSI ≥ 0.1 (35 °C–39 °C). Significance was assessed by a two-sided likelihood-ratio test with Benjamini–Hochberg-adjusted p-value < 0.05 between 35 °C and 39 °C. d The number of CIEs, CREs, and NTs in Hela cells in two comparisons (32 °C vs. 37 °C, 37 °C vs. 40 °C). The final NTs for further analysis were selected as the intersection of NT in these two comparisons (blue). e G-content in sequences within four regions (see b) of CREs, CIEs, and NTs in Hela cells (32 °C vs. 37 °C). The sample number of CIE (n = 841), NT (n = 2588), and CRE (n = 2093) were indicated in the figure. The box displays the interquartile range (IQR) with the median line. Whiskers extend to the most extreme data points within 1.5 × IQR of the box. Significance was estimated by two-sided Wilcoxon test (SS3: CRE vs. NT: p < 1.08e-13, CRE vs. CIE: p < 2.43e-18; SS5: CRE vs. NT: p < 3.35e-28, CRE vs. CIE: p < 1.99e-37). f Proportion of exons with G4 motifs27 within four regions (see b) of CREs, CIEs, and NTs in Hela cells (32 °C vs. 37 °C). Significance was estimated by hypergeometric test (SS5: CRE vs. NT: p < 2.08e-5; CRE vs. CIE: p < 7.87e-8). g The average G4 scores predicted by G4Hunter around splice sites in CREs, CIEs, and NTs. 200 bp sequences flanking splice sites with a 25 bp window were searched starting at each base. h, i Cumulative Reverse Transcriptase Stalling (RTS) values based on rG4-seq39 at the 3′ splice site (SS3, h) or the 5′ splice site (SS5, i) of alternative exons in CREs, CIEs, and NTs.