Fig. 3: Binding of NDP-α-MSH is increased in HEK293 expressing MRAP2.
From: MRAP2 modifies the signaling and oligomerization state of the melanocortin-4 receptor

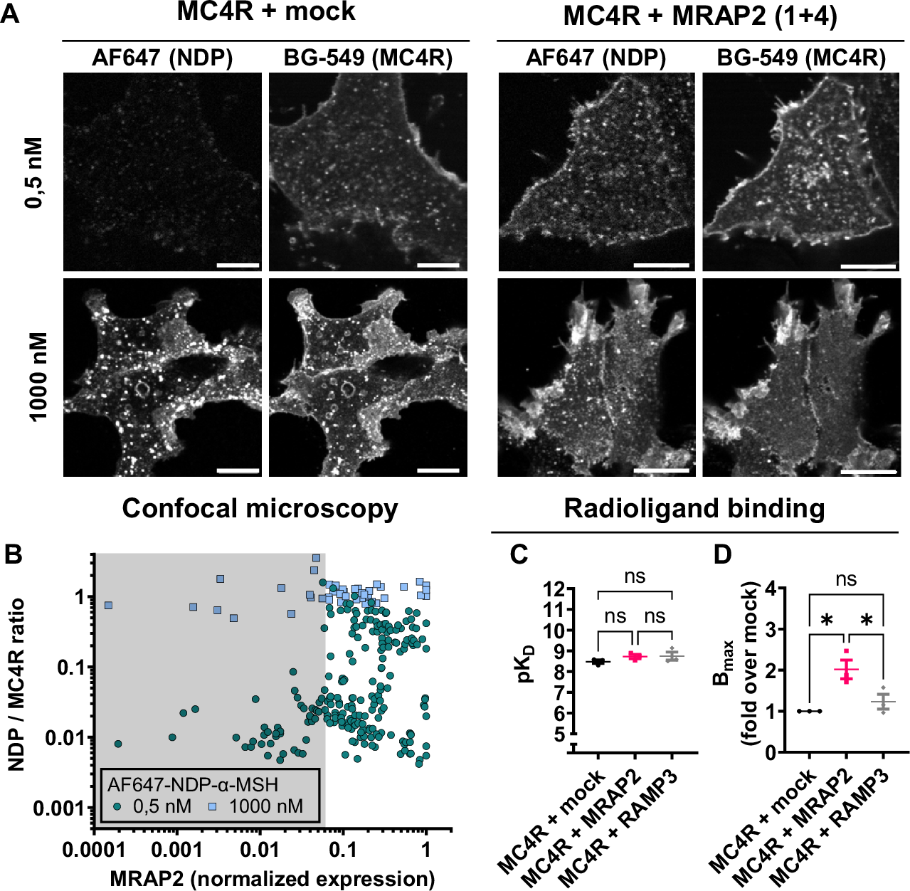
A Confocal maximum intensity projections of representative HEK293 cells transfected with either SNAP-MC4R + mock or SNAP-MC4R + MRAP2 (1 + 4), seeded on the same coverslip and then labelled using SNAP-surface549. The cells were then incubated for 5 min with either 0.5 nM or 1000 nM Alexa647-NDP-α-MSH and imaged. Contrast is set to the same values in each channel. Maximum intensity projections were constructed in Fiji before running Cellpose-based cell segmentation to extract individual cells intensity values. Scale bar is 10 µm. B Chart of the normalised NDP-α-MSH ligand signal (to SNAP-MC4R receptor expression) per cell for 0.5 nM ligand (turquoise circles, n = 5 independent transfections, 226 cells) and 1000 nM ligand (green square, n = 2 independent transfections, 45 cells). Shading indicates MRAP2 positive cells, as determined by visual inspection of confocal micrographs. C Affinity and D maximal binding parameters extracted from saturation radioligand binding experiments using [I]125-NDP-α-MSH on membrane preparations of HEK293-SL cells transfected with MC4R and MRAP2 or RAMP3 at 1 + 1 ratio. Results are represented as mean ± SEM, in which individual data point from the three individual experiments are shown. Results show an increase in Bmax for MRAP2 and not from the negative control RAMP3, but no change in affinity (pKD) for both conditions. Statistical analysis was performed using ordinary one-way ANOVA with Tukey’s multiple comparisons post-hoc test (* = p < 0.05, adjusted p-value mock vs MRAP2 = 0.0125 and adjusted p-value MRAP2 vs RAMP3 = 0.0377). Non-significant comparison is not shown in (D).