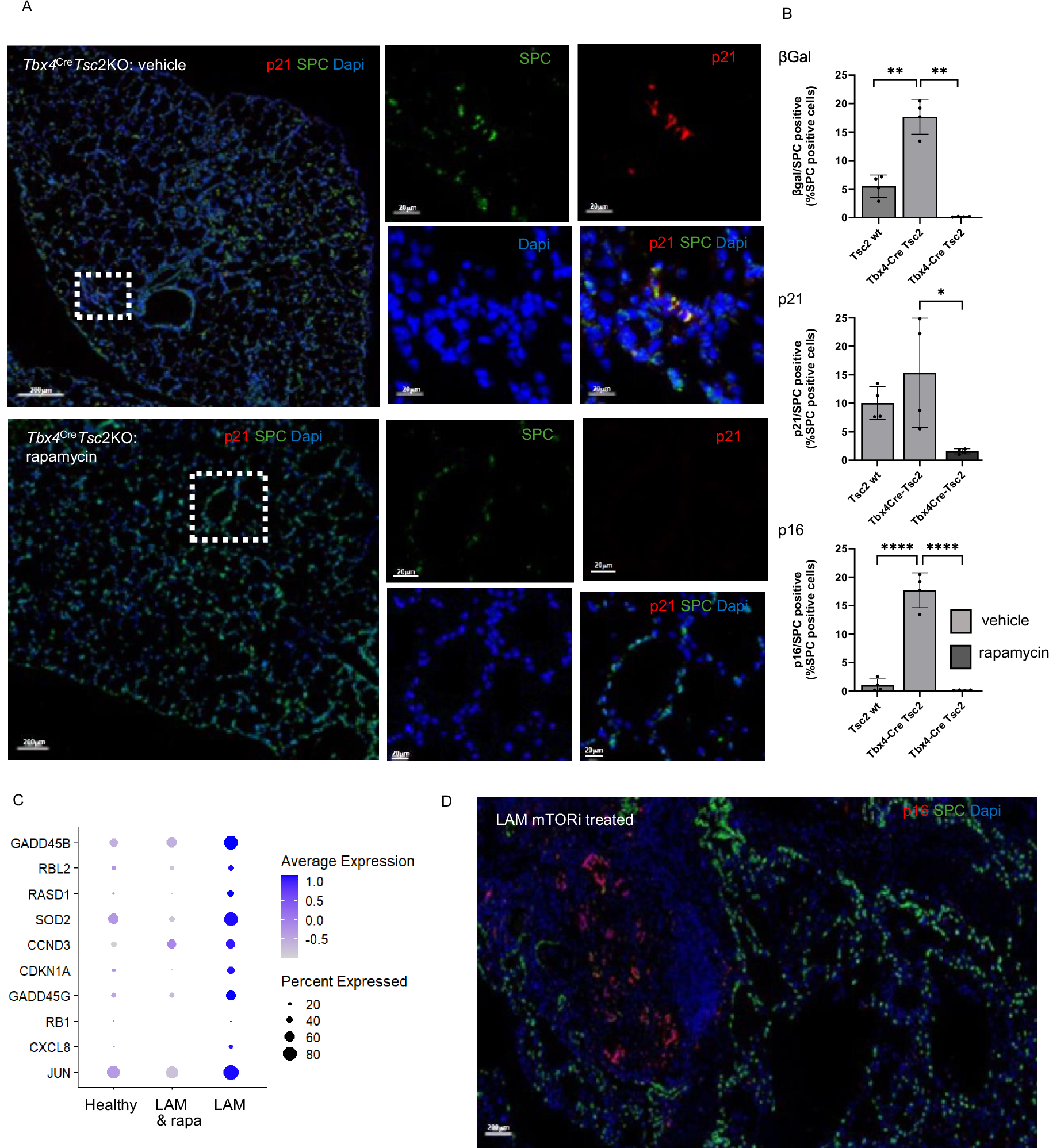
Fig. 5: AT2 cell senescence is mTOR dependent.

Tsc2 was deleted in mesenchymal cells using a Tbx4CreTsc2KO mouse10. Animals were treated with rapamycin from birth and lung tissue harvested at 20 weeks of age. A Representative images of Tbx4CreTsc2KO animals with and without rapamycin. B Mean (SD) SAβgal/SPC, p21/SPC and p16/SPC dual positive AT2 cells were quantified in four animals / group including Tsc2 wild type control animals analysed by one way ANOVA (n = 4). Source data and exact p-values are provided as a Source Data file. *p < 0.05 **p < 0.01, ****p < 0.0001. C Expression of a panel of senescence associated genes from single cell RNA sequencing from LAM and healthy control AT2 cells. Single cell RNA sequencing from a single lung from a patient with LAM treated with the mTOR inhibitor rapamycin (LAM & rapa) showing suppression of senescence associated genes. D Dual immunostaining with SPC and p16 in lung tissue from a single lung transplant in a patient treated with the mTOR inhibitor Everolimus.