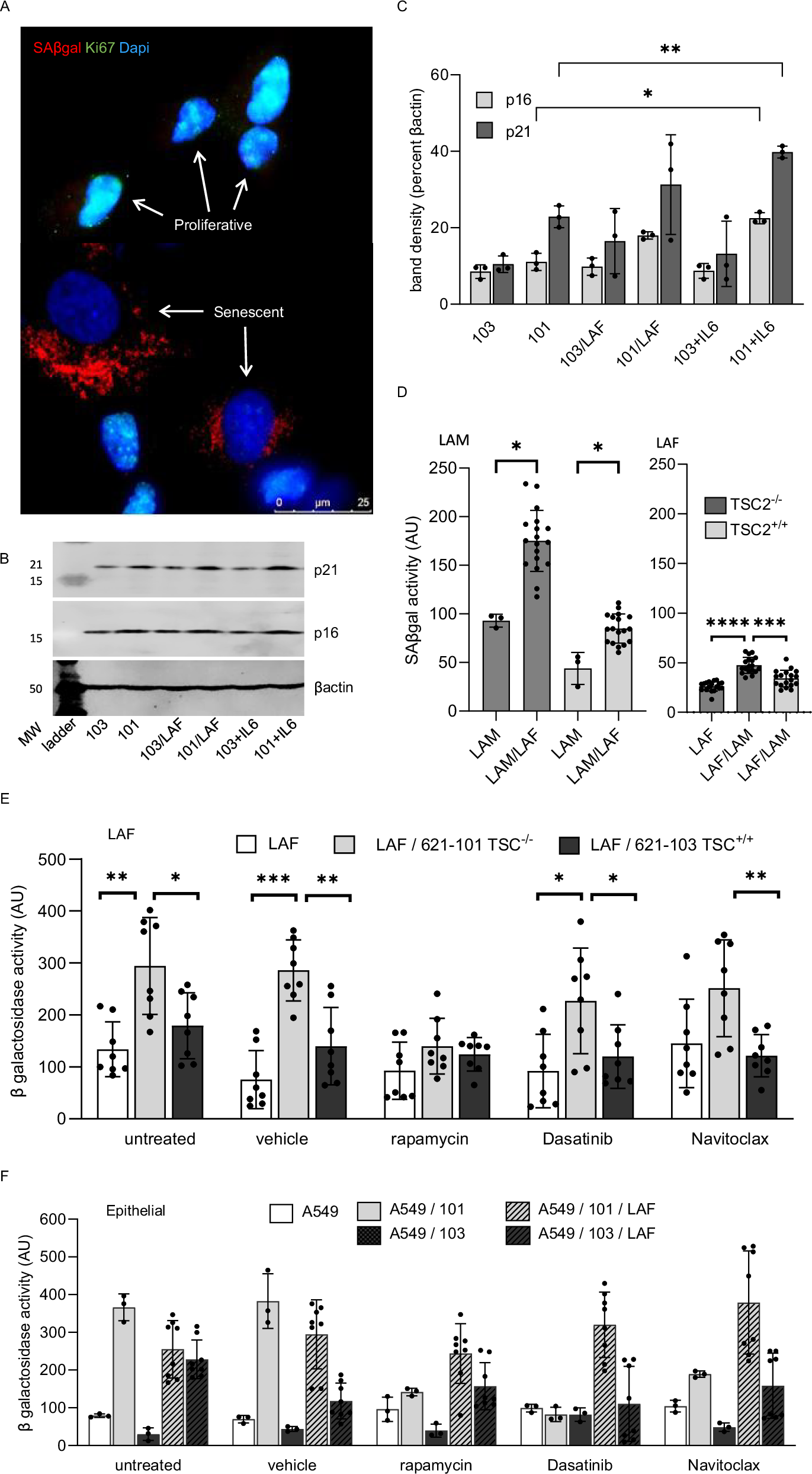
Fig. 6: Cell-cell interactions induce senescence dependent on mTOR dysregulation.

A Dual-immunocytochemical staining for senescence associated beta galactosidase (SAβgal) and the proliferation marker Ki67 in 621-101 cells maintained in low serum cultures over 14 days. Proliferative cells show nuclear Ki67 staining and sparse SAβgal positive lysosomes, whereas senescent cells are large, Ki67 negative, with high levels of SAβgal containing lysosomes. This experiment was repeated 4 times independently with similar results. B Western blot of p21, p16 and loading control, beta actin (βactin) in 621-101 and 621-103 cells (TSC2 addback control), untreated, co-cultured with LAM associated fibroblasts (LAF) or treated with IL-6. MW is molecular weight in kilo Daltons. C Mean (SD) densitometry of western blots of three independent experiments described in panel B (n = 3). Data analysed by 2-way ANOVA. *p < 0.05 (D) Interactions between LAM derived 621 cells (LAM), LAM associated fibroblasts (LAF) and LAM/LAF co-cultures assayed after 14 days (n = 4, 3 replicates). Graphs show mean (SD) percentage of LAM cells (left panel) or LAFs (right panel) expressing SAβgal when interacted in culture. TSC2+/+ are control, addback 621 cells used to show the effect of mTOR dysregulation on the induction of senescence. Data analysed by multiple unpaired t-tests with a false discovery rate of 1% for multiple comparisons. *p < 0.05 and ****p < 0.0001. E Mean (SD) senescence associated beta galactosidase activity in LAFs (n = 4 duplicates) when cultured with 621 cells and the effect of rapamycin and the senolytic drugs Dasatinb and Navitoclax. Data are analysed by multiple unpaired two tailed t tests with a false discovery rate of 1% for multiple comparisons. *p < 0.05 and **p < 0.01, ***p < 0.001. F Mean (SD) senescence associated beta galactosidase activity in A549 epithelial cells when cultured with TSC2-/- 621-101 cells, TSC2+/+ 621-103 cells and LAFs (n = 4 duplicates) in combination and the effect of rapamycin, Dasatinb and Navitoclax. Panels F analysed by 2-way ANOVA. All source data and exact p-values are provided as a Source Data file. *p < 0.05, **p < 0.01, ****p < 0.0001.