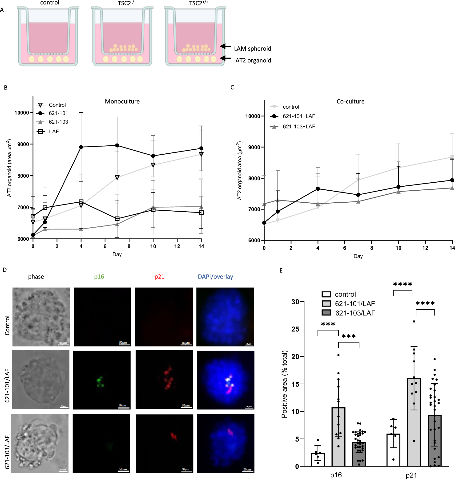
Fig. 7: LAM nodules induce AT2 cell senescence in vitro.

A Experimental setup showing LAM spheroids: 3D cocultures of TSC2-/- or TSC2+/+ LAM derived 621 cells and LAM associated fibroblasts (LAF) cultured in transwells with AT2 cell organoids over 14 days Created in BioRender. Clements, D. (https://BioRender.com/qrl1vu9). B Mean (SEM) AT2 cell organoid area over 14 days co cultured with TSC2-/- 621-101 cells, TSC2+/+ 621-103 cells or LAFs (n = 5 LAF donors, ≥5 replicates). C Mean (SEM) AT2 cell organoid area over 14 days co cultured with TSC2-/- 621-101/LAF or TSC2+/+ 621-103/LAF co-cultures. D Induction of the senescence markers p16 and p21 in AT2 cell organoids over 14 days (n = 5 LAF donors, at least triplicate). E Quantification of mean (SD) p16 and p21 protein in AT2 cell organoids co-cultured with TSC2-/- and TSC2+/+ (n = 4 LAF donors, at least triplicate). LAM spheroids analysed by 2-way ANOVA. Source data and exact p-values are provided as a Source Data file. *p < 0.05 and **p < 0.01, ***p < 0.001, ****p < 0.0001.