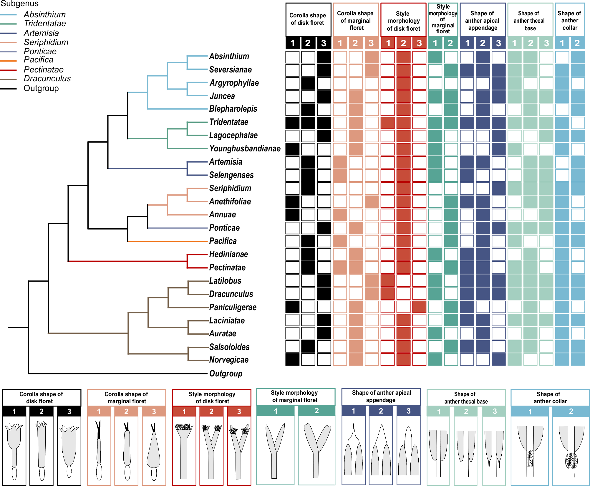
Fig. 5: Micromorphological character variation across 24 sections of Artemisia.

Schematic maximum likelihood (ML) tree topology based on the gigamatrix (GM) dataset shown on the left, with branch colors indicating subgenera; seven micromorphological characters and their states depicted on the right and bottom. Detailed character state definitions are provided in Supplementary Data 5.