Fig. 3: Components of the cultivar-specific networks with functional annotation and cultivar specific differences.
From: De novo annotation reveals transcriptomic complexity across the hexaploid wheat pan-genome

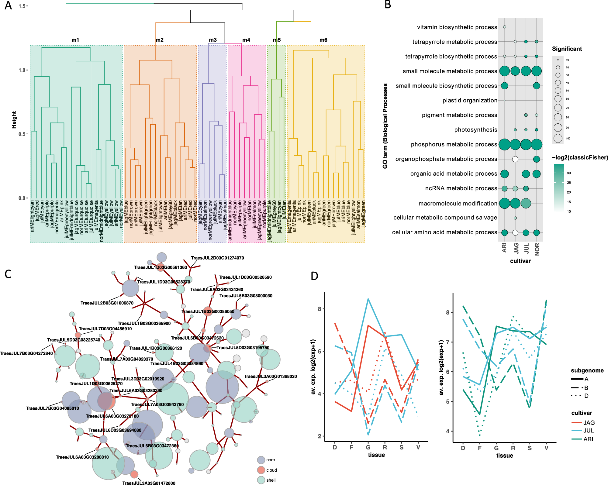
A Hierarchical clustering of 68 module eigengenes from four cultivar networks identifying six metamodules (m1-m6). Each branch corresponds to a separate cultivar network module (ARI: ArinaLrFor, JAG: Jagger, JUL: Julius, NOR: Norin 61). B GO terms of biological processes associated with genes in conserved metamodule one. Only terms with p-adj < 0.05 and >10 significant genes are shown. Bubble colour indicates the −log2 p-value significance from Fisher’s exact test and size indicates the frequency of the GO term in the underlying EBI Gene Ontology Annotation database (larger bubbles indicate more general terms). C Network fragment from Julius module significantly enriched for cloud genes. Labelled nodes refer to cloud genes annotated as histones. The top five highly connected genes for each cloud gene are coloured according to core or shell genome membership. Node size is scaled to the log2 average expression +1 of each gene across tissues and edge width reflects the weight of the connection between nodes. D Expression of two divergent 30-let triads (L: HOG0029794, R: HOG0020263) with similarly divergent subgenome patterns of expression between Jagger and Julius (HOG0029794) and ArinaLrFor and Julius (HOG0020263). Annotated as F-box transcription factor and LRR protein, respectively. Tissues D: dawn, F: flag leaf, G: grain, R: root, S: spike, V: dusk. Source data are provided as a Source Data file.