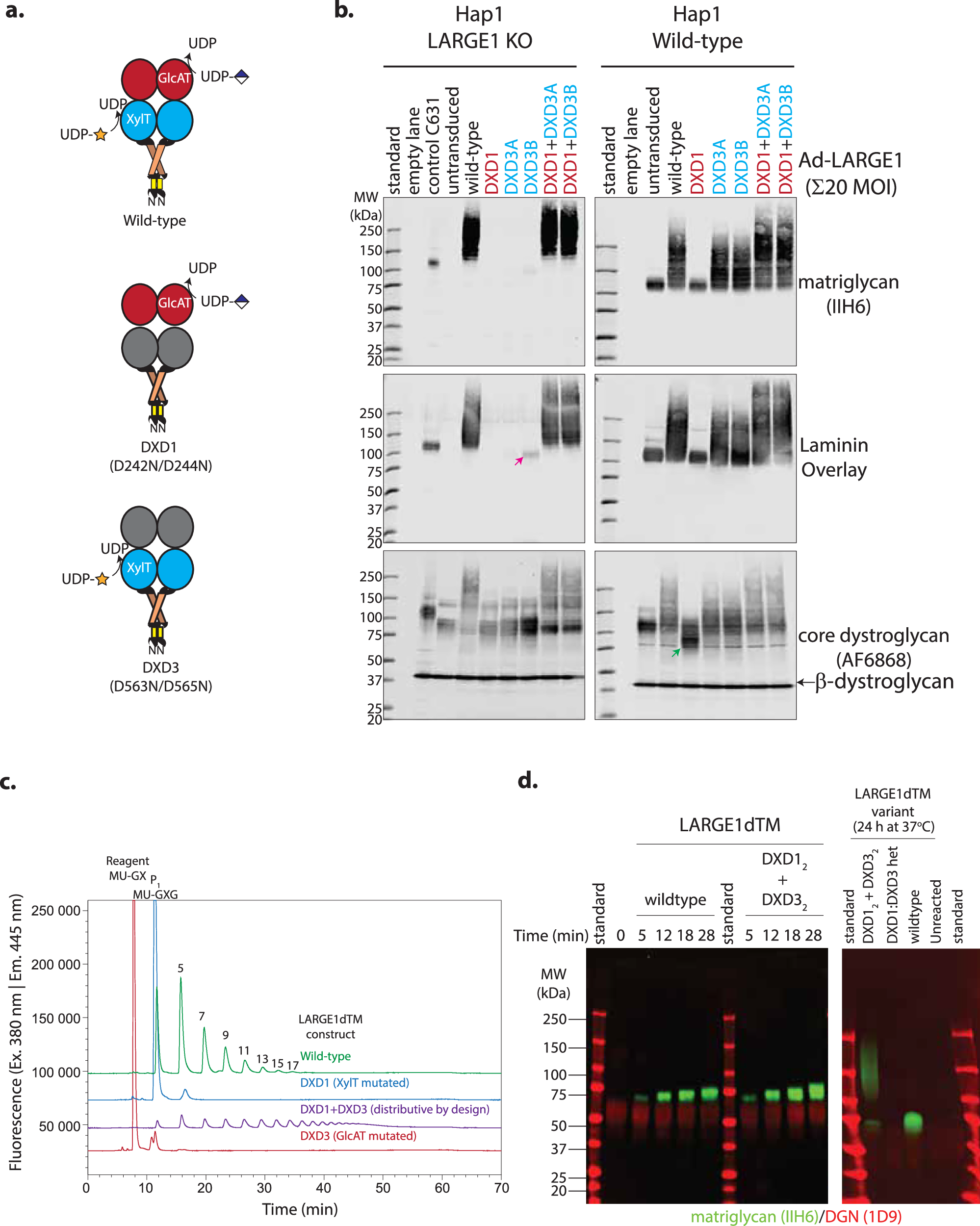
Fig. 4: Mixtures of LARGE1(dTM) active site mutants can polymerize matriglycan.
From: LARGE1 processively polymerizes length-controlled matriglycan on prodystroglycan

a Schematic of wild-type and active site mutants of LARGE1 that either lack xylose transferase activity (DXD1) or glucuronate transferase activity (DXD3). b Western blot of LARGE1 KO and wild-type Hap1 cell lines transduced with adenovirus encoding LARGE1 (20 MOI): wild-type (WT), xylose transfer mutant (DXD1; D242N/D244N), glucuronate transfer mutant (DXD3A/B; D563N or D565N, respectively) or a combination of both (DXD1 + DXD3A/B). Matriglycan was detected using an anti-matriglycan antibody (IIH6) or laminin overlay; core dystroglycan protein was detected using the AF6868 antibody. Pink arrow indicates a faint matriglycan-positive band in LARGE1 KO Hap1 cells transduced with DXD3B only. Green arrow indicates a perturbation in the migration of dystroglycan in wild-type Hap1 cells transduced with DXD1. Similar experimental results were obtained independently at least three times. c Anion exchange chromatogram of matriglycan polymerized on 4-methylumbelliferone-glucuronate-xylose by LARGE1dTM or active site mutants DXD1, DXD3, or DXD1 + DXD3. Similar experimental results were obtained independently at least three times. Source data are provided as a Source Data file. d Western blot of matriglycan polymerized on prodystroglycan constructs (as indicated) by a combination of LARGE1dTM active site mutants in the presence of UDP-sugars over time (left panel). Western blot of matriglycan polymerized on prodystroglycan (DAG128-398) after 24 h by wild-type LARGE1dTM, DXD1:DXD3 heterodimers, and a mixture of DXD12 and DXD32 mutants. Similar experimental results were obtained independently at least seven times.