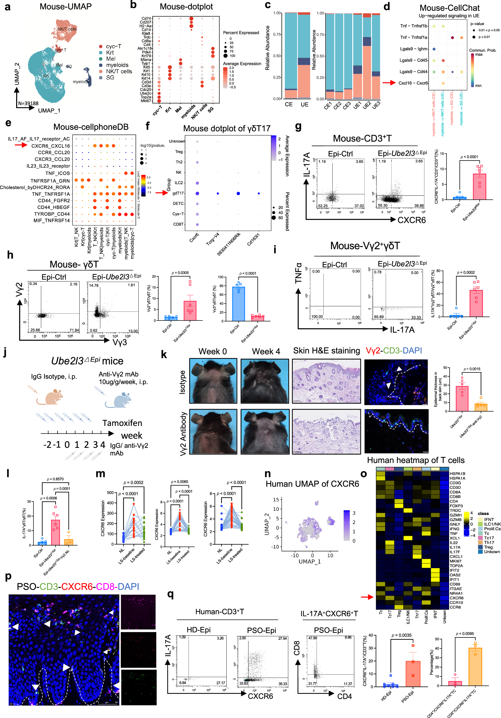
Fig. 4: Epidermal CXCR6⁺Vγ2⁺ γδ T cells (mouse) and CXCR6⁺CD8⁺ T cells (human) drive IL-17 signaling in psoriasis.

a UMAP visualization of 398188 cells epidermal cells across control (CE) and Ube2l3△Epi (UE) mice, classified into 6 immune/non-immune clusters via Louvain algorithm. Cell cluster: cyc-T, cycling T cell, Krt, keratinocytes, Mel, melanocytes, NK/T, natural kill T cells and T cells, SG, sebaceous gland. b Marker expression dot plot for the 6 cell populations. Dot size = expressing cell fraction; color intensity = mean scaled expression. c Compositional changes of epidermal cell states in CE vs. UE. d Predicted ligand-receptor interactions between clusters. Red arrow: upregulated Cxcl16 (myeloid)→Cxcr6 (NK/T) axis in UE. e Signaling activity of CXCR6-CXCL16 and top ligand-receptor pairs across cell types. f Dot plot showing the differentially expressed Vγ2 and Vγ4 specified marker (Tcrg-V4, 5830411N06Rik and Cd163l) in T-cell subsets. g Flow cytometry: Increased IL-17A⁺CXCR6⁺CD3⁺ T cells in Ube2l3△Epi mice epidermis. n = 6/group. h Flow cytometry plots and quantification of the percentage of Vγ2 and Vγ3 cells in γδT cells in Epi-Ctrl and Epi-Ube2l3△Epi groups. Epi-Ctrl, n = 5, Epi-Ube2l3△Epi, n = 6. i Flow cytometric analysis of the percentage of TNFa+ and IL-17A+ Vγ2+cells in Vγ2+ γδT cells between Epi-Ctrl and Epi-Ube2l3△Epi groups. Epi-Ctrl, n = 5, Epi-Ube2l3△Epi, n = 6. j Schematic experimental design showing Ube2l3△Epi mice treated with or without anti-Vγ2mAb (10ug/g/week) intraperitoneally in four weeks. k Representative phenotype of Ube2l3△Epi mice treated with or without anti-Vγ2mAb before (Week 0) and after 4-week treatment (Week 4). Histological analysis of H&E staining was calculated and showed a decrease in Vγ2 antibody group. (n = 5 per group). Immunofluorence analysis of Vγ2 (red) and CD3 (green) was showed. white triangle, double stained Vγ2 and CD3. l Proportion of L-17A+ γδT cells in γδT in Epi-Ctrl, Epi-Ube2l3△Epi and the epidermis of mouse Ube2l3△Epi group treated with anti-Vγ2mAb (Epi-Ube2l3△Epi- Vγ2Ab). Epi-Ctrl, n = 5, Epi-Ube2l3△Epi, n = 6, Epi-Ube2l3△Epi- Vγ2Ab, n = 3. m FPKM of CXCR6 in GSE53552 (left, NL, n = 23, LS, n = 25, LS-treated, n = 20), GSE117239 (middle, NL, n = 34, LS, n = 34, LS-treated, n = 30), and GSE117239 (right, NL, n = 50, LS, n = 49, LS-treated, n = 45). n UMAP plots of CXCR6 expression in human lymphoid cells in NE and PE group. o Heatmap results showed the average expression of CXCR6 and other markers in 8 groups in human lymphoid cells. p Immunofluorescence staining of psoriatic skin for CD3 (green), CXCR6 (red), CD8 (purple), and DAPI (blue). White triangle indicated CXCR6+ and CD8+ T cells (Scale bar: 50 um). q Representative flow cytometric plots and percentage of IL-17A+CXCR6+ T cells in CD3+ T cells in Epi-HD (n = 6) and Epi-PSO (n = 3). The proportion of CD4+ and CD8+ in IL-17A+CXCR6+T cells. Data are presented as mean ± SEM, and p-values were calculated by unpaired, two-tail student’s t-test (g, h, i, k and q), one-way ANOVA with Tukey’s multiple comparisons (l, m). The Figure j was created in BioRender. Chen, X. (2025) https://BioRender.com/854rwn9.