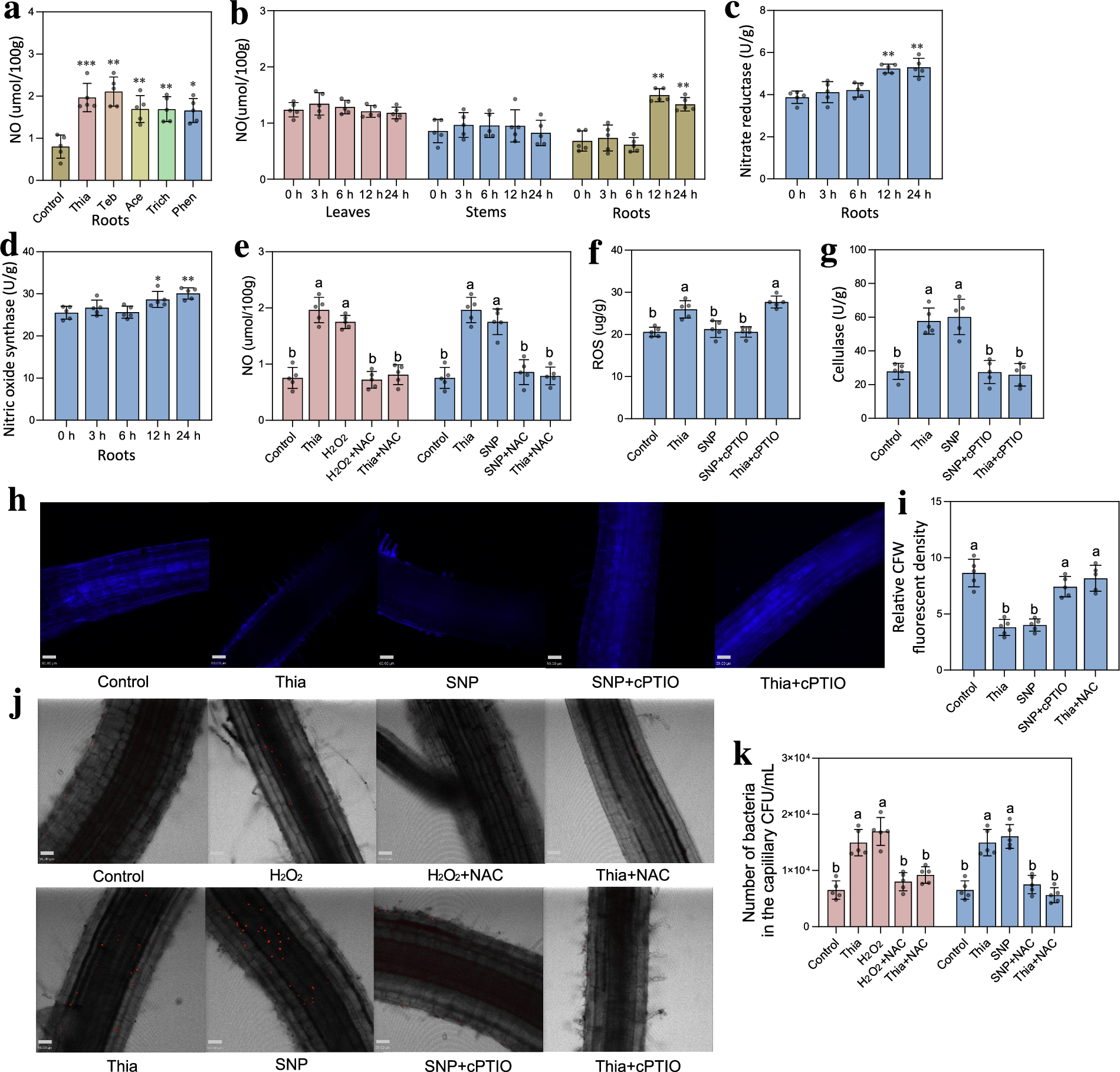
Fig. 5: Colonization of rhizosphere beneficial bacteria regulated by ROS-mediated NO.

a NO levels in vegetable roots after 24 h of leaf exposure to various pollutants. b NO levels under different exposure times of Thia. c, d Levels of nitrate reductase and nitric oxide synthase under different exposure times. e, f ROS and NO levels in roots of plants cultivated with Thia, ROS donor H2O2, ROS inhibitor NAS, NO donor SNP, and NO inhibitor cPTIO. g Cellulose content in roots of plants cultivated with Thia, SNP, and cPTIO. h, i Fluorescence visualization of plant roots using staining calcofluor white staining. Images were recorded with a PerkinElmer Ultra View VoX confocal imaging system. Scale bar: 60 μm. j, k Colonization and CFUs of Strain LSS1 in plant roots. Images were recorded with a PerkinElmer Ultra View VoX confocal imaging system. Scale bar: 59 μm. For (a, b, c, d), asterisks show statistically significant differences compared with the control or 0 h group (two-sided Student’s t-test, * for P < 0.05, ** for P < 0.01, *** for P < 0.001, **** for P < 0.0001; P values are shown in the Source Data file). For (e, f, g, i, k), different letters on the bars indicate statistical significance (one-way ANOVA, two-sided Tukey’s test, P < 0.05; P values are shown in the Source Data file). Each data point represents the mean of 5 replicates and error bars represent standard deviations. Source data are provided as a Source Data file.