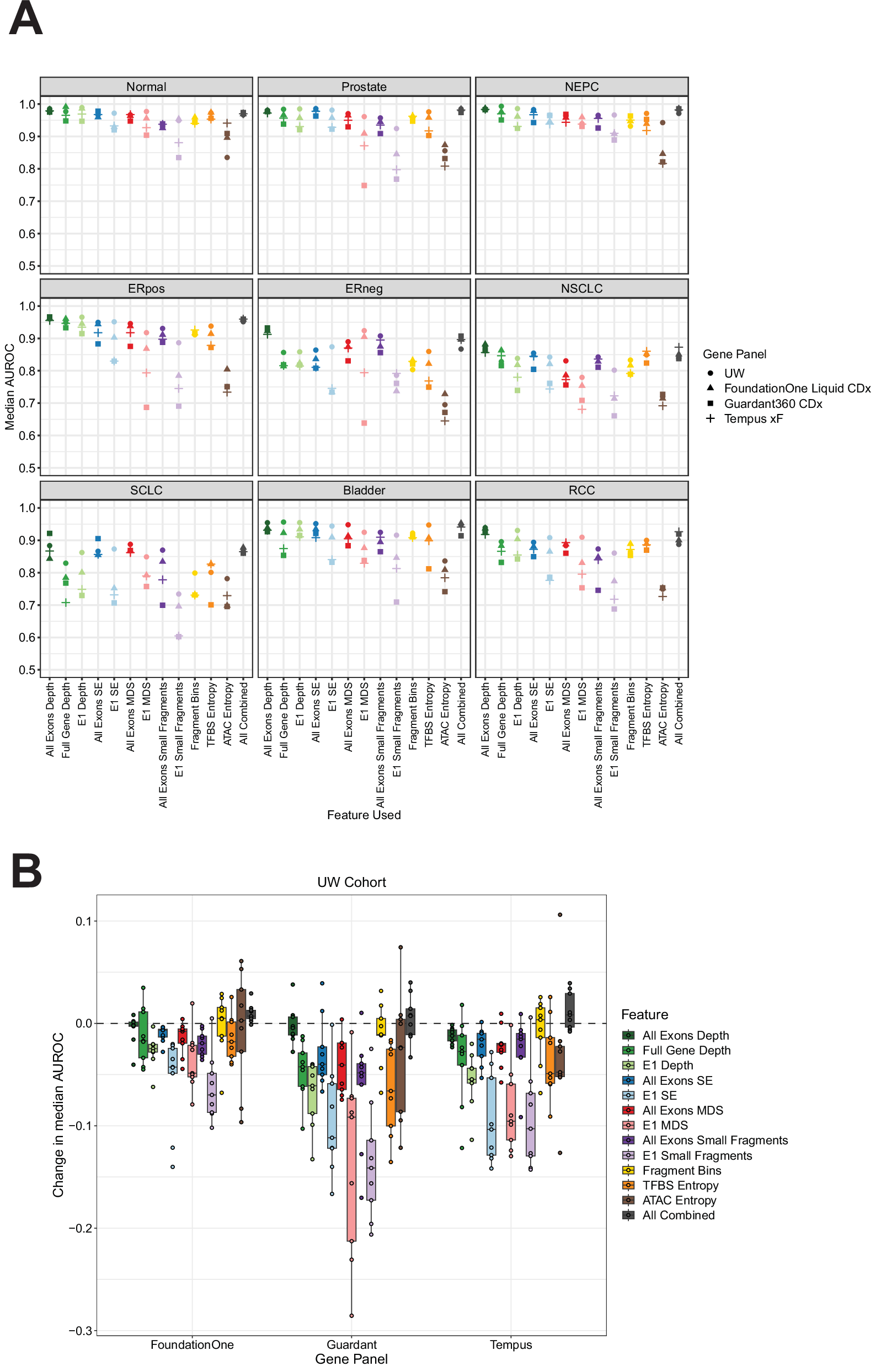
Fig. 4: Fragmentomics metric performance in commercial targeted panels in the UW cohort.
From: Analysis of cfDNA fragmentomics metrics and commercial targeted sequencing panels

A Genes in common between the UW targeted panel and each respective commercial panel were used for feature selection. For each feature tested and for each gene panel, a 10-fold cross validation machine learning model trained to predict cancer type, subtype or healthy vs cancer. Each model was repeated 25 times and the average AUROC is reported. B Difference in median AUROCs between using all the genes in the UW targeted panel and the genes in each respective commercial panel for model training in each feature. Boxplots represent the distribution of AUROC differences across the nine phenotypes tested and display the center as the median, with the bounds of the box as Q1 (25th percentile) and Q3 (75th percentile). Whiskers are defined by the lowest and highest value within 1.5 times the interquartile range (IQR; Q3 - Q1). Points outside of 1.5xIQR are displayed as individual points outside of the boxplot.