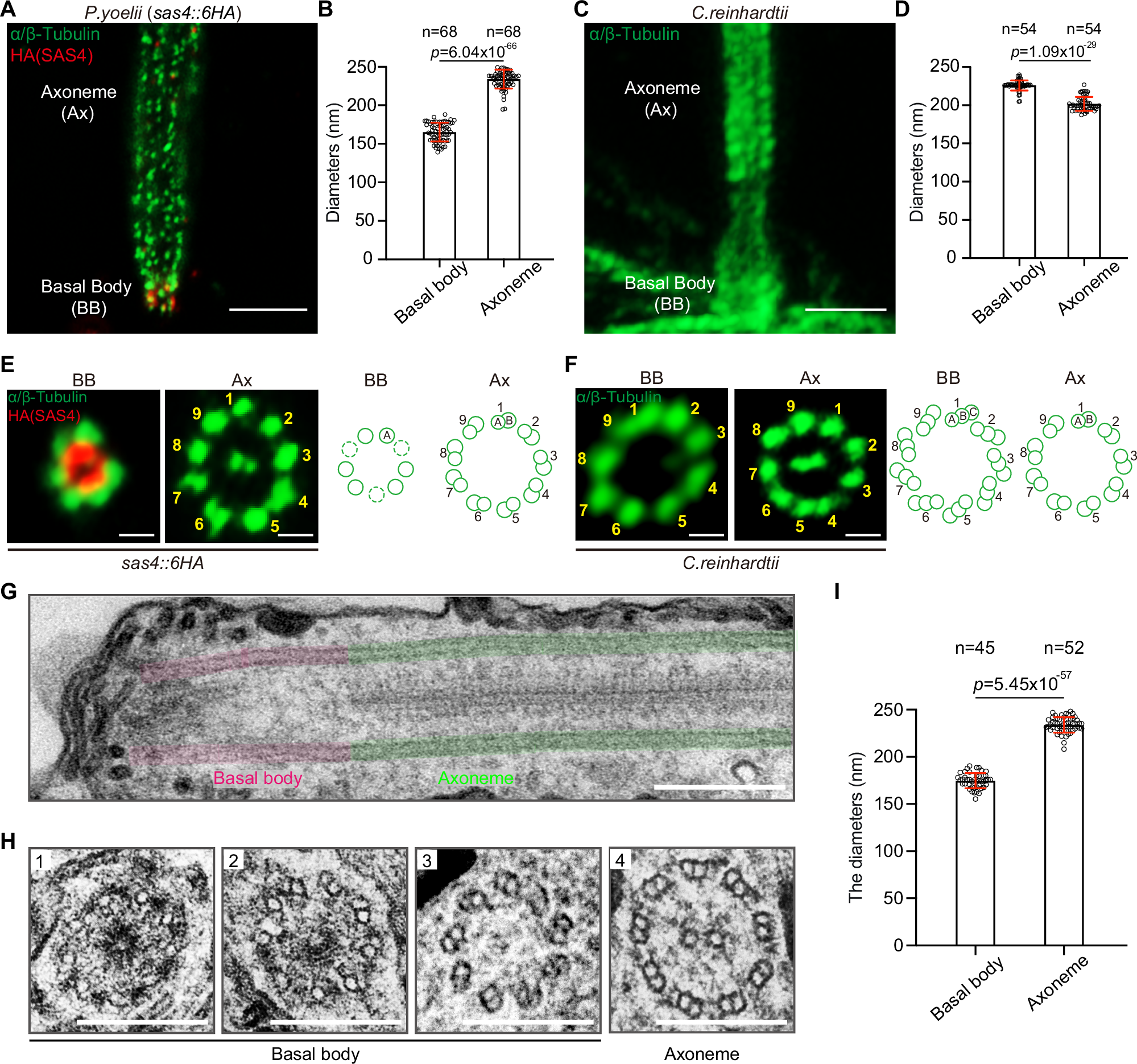
Fig. 1: MT singlet-to-doublet transition in basal body of P. yoelii male gametes.
From: A basal body microtubule singlet-to-doublet transition in Plasmodium male gametogenesis

A Iterative ultrastructure expansion microscopy (iU-ExM) of male gamete in the sas4::6HA line of the P. yoelii parasite. SAS4 is a basal body marker protein. Parasites were stained with antibodies against HA and α/β-Tubulin. A representative from three independent experiments. Scale bars = 5 μm. The expansion factor is 16 ± 0.5. B Diameter of basal body and axoneme from P. yoelii in (A). n is the number of male gametes measured. Values are Mean ± SD, two-tailed t-test. C iU-ExM of flagellum in the C. reinhardtii. Cells were stained with antibodies against α/β-Tubulin. A representative from three independent experiments. Scale bars = 5 μm. The expansion factor is 16 ± 0.5. D Diameter of the basal body and axoneme from C. reinhardtii in (C). n is the number of flagellums measured. Values are Mean ± SD, two-tailed t-test. E, F iU-ExM cross-sections of the basal body and axoneme in the P. yoelii sas4::6HA parasites (E) and C. reinhardtii (F). A representative from three independent experiments. Scale bars = 1 μm. Right panels show the schematic of MT structures in the basal body and axoneme. The dotted line cycle refers to the missing MT singlets in the cross-section image of the basal body. G Transmission electron microscope (TEM) showing the MTs of the basal body (red) and axoneme (green) in male gamete of the P. yoelii 17XNL parasite. A representative from three independent experiments. Scale bars = 250 nm. H TEM cross sections of MT singlets and doublets in the basal body and axoneme of P. yoelii gametes. A representative from three independent experiments. Scale bars = 200 nm. I Diameter of the basal body and axoneme in P. yoelii in (H). n is the number of basal bodies and axonemes measured. Values are Mean ± SD, two-tailed t-test. Source data are provided as a Source Data file.