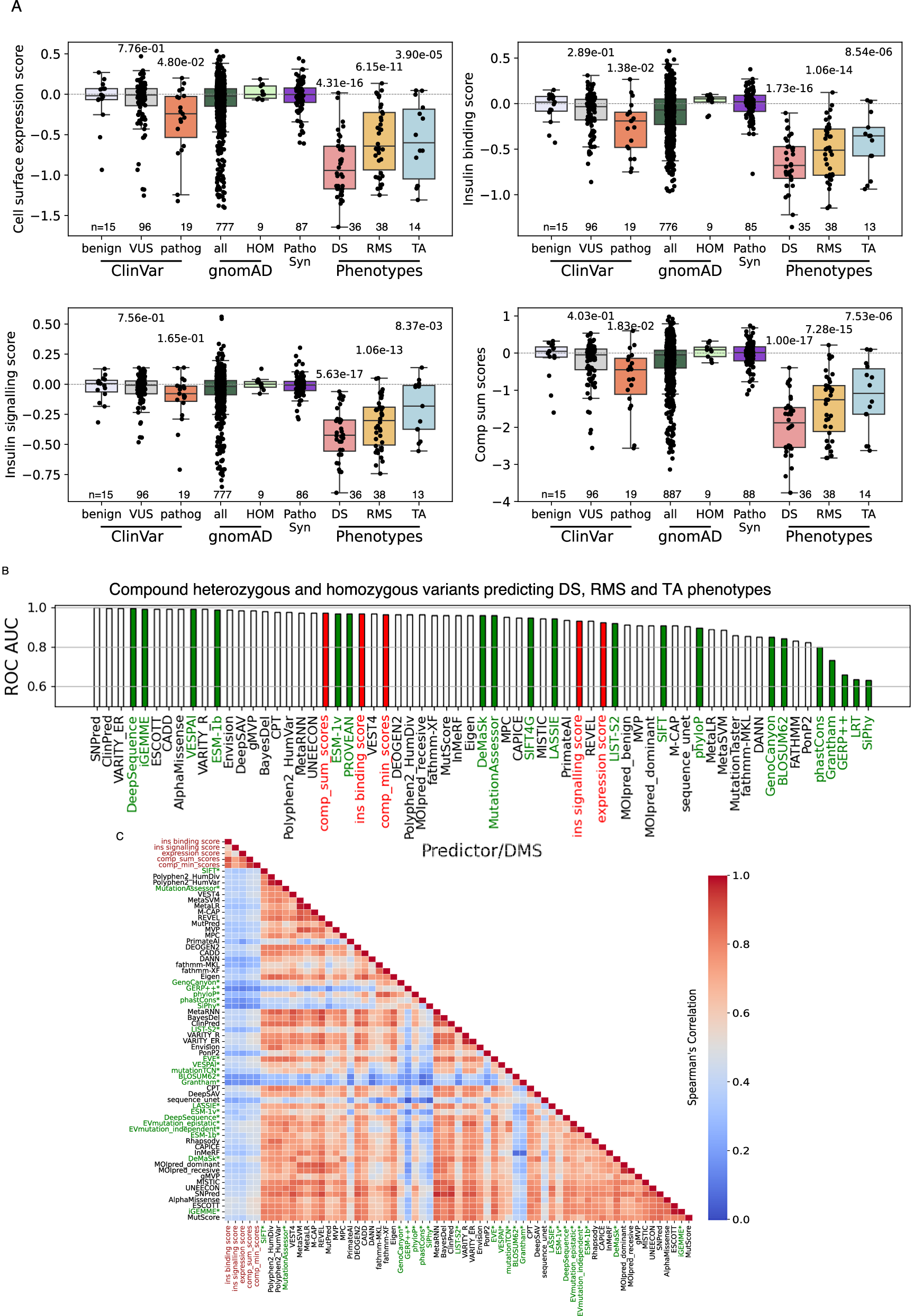
Fig. 5: Evaluation of multiplexed assay results as an aid to genetic diagnosis.

A Boxplots showing expression, insulin binding, and signalling score distribution, as well as composite sum of scores for different groups of variants. Boxes = interquartile range (IQR), with median line. Whiskers denote 1.5 × IQR. ClinVar variants designated benign or likely benign, as variants of uncertain significance (VUS), or as pathogenic or likely pathogenic are shown. Where conflicting dual designations are present in ClinVar both are shown. Data for all variants and homozygous variants from gnomAD are also shown, as well as scores for curated homozygous and compound heterozygous (CompHet) pathogenic variants associated with Donohue syndrome (DS), Rabson-Mendenhall syndrome (RMS), or type A insulin resistance (TA). Finally, scores for all synonymous variants at residues subject to pathogenic mutations are plotted as “Patho Syn”. See “Methods” for average score computation for compound heterozygous variants. P-values from two-sided Mann-Whitney U tests are displayed above relevant boxplots comparing disease variants vs Patho Syn variants, and ClinVar VUS and pathogenic vs benign variants. B Receiver Operating Characteristic (ROC) analysis showing the Area Under the Curve (AUC) for all curated individual pathogenic variants for DS, RMS, and TA. The analysis compares predictions made using a set of supervised (light grey) and unsupervised (green) methods for variant effect prediction with those based on expression, insulin binding, and signalling scores alone, as well as composite minimum or sum of scores calculated in this study (red). Homozygous gnomAD variants were used as the set of benign variants. C Spearman’s correlation matrix for scores from this study (red axis labels) and those from supervised predictors (black axis labels) and unsupervised predictors (green axis labels).