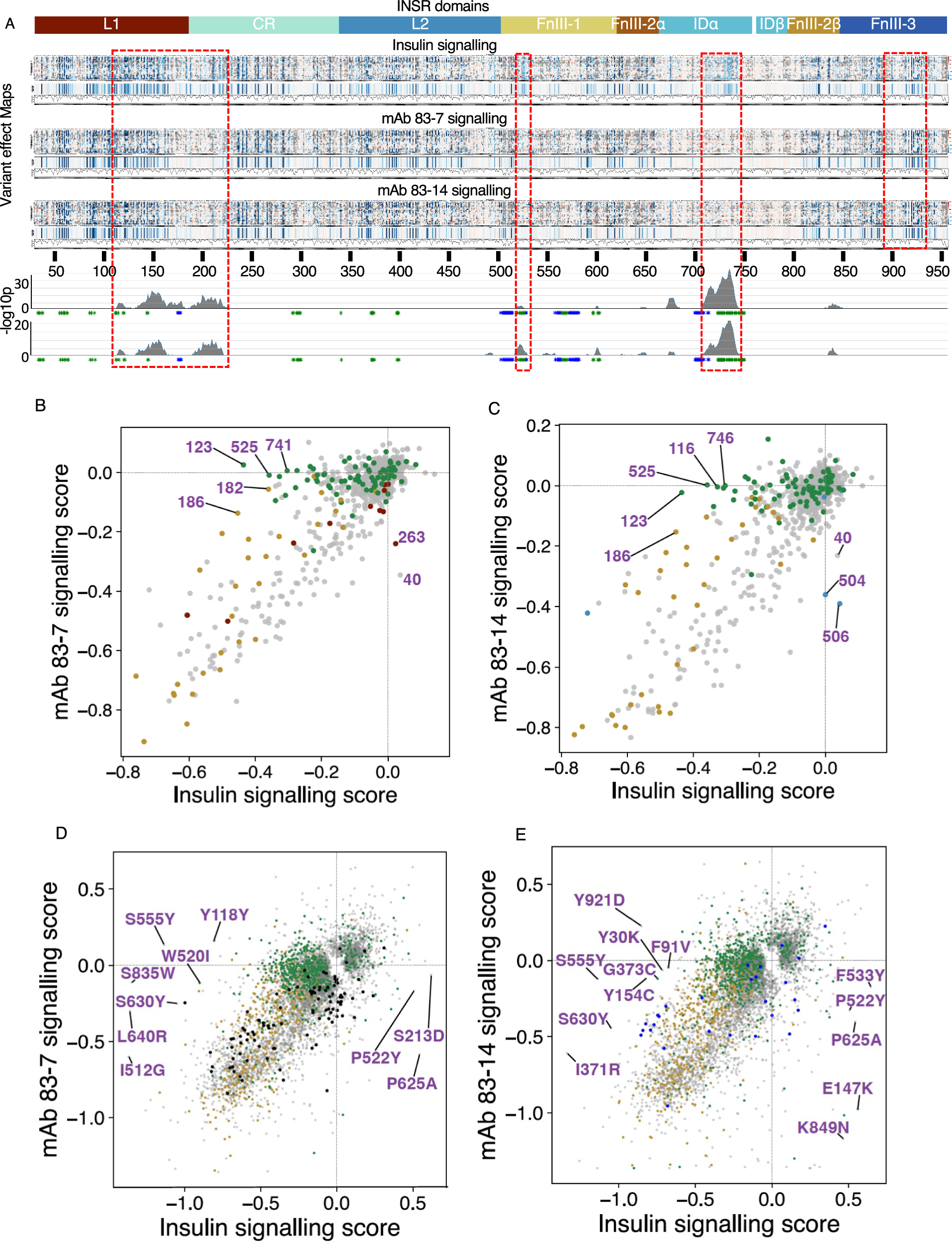
Fig. 6: INSR variants with impaired insulin binding that are potentially activatable by monoclonal antibodies.

A Heatmap of variant scores for maximal signalling induced by insulin, mAb 83-7 or mAb 83-14, referenced to extracellular domain architecture. Variants that were not scored are coloured grey. ‘median pp’ = median variant scores per position and ‘N variants pp’ = number of variants scored per position. The bottom two traces indicate -log10p arising from application of the Wilcoxon signed rank test (one-sided) to sliding windows of 15 residues across the whole region studied, testing the hypothesis that signalling scores for insulin and mAb 83-7 (top trace) or 83-14 (bottom trace) are the same, with the alternative hypothesis that scores for mAbs are higher than for insulin. Rectangular dashed red boxes demarcate the regions showing the most significant difference. B, C scatter plots of median signalling scores per residue for (B) insulin and mAb 83-7 with epitope residues in black, or (C) insulin and mAb 83-14 signalling, with epitope residues in light blue. Insulin binding site 1 residues are coloured green, and cysteine residues involved in disulphide bond formation golden brown in both plots. Selected residues are labelled by number. D, E show similar scatter plots, but this time showing all variants for which FDR < 0.05 in at least one assay.