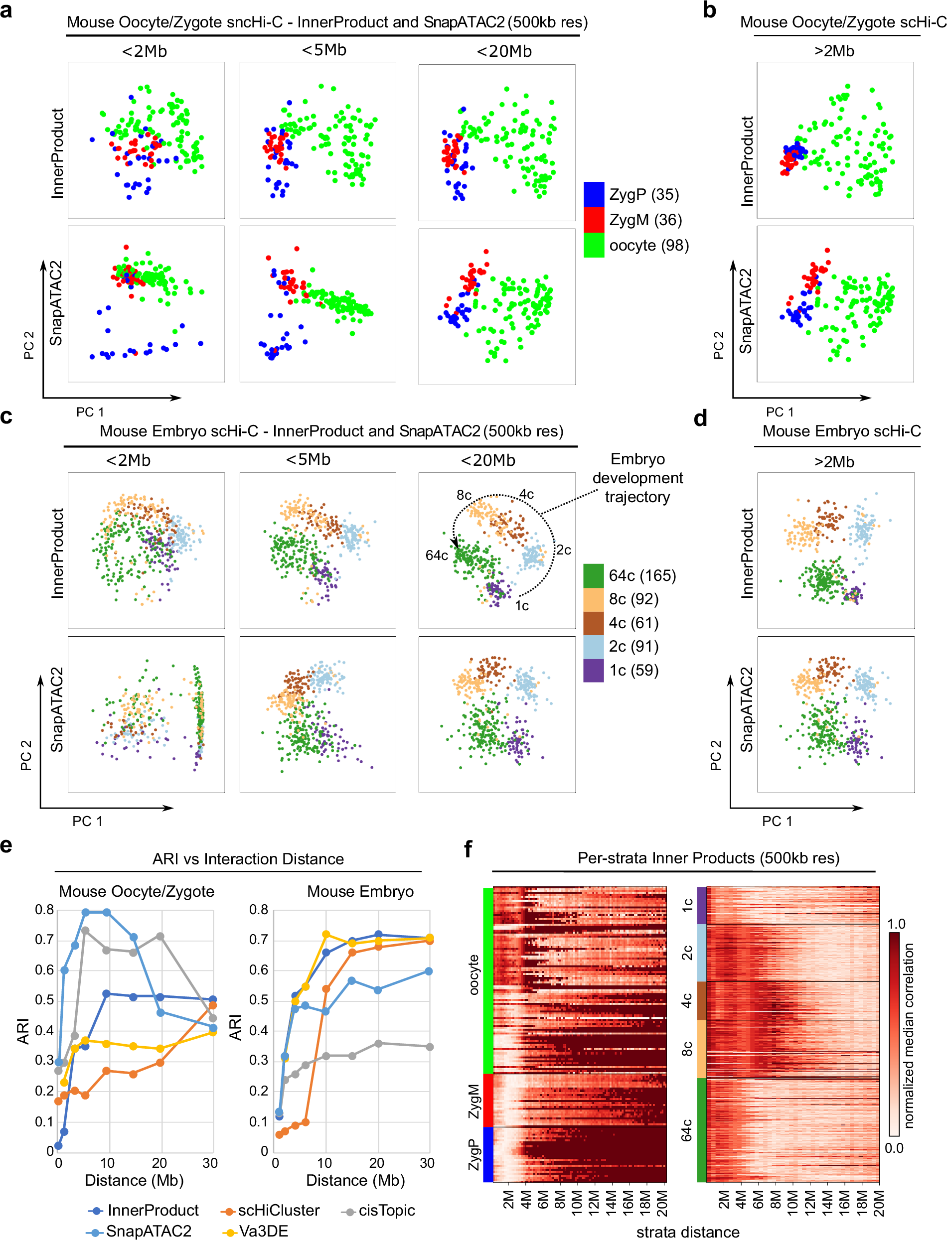
Fig. 2: Large contacts distinguish early embryogenesis cell populations.
From: A comprehensive benchmark of single-cell Hi-C embedding tools

a Mouse oocyte/zygote scHi-C dataset embedded using InnerProduct and Va3DE at 500 kb resolution with varying maximum interaction ranges. b Mouse oocyte/zygote embedding after ignoring interactions within 2 Mb. c Mouse early embryo cells embedded using InnerProduct and Va3DE at 500 kb resolution with varying maximum interaction ranges. d Mouse early embryo cells embedded after ignoring interactions within 2 Mb. e Plot ARI against max interaction distance considered for the two mouse embryogenesis datasets. f Aggregated inner product values at each stratum of the mouse embryogenesis datasets. Here we run the InnerProduct method and visualize the normalized median inner product of each cell at various distance ranges. High values indicate high per-strata similarity occurring at this range. Source data are provided as a Source data file.