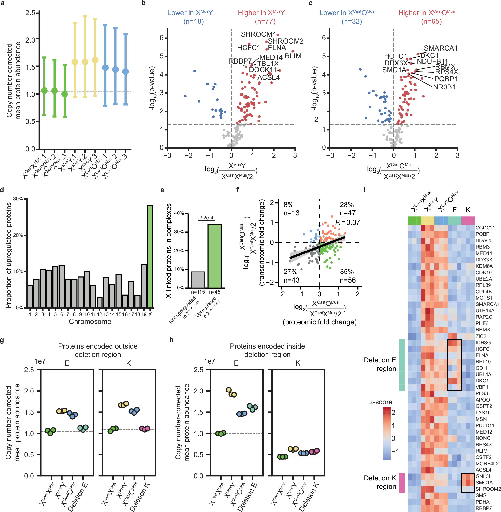
Fig. 6: Protein-level dosage compensation is induced within regions of monosomic expression on the X chromosome.
From: X-chromosome upregulation operates on a gene-by-gene basis at RNA and protein levels

a Copy number-corrected protein abundance for all X-linked proteins in XCastXMus, XMusY and XCastOMus ESCs. The mean (of n = 127 proteins) per biological replicate from a single clone is depicted with a dot, with the corresponding 95% confidence intervals shown as error bars. The dashed line indicates the mean value of XCastXMus cells, serving as a reference line for expected expression without upregulation. b, c Volcano plots displaying the differential protein expression analysis of X-linked proteins between XMusY and XCastXMus samples (b) and between XCastOMus and XX samples (c) (n = 3). Each dot represents a protein. P-values were calculated from copy number-corrected protein quantifications using Tukey’s HSD test (two-sided, with Tukey–Kramer correction for multiple comparisons). Significantly up and downregulated proteins are highlighted in red and blue, respectively (α < 0.05, log2(fold change) > 0.5 or < −0.5, respectively). d Barplot displaying the proportion of upregulated genes per chromosome. The X chromosome is highlighted in green. e Barplot showing the proportion of complex-forming proteins in the upregulated (green) and non-upregulated (gray) protein lists. P-values were calculated via the Chi-square test. f Scatter plot showing the correlation between upregulation at RNA and protein level. Each dot represents a gene/protein. For both levels, the fold change between XCastOMus and half of the XCastXMus level is shown for each gene. Genes are colored according to their upregulation status at both (orange), either (blue or green) or neither (gray) levels. Shaded area indicates 95% confidence interval. g, h Scatter plots separated by region showing the mean copy number-corrected abundance levels of proteins encoded by genes located outside (g) and within (h) region E and K for XCastXMus, XMusY, XCastOMus ESCs, and ESCs with the corresponding deletion. Each dot represents a biological replicate from a single clone. The dashed line represents the average abundance levels from the XCastXMus samples. i Heatmap showing the z-scores of copy-number-corrected protein quantifications for X-linked proteins upregulated in both XCastY and XCastOMus samples compared to XCastXMus. Proteins are ordered by genomic locations, with deletions E and K highlighted in light blue and pink, respectively. Proteins expected to be upregulated are highlighted with a box.