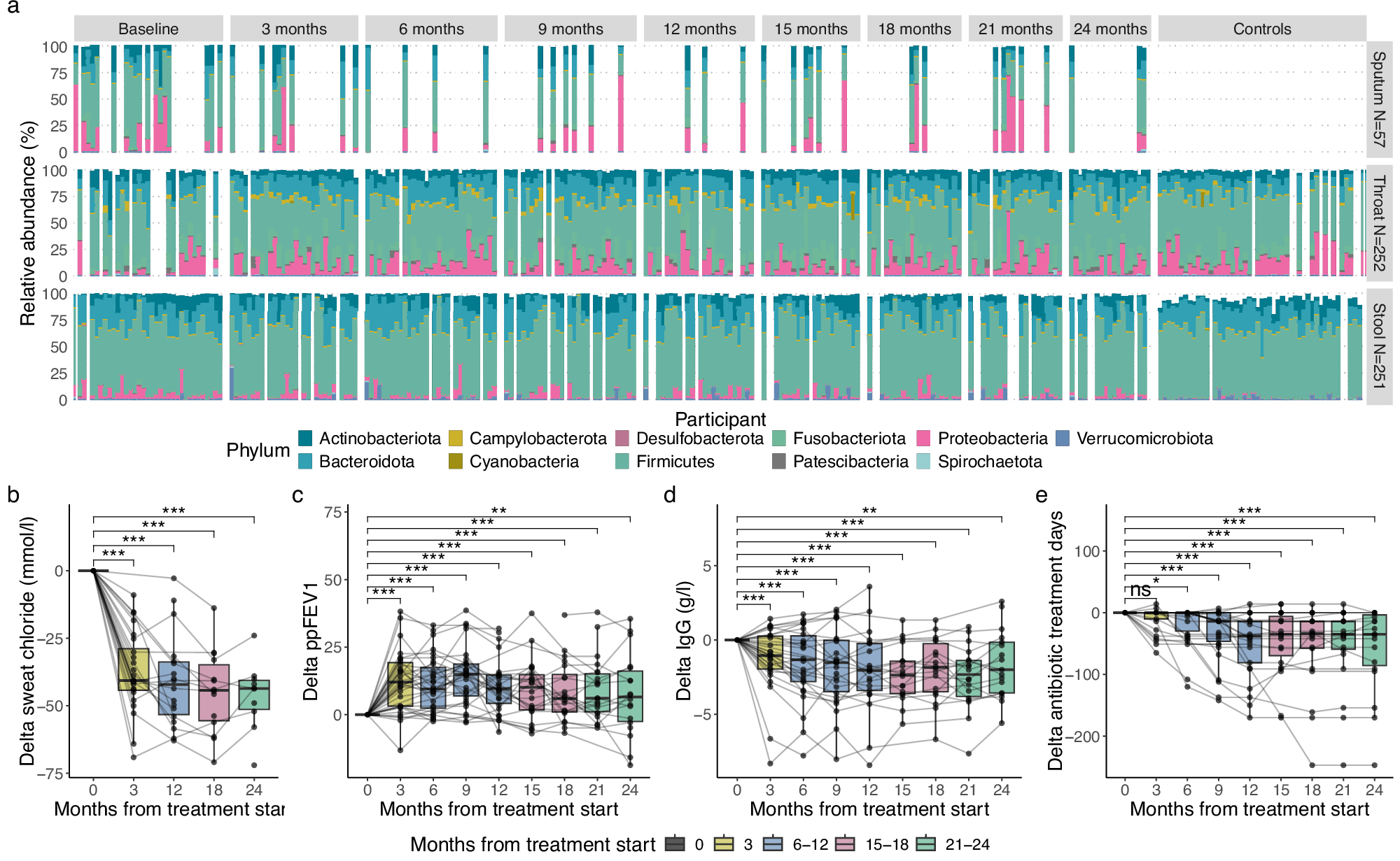
Fig. 1: Longitudinal microbiome composition and clinical changes in response to ETI treatment.

a Overall taxonomic composition at phylum level per sample type for all participants during 24 months. Only phyla with a relative abundance >2% across the dataset are displayed. Samples within the same column of the x-axis correspond to the same participant, the numbers and types of samples provided per time point differ between participants. Throat and stool samples from controls were collected at a single time point. b Reduction in sweat chloride from baseline at 3, 12, 18, 24 months from ETI treatment initiation. c Increase in lung function (ppFEV1 = predicted percent forced expiratoy volume in 1 second) from baseline per sample time point. d Decrease in serum IgG levels detected from baseline per sample time point. e Decrease in the number of days with systemic (oral or intravenous) antibiotic treatment from baseline per sample time point. Box plots show the median (line), IQR (box), 1.5× IQR range (whiskers). Points represent individual samples, lines connect intra-individual follow-ups to highlight trajectories, asterisks indicate significance in linear mixed effects models with id as a random factor, corrected for sex and age (FDR*** < = 0.001, FDR** < = 0.01, FDR* < = 0.05, FDRns > =0.1). Colors indicate months from ETI treatment start: 3 months=yellow, 6–12 months=blue, 15–18 months=red, 21–24 months=green. The corresponding N of observations per sample time point and LME results are available in Supplementary Data 1.