Fig. 3: Reference-independent metrics reveal inter-replicate reproducibility variations.
From: Methylation reference datasets from quartet DNA materials for benchmarking epigenome sequencing

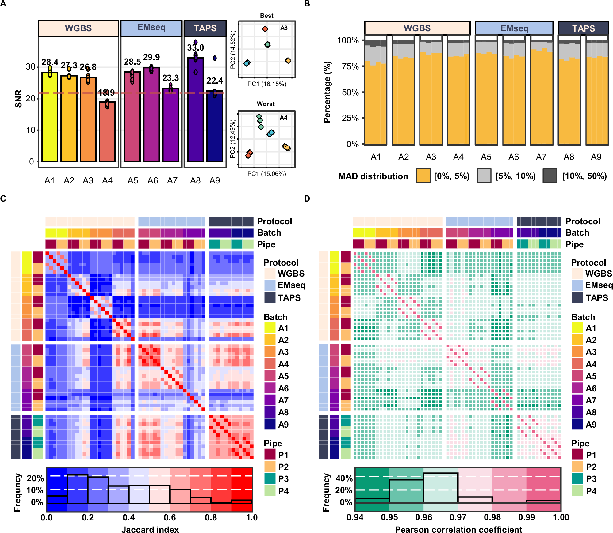
A Signal-to-noise ratio (SNR) based on the Quartet multi-sample design (determined as the ratio of the average distance among different samples to the average distance among technical replicates in the PCA plot). Dots represent SNR values calculated by excluding one of the 12 libraries in each batch. The red horizontal dashed line (y = 22.4) represents the mean minus SD of nine SNR values. B The mean absolute deviation (MAD) distribution of methylation quantification for the same sample (three technical replicates analyzed by two pipelines) was examined across nine batches. The concordant CpGs (≥ 20×) were retained, which corresponds to a depth of 10× for cytosine. C Heatmap of the Jaccard index matrix between any two technical replicates of D6 (as an example). D The Pearson correlation coefficient matrix for any two technical replicates of D6 was shown as an example. Only the concordant CpGs (≥ 20×) were retained. Source data are provided as a Source Data file.