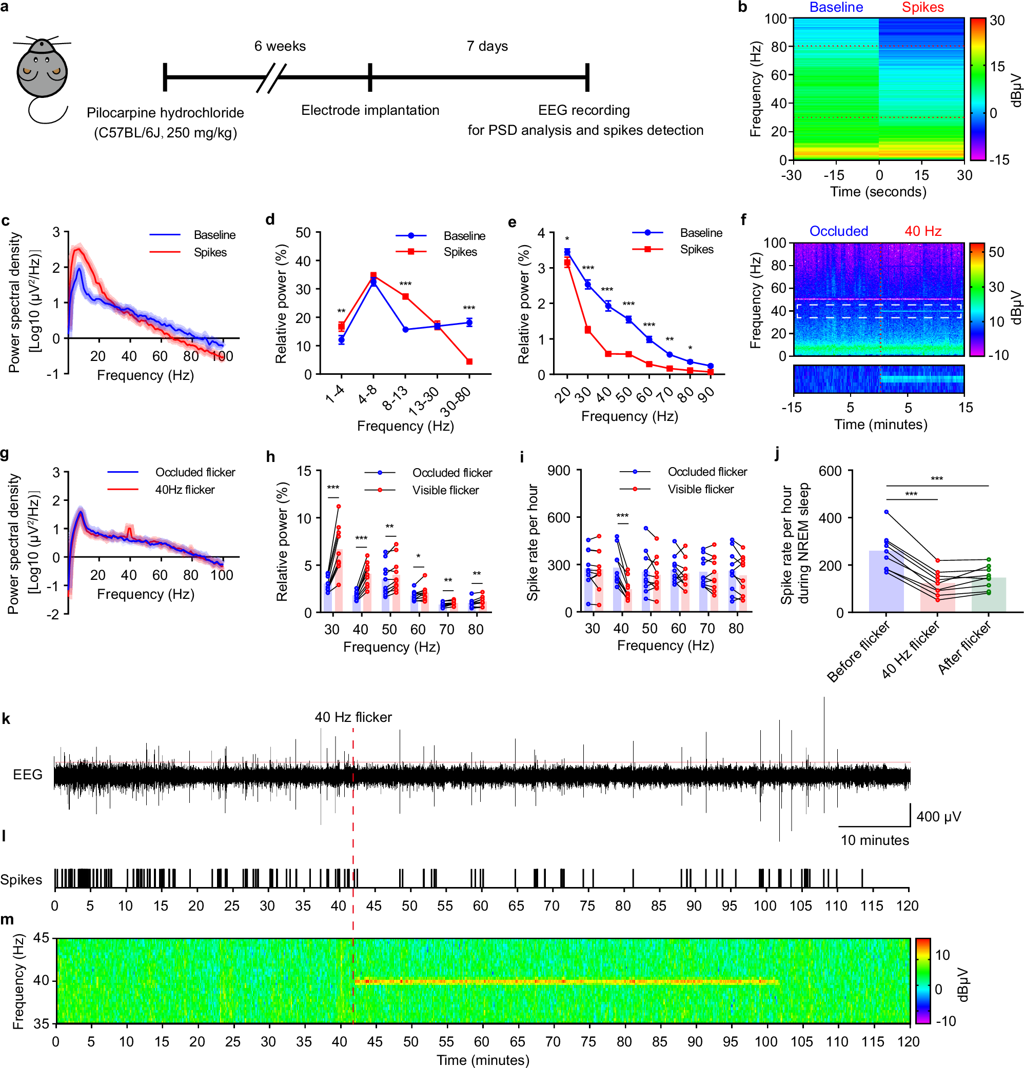
Fig. 1: GENUS enhanced gamma activity and decreased spike rate.

a Experimental schedule for power spectrum analysis and spike detection in epileptic mice. b A time-frequency spectrogram of EEG with or without frequent spikes. c PSD of EEG recordings (0–100 Hz; 15 segments). d Relative power in different frequency bands (n = 12 mice/group). e Relative power at specific frequencies within the gamma band (n = 12 mice/group). f A time-frequency spectrogram of EEG during 40 Hz light flicker (50 Hz notch). g PSD of EEG recordings during 40 Hz light flicker (0–100 Hz, 15 segments). h Relative power in response to light flicker at different frequencies (n = 10 mice/group). i Spike rate in response to light flicker at different frequencies (n = 10 mice/group. j Spike rate detected before, during, and after 40 Hz light flicker (n = 9 mice/group). k A 2-h recording of EEG obtained 6 weeks after SE (the red line denotes the amplitude threshold for spike detection). l Location and number of spikes in the EEG shown in (k). m A time-frequency spectrogram of the EEG presented in Fig. 1k. Data were means ± SEM (d, e, h–j); *P < 0.05, **P < 0.01, ***P < 0.001. Two-way ANOVA with Bonferroni post hoc test for (d, e). Repeated measures two-way ANOVA with Bonferroni post hoc test for (h, i). Repeated measures one-way ANOVA with Bonferroni post hoc test for (j). All EEGs were recorded over the parietal cortex (AP: −2.0; ML: ± 2.0; DV: −0.5 mm). Source data are provided as a Source Data file.