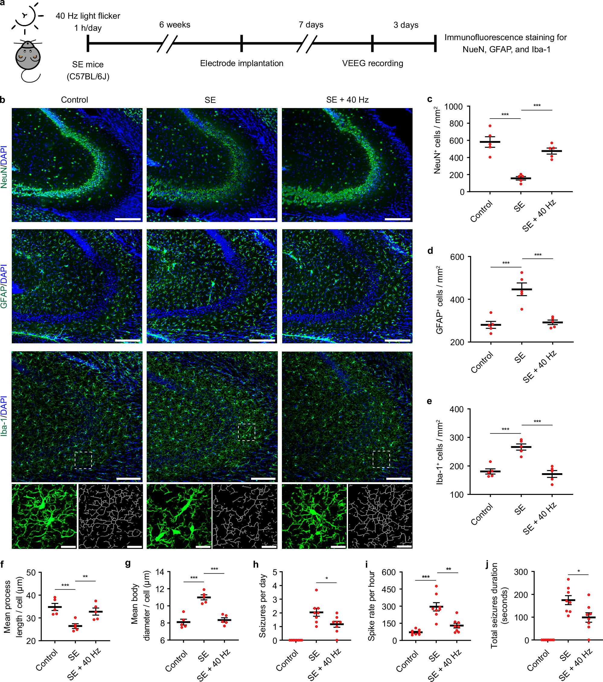
Fig. 2: Chronic GENUS attenuated hippocampal damage and seizure susceptibility.

a Experimental schedule for VEEG recordings and immunofluorescence staining after chronic GENUS treatment. b Immunofluorescence images of neurons, astrocytes, microglia in the hippocampal dCA3 region. Scale bar = 200 μm, zoom-in scale bar = 20 μm. c Number of neurons (NeuN+) in the dCA3 region (n = 5 mice/group). d Number of astrocytes (GFAP+) in dCA3 region (n = 5 mice/group). e Number of microglia (Iba-1+) in dCA3 region (n = 5 mice/group). f Mean process length of microglia in dCA3 region (n = 5 mice/group). g Mean cell body diameter of microglia in dCA3 region (n = 5 mice/group). h Number of seizures per day (n = 8 mice/group). i Number of spikes per hour (n = 8 mice/group). j Total duration of seizures (n = 8 mice/group). Data were means ± SEM (c–j); *P < 0.05, **P < 0.01, ***P < 0.001. Two-way ANOVA with Bonferroni post hoc test for (c–g). Two-sided Student’s t test for (h, j). One-way ANOVA with Bonferroni post hoc test for (i). Data presented in (c–g) were derived from the corresponding data in Supplementary Fig. 2e–i. Source data are provided as a Source Data file.