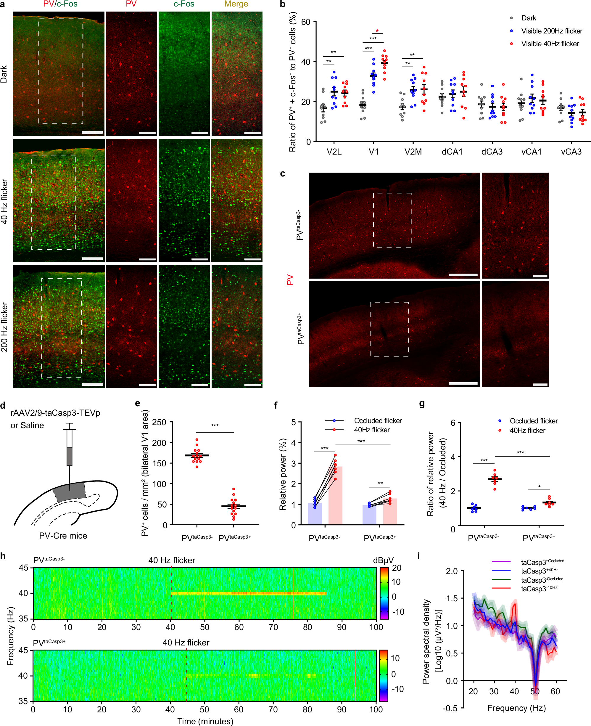
Fig. 4: GENUS-entrained gamma activity was associated with V1 PVINs.

a Immunofluorescence images of PVINs and c-Fos (PV+ + c-Fos+ double-labeled) in the V1 region. Scale bar = 150 μm, zoom-in scale bar = 100 μm. b Ratio of PVINs+ + c-Fos+ double-labeled cells to total PV+ cells (n = 10 mice/group). c Immunofluorescence images of PVINs (PV+) in the V1 region. Scale bar = 400 μm, zoom-in scale bar = 100 μm. d Sketch illustrating PVINs ablation in the V1 region. e Number of PVINs in the bilateral V1 region (n = 7 mice/group). f Relative power at 40 Hz in response to 40 Hz light flicker in PV-Cre mice with or without PVINs ablation (n = 7 mice/group). g Ratio of relative power between 40 Hz light flicker and occluded flicker in PV-Cre mice with or without PVINs ablation (Normalization relative to the mean relative power at occluded flicker; n = 7 mice/group). h A time-frequency spectrogram of EEG recorded from PV-Cre mice with or without PVINs ablation. i PSD of EEG recordings obtained from PV-Cre mice with or without PVINs ablation (20–60 Hz, 6 segments, 50 Hz notch). Data were means ± SEM (b, e–g); *P < 0.05, **P < 0.01, ***P < 0.001. Two-way ANOVA with Bonferroni post hoc test for (b, g). Two-sided Student’s t test for (e). Repeated measures two-way ANOVA with Bonferroni post hoc test for (f). All EEGs were recorded over the parietal cortex (AP: −2.0; ML: ± 2.0; DV: −0.5 mm). Source data are provided as a Source Data file.