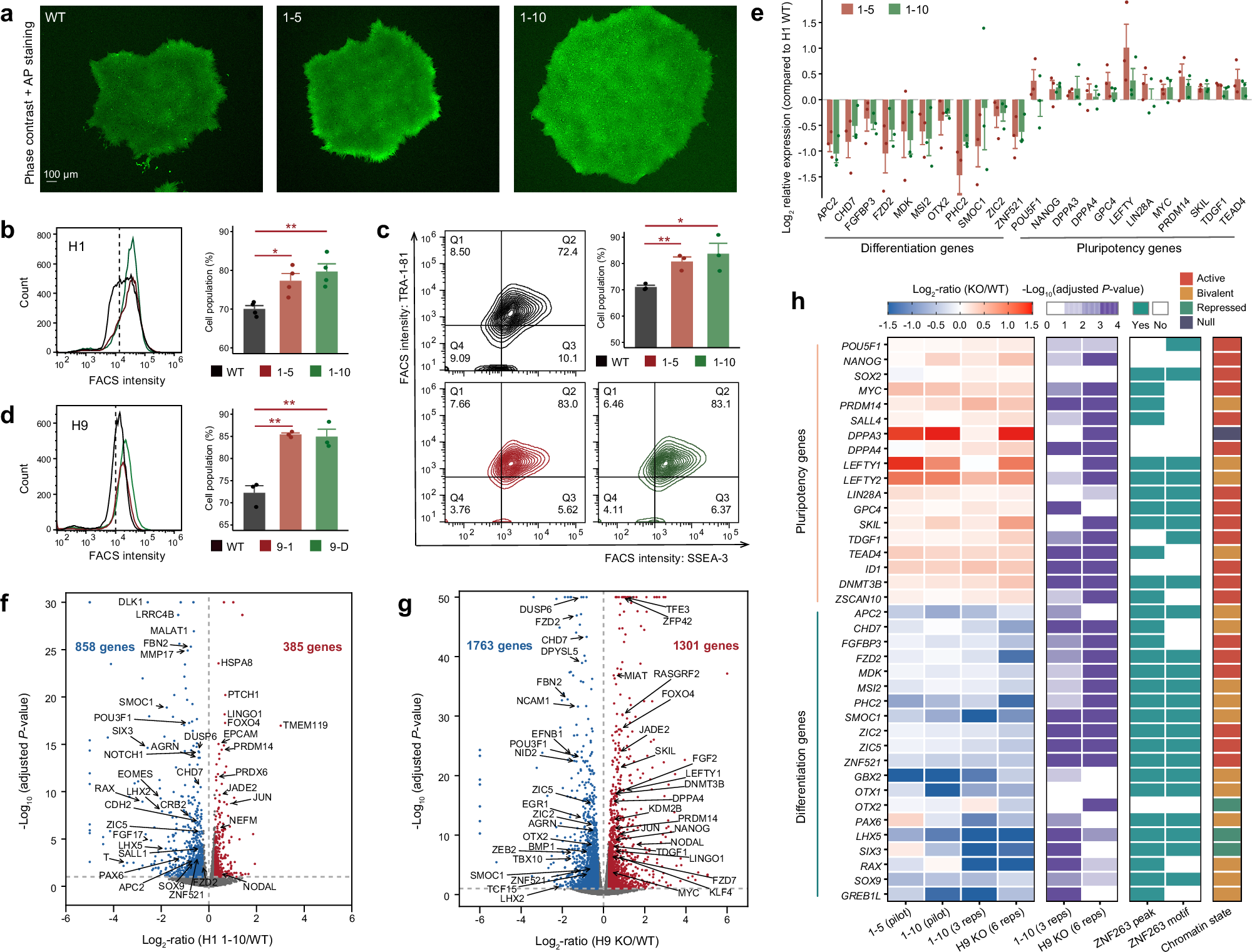
Fig. 4: ZNF263 maintains the primed pluripotent state by repressing pluripotency genes and activating differentiation genes in hESCs.

a Representative images showing the morphologies of wildtype (WT) and ZNF263-knockout (-KO) H1 hESCs. Alkaline phosphatase (AP) activity was stained simultaneously (green). Scale bar, 100 µm. b FACS analysis for AP-stained WT and ZNF263-KO H1 hESCs. c FACS analysis for SSEA-3 and TRA-1-81 double-stained WT and ZNF263-KO H1 hESCs. d FACS analysis for AP-stained WT and ZNF263-KO H9 hESCs. Left, representative intensity plot. Right, quantification of cell populations with higher intensity. n = 4 (b) or 3 (c, d) biological replicates. P-values are derived by unpaired two-tailed Student’s t-test, **: P < 0.01; *: P < 0.05. e The qRT-PCR analysis for changes of key pluripotency and differentiation genes in ZNF263-KO H1 hESCs versus WT. n = 3 biological replicates. f, g Volcano plots respectively showing gene expression changes in H1 and H9 ZNF263-KO hESCs versus their respective WT. The number of significantly up/down-regulated genes and essential regulators among them are indicated. h Heatmap showing the expression changes of key pluripotency and differentiation genes in each clone of H1 and H9 ZNF263-KO hESCs versus their respective WT. The DEseq2 P-values (f–h) and the presence of ZNF263 ChIP-seq peaks and motifs at their promoters are tailed. All error bars (b–e) denote the mean ± S.E.M. All exact P-values (b–d, f–h) are provided in Source Data.