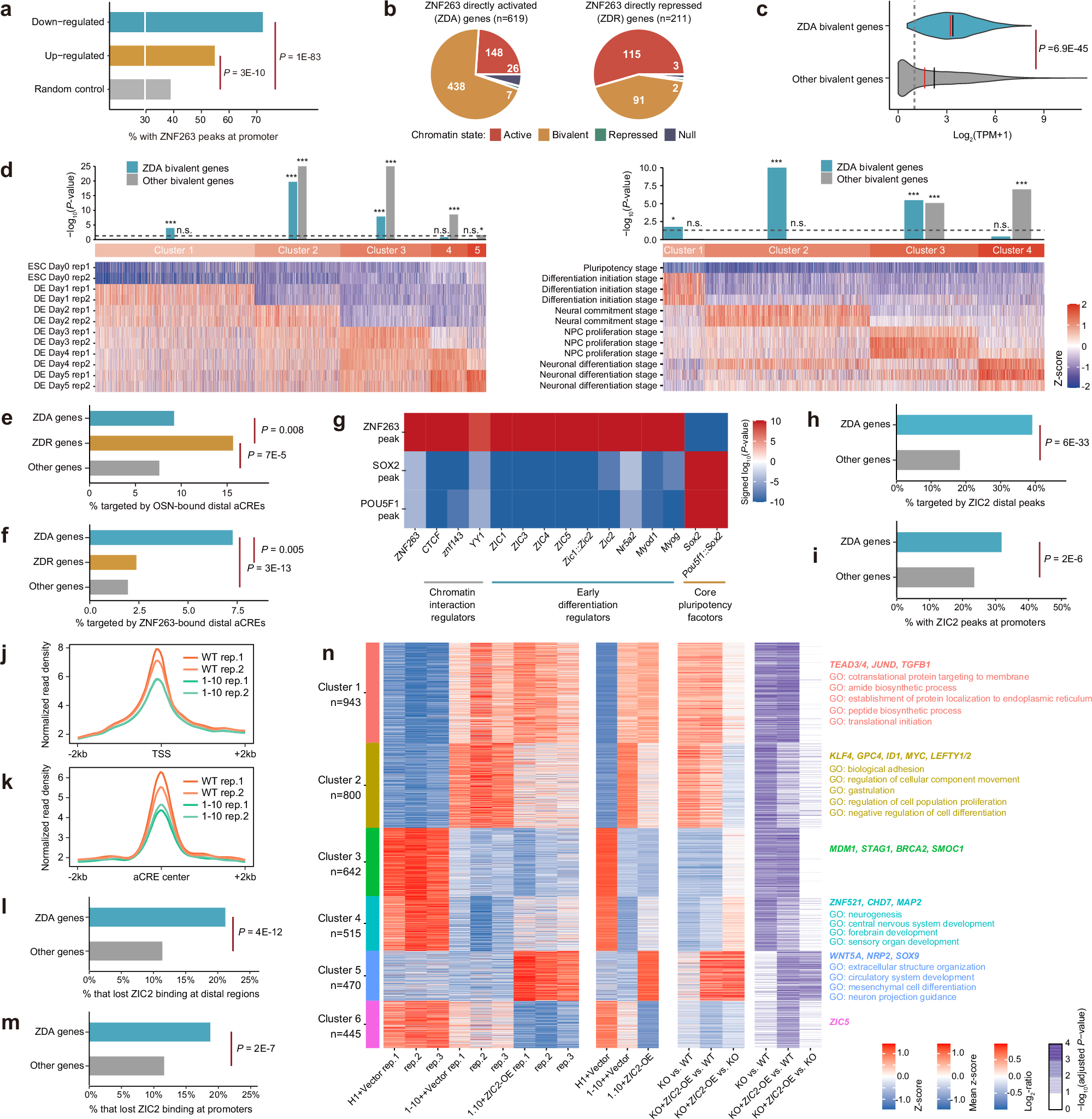
Fig. 5: ZNF263 orchestrates a feed-forward loop to prime early differentiation genes in hESCs.

a Proportions of genes whose promoters are occupied by ZNF263 peaks, among the down-regulated and up-regulated genes in ZNF263-KO H1 hESCs. b Distribution of ZNF263 directly activated (ZDA) and repressed (ZDR) genes in each chromatin state category. c Expression levels of ZDA and other bivalent genes in WT H1 hESCs. P-value is derived by unpaired two-tailed Student’s t-test. TPM, number of transcripts per million clean tags. Black/red bars indicate the mean/median values. Dashed lines correspond to TPM = 1. d Enrichment of ZDA and other bivalents genes in each cluster of genes that are up-regulated at different time points in hESCs towards differentiation of definitive endoderm (DE, left) and ectoderm neural cells (right). Top, -log10 transformed P-values. Bottom, heatmap showing the z-score transformed expression levels of each gene at different time points. Dashed lines correspond to P-value threshold of 0.05. e–f Illustrating proportions of ZDA, ZDR, and other genes that are targeted by OSN-bound (e) and ZNF263-bound (f) distal aCREs. g Heatmap showing the co-localization of ChIP-seq peaks for each TF (POU5F1, SOX2, and ZNF263) with the binding motifs of specific TFs, at distal aCREs in H1 hESCs. P-values are calculated using hypergeometric distribution (right-tailed) and the sign indicates whether the number of co-localized aCREs between the two TFs was larger (positive) or smaller (negative) than that expected by chance. h–i Proportions of ZDA and other genes that are bound by ZIC2 at distal (h) and promoter (i) regions in H1 hESCs. j–k Normalized ZIC2 CUT&Tag signals around the transcriptional start site (TSS) of all RefSeq genes (j) and the center of all aCREs of H1 hESCs (k) in WT and ZNF263-KO H1 hESCs. Two biological replicates are included. l–m Proportions of ZDA and other genes that lose ZIC2 binding at distal (l) and promoter (m) regions upon ZNF263 KO in H1 hESCs. n Unsupervised clustering analysis dividing genes into six distinct clusters based on their expression patterns in ZIC2-overexpressing (OE) ZNF263-KO H1 hESCs, WT controls, and ZNF263-KO controls. Representative genes and enriched GO terms for each cluster are indicated. n = 3 biological replicates. P-values shown in (a, e, f, h, i, l, m) are derived using right-tailed Fisher’s exact test. ***: P < 0.001; **: P < 0.01; *: P < 0.1; n.s.: non-significant. Exact P-values (d, g, n) are provided in Source Data.