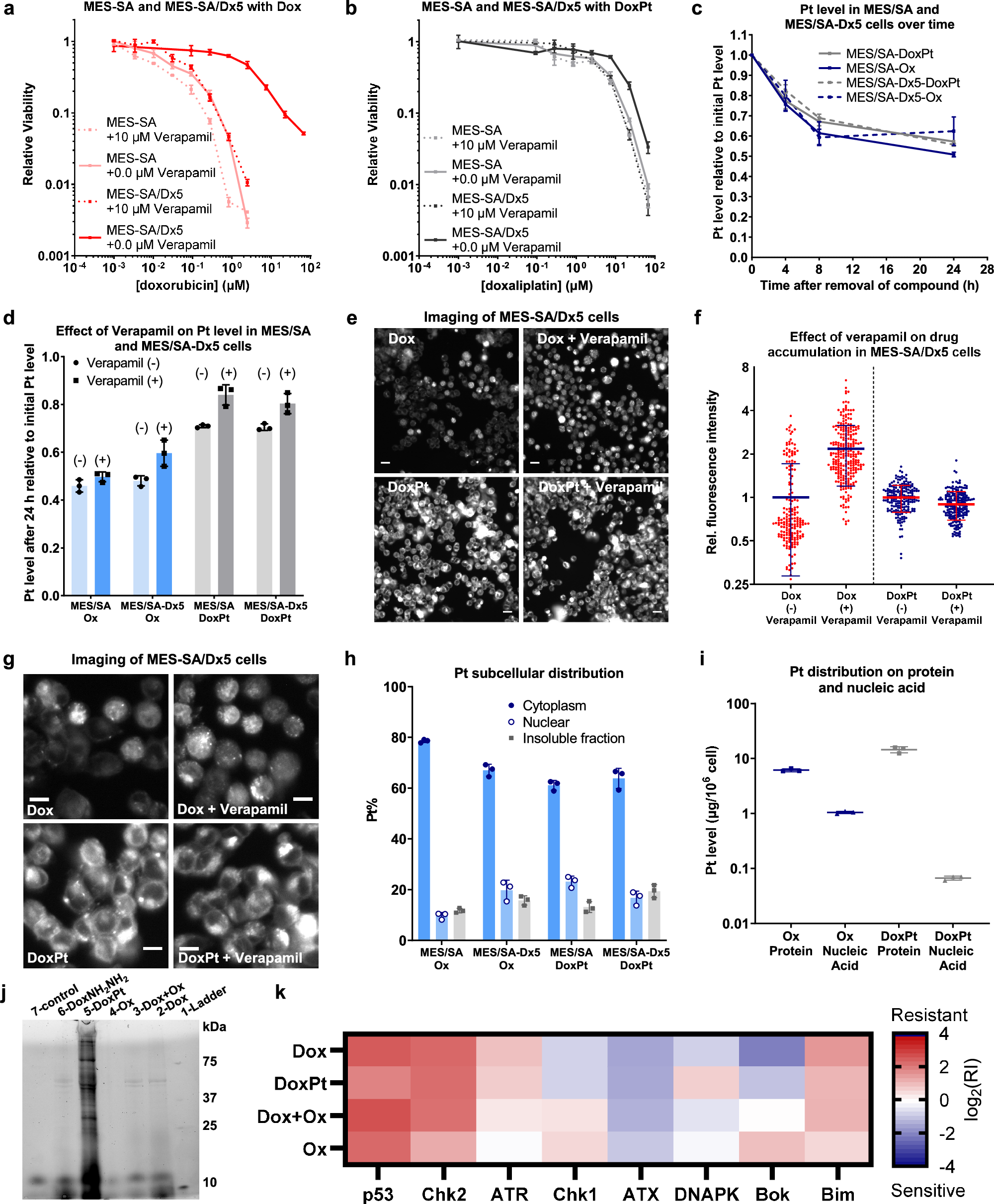
Fig. 3: Investigation of the modes of action of DoxPt.
From: Leveraging platinum-protein interactions to overcome chemoresistance

a Dose-response curves showing the effect of verapamil on doxorubicin-treated MES-SA and MES-SA/Dx5 cells (n = 3 biological replicates). b Dose-response curves showing the effect of verapamil on DoxPt-treated MES-SA and MES-SA/Dx5 cells (n = 3 biological replicates). c Pt clearance from MES-SA and MES-SA/Dx5 cells treated with oxaliplatin (10.0 μM) or DoxPt (1.25 μM) for 12 h (n = 3 biological replicates). The horizontal axis indicates time after the cells were switched to drug-free media. d Effect of verapamil on Pt clearance from MES-SA and MES-SA/Dx5 cells treated with oxaliplatin (10.0 μM) or DoxPt (1.25 μM) for 12 h. The Pt levels were determined at 0 h and 24 h after the cells were switched to drug-free media (n = 3 biological replicates). e Representative fluorescence images showing the effect of verapamil on drug accumulation in MES-SA/Dx5 cells treated with Dox (2.5 μM) or DoxPt (2.5 μM) for 18 h. Scale bar = 20 μm. f Quantification of fluorescence microscopy images. For each agent, fluorescence is normalized to the average absolute intensity of cells treated in the absence of verapamil. The results are consistent across three independent experiments. One experiment was chosen for quantification (n = 183 cells for Dox (−) verapamil, n = 262 cells for Dox (+) verapamil, n = 192 cells for DoxPt (−) verapamil, n = 205 cells for Dox (+) verapamil). g Representative fluorescence images showing the subcellular distribution of Dox (2.5 μM) or DoxPt (2.5 μM) in MES-SA/Dx5 cells after 18 h treatment. Scale bar = 10 μm. h Subcellular Pt distribution in MES-SA and MES-SA/Dx5 cells treated with oxaliplatin (10.0 μM) or DoxPt (1.25 μM) for 14 h (n = 3 biological replicates). i Pt levels in protein and nucleic acid fractions from MES-SA cells treated with oxaliplatin (25.0 μM) or DoxPt (5.0 μM) for 18 h (n = 3 biological replicates). j Fluorescence gel image of MES-SA cell lysate treated with the indicated compounds. The qualitative gel is representative of three independent experiments. k A heat map showing the signature of Dox, DoxPt, an equipotent Dox+Ox physical mixture, and Ox. Data in panels (a–d, f, h) and (i) are presented as mean values ± SD. Source data are provided as a file.