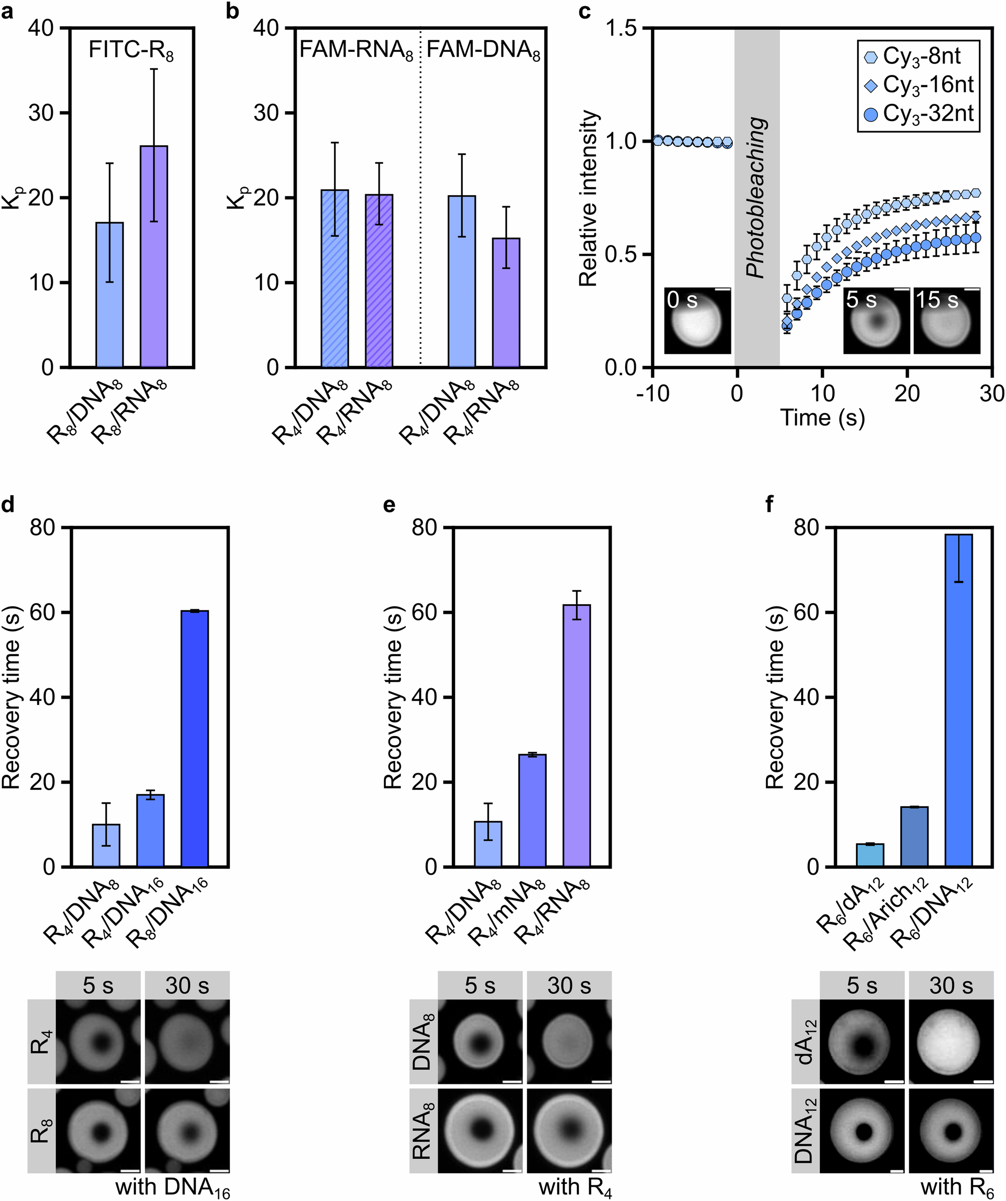
Fig. 3: Composition of primitive peptide/NA coacervates modulates their biophysical properties.

a Partitioning of a labelled peptide (1% FITC-R8) in peptide/nucleic acid coacervates. n = 3. b Partitioning of labelled oligonucleotides (1% FAM-DNA8 or 1% FAM-RNA8) in peptide/nucleic acid coacervates. n = 3. c Example of FRAP profiles for the investigated peptide/nucleic acid coacervates. The fit of three probes in R4/DNA8 coacervates is included for clarity. d Recovery time for probe Cy3-8nt in coacervates of varying peptide and DNA length: R4/DNA8, R4/DNA16 and R8/DNA16. A 20 mM:5 mM [Arg]:[nucleotide] ratio was used for these experiments. e Recovery time of probe Cy3-8nt in coacervates comprising R4 and DNA8, RNA8 or a DNA8:RNA8 (1:1 ratio) mixture (mNA8). A 20 mM:5 mM [Arg]:[nucleotide] ratio was used for these experiments. f Recovery time of probe Cy3-8nt in coacervates comprising R6 and DNA12, dA12 or an A-rich sequence, Arich12. A 20 mM:10 mM [Arg]:[nucleotide] ratio was used for these experiments. Scale bar: 2 µm. R = Arginine, nt = nucleotide, DNA8 = 8-deoxyribonucleotide-long mixed-sequence oligonucleotide ((ACTG)2), DNA16 = 16-deoxyribonucleotide-long mixed-sequence oligonucleotide ((ACTG)4), RNA8 = 8-ribonucleotide-long mixed-sequence oligonucleotide ((ACUG)2), τ = empirical recovery time. n = 3 for data (a) and (b); n = 3 droplets for data in (c)–(f); mean and SD values are provided. Kp values plotted in (a) and (b) can be found in Supplementary Table S11; details of the exponential fit used to extract τ in (d)–(f) are in Supplementary Table S12. Source data are provided as a Source Data file.