Fig. 8: Hr38 and sr bind MB-specific TIGs and are potential CrebB targets.
From: A memory transcriptome time course reveals essential long-term memory transcription factors

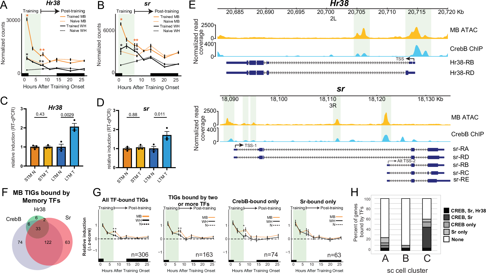
Normalized transcript levels of A Hr38 and B sr. Significance differences identified from differential expression analysis between trained and time-of-day matched naïve flies are indicated (N = 3, Wald’s test, *FDR < 0.1). Black bars indicate nighttime. Real-time quantitative PCR analysis of C Hr38 and D sr induction after STM and LTM training. Statistical significance was determined using a two-tailed t-test, N = 3, p values are indicated. E Hr38 and sr genomic tracks displaying MB chromatin accessibility (ATAC-seq—top panel), CrebB binding signal (ChIP-seq—middle panel), and transcript isoforms of Hr38 and sr (bottom panel). Regions that overlap between CrebB binding signal and accessible MB chromatin are highlighted in light green. F Overlap of binding sites in regions of accessible MB chromatin for the transcription factors (TFs) Hr38, CrebB and Sr with training induced genes (TIGs) identified in the MB during LTM formation. G Relative z-score induction during LTM formation for all TF-bound MB TIGs, MB TIGs bound by two or more TFs, CrebB-bound only, or Sr-bound only. P values were determined using a two tailed t-test (n values are indicated, *p < 0.05). Black bars indicate nighttime. H Percentage of the top 20 genes from the clusters A, B and C that were bound by Hr38, CrebB, and/or Sr. All error bars indicate the standard error of the mean.