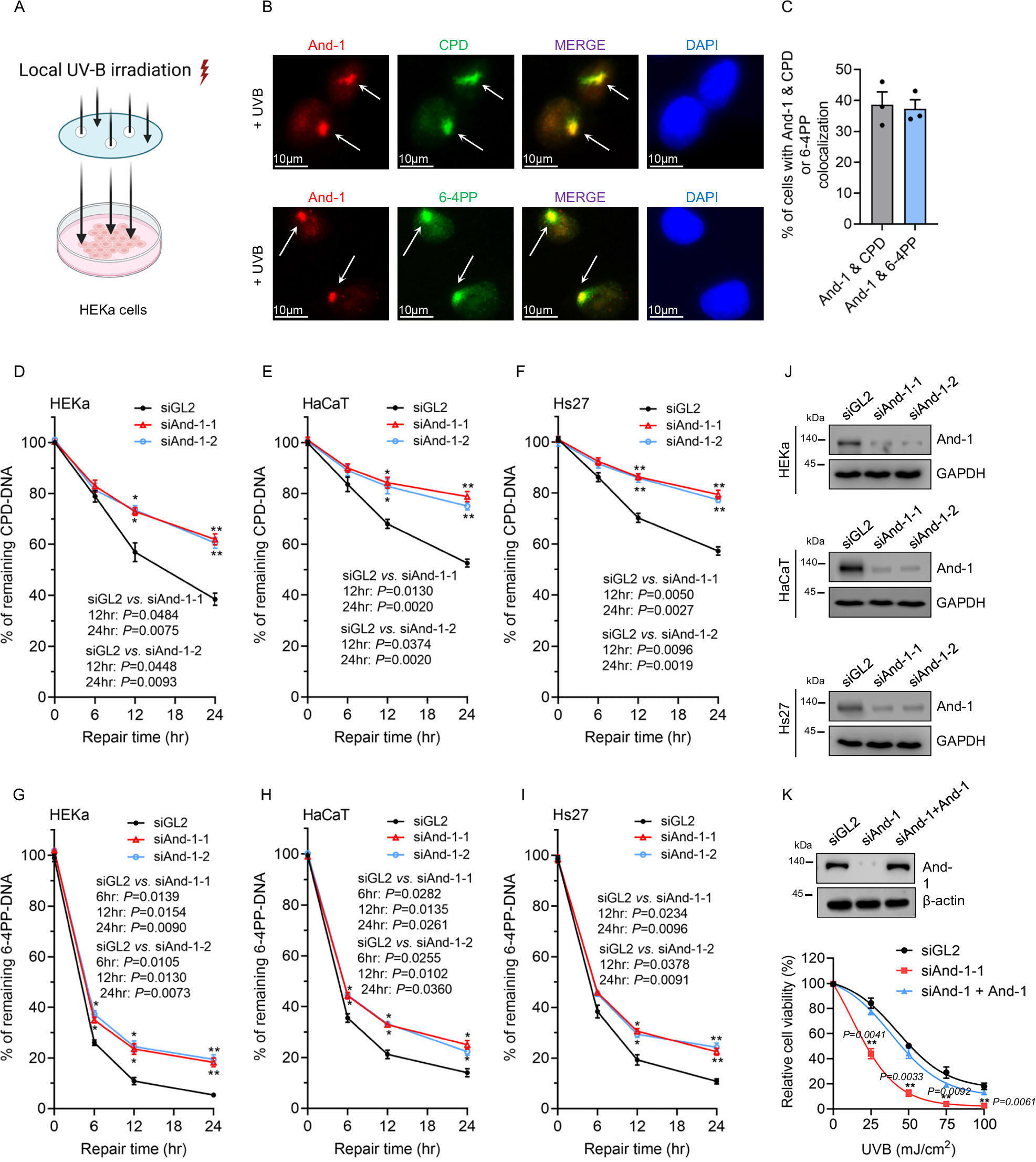
Fig. 1: And-1 is involved in NER in response to UVB irradiation.

A Schematic representation of UVB irradiation on HEKa cells shielded by an isoprene polycarbonate membrane filter with 5 μm diameter pores to generate localized UV lesion foci in nuclei. Created in BioRender. Zhou, S. (2025) https://BioRender.com/ssoy91s. B Immunofluorescence staining was used to examine the co-localization of And-1 with CPDs or 6-4PPs in response to UVB exposure in HEKa cells. C Quantification of the percentage of cells with co-localization of And-1 with CPDs or 6-4PPs. Approximately 100 cells from three independent fields were counted, and data are presented by mean ± SD. D–I HEKa (D, G), HaCaT (E, H) and Hs27 cells (F, I) were transfected with indicated siRNA for 40 h, followed by exposure to UVB at 40 mJ/cm². Cells were then harvested at the indicated time points, and genomic DNA was extracted and subjected to ELISA to examine the remaining levels of CPD-DNA and 6-4PP-DNA. Data are presented as mean ± SEM from three independent experiments (n = 3). J Cells shown in (D–I) were collected before UVB treatment, and cell lysates were analyzed by immunoblotting for the indicated proteins. K HaCaT cells were transfected with indicated siRNA and plasmid. At 24 h post-transfections, cells were exposed to UVB at indicated dosages. Cell viability was then measured 48 h after UVB irradiation, and data are presented as mean ± SEM from three independent experiments (n = 3). For (D–I) and (K), statistical analysis was performed by GraphPad Prism 9.0 using multiple two-tailed t-tests followed by Holm–Sidak correction. *P ≤ 0.05, **P ≤ 0.01. Source data are provided as a Source Data file.