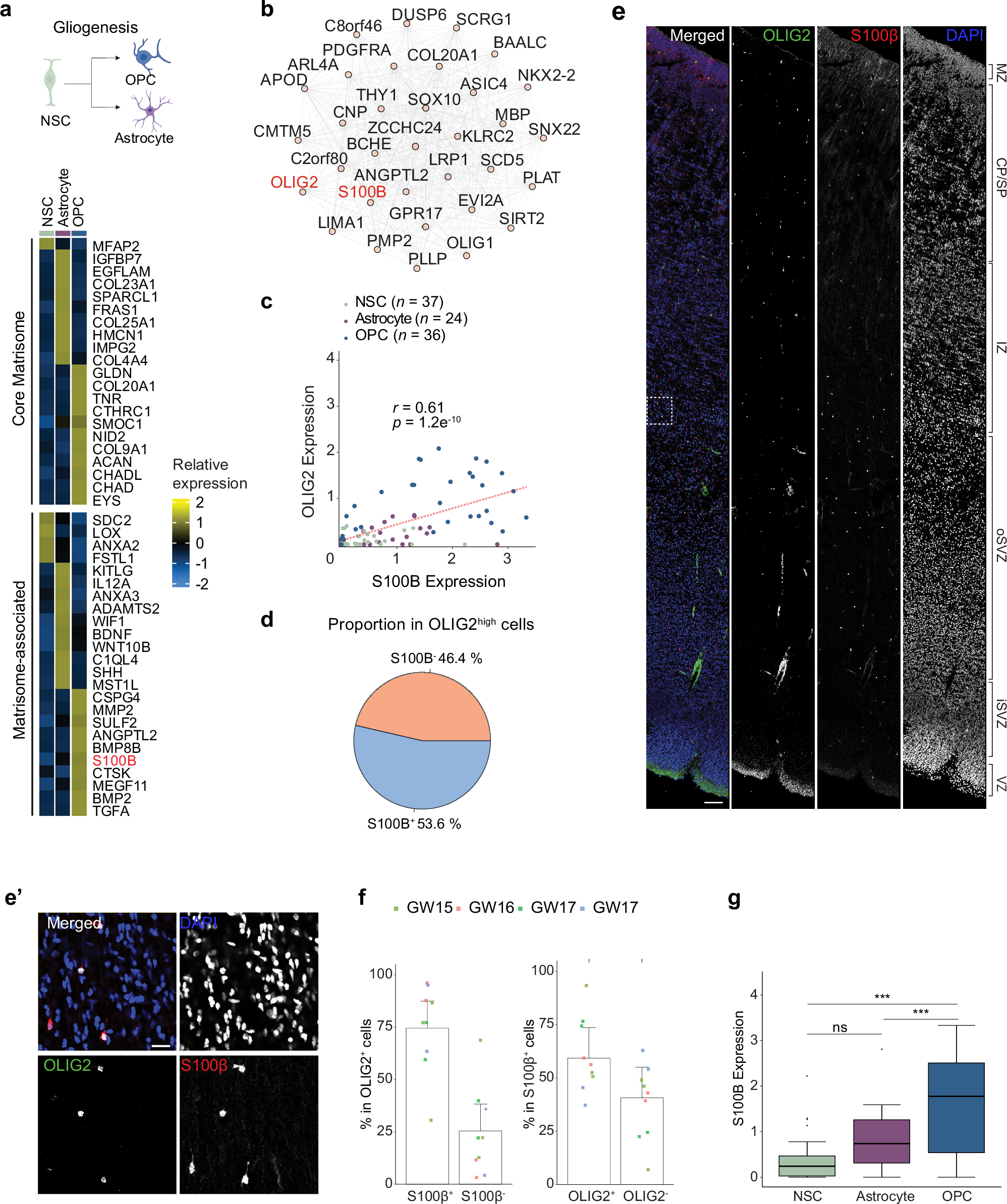
Fig. 7: Characterization of macroglial lineage specific changes in matrisome gene expression.

a Illustration depicting the macroglial lineage, created in BioRender. Gim, D. (2025) https://BioRender.com/k51v991. Heatmap displaying the expression levels of up to the top 10 cell-type-specific core matrisome (top) and matrisome-associated (bottom) marker genes across cells in the macroglial lineage (ranked by log₂ fold-change, adjusted p-value < 0.05). Differential expression was assessed using DESeq2 (negative binomial GLM, two-sided Wald test) with Benjamini–Hochberg FDR correction; effect size is log₂ fold-change with 95% Wald confidence intervals (n = as specified in Supplementary Fig. 1d). b Co-expression network of OLIG2 across NSC, astrocyte, and OPC, highlighting the top significantly co-expressed genes identified through weighted gene co-expression network analysis (WGCNA). c Scatter plot showing the correlation between S100B and OLIG2 in scRNA-seq meta-data. The two-tailed Pearson correlation coefficient and p-value for the best-fitted line are displayed. Each colored outline represents a donor per cell type. df = 90 and 95% CI [0.462, 0.724]. d Pie chart showing the proportion of S100B+ cells among OLIG2high cells in the scRNA-seq meta-data. OLIG2high is defined as expression level > average OLIG2 expression level in OPC and S100B+ is defined as expression level > 0. e-e’ Immunofluorescence staining of OLIG2, S100B, and DAPI in the GW 16 fetal prefrontal cortex. The inset provides a magnified view. Scale bars: 100 μm and 10 μm (inset). f Quantification of S100β+ OLIG2+ and S100β- OLIG2⁺ cells as a percentage of the total OLIG2⁺ cell population (left) and S100β+ OLIG2+ and S100β+ OLIG2- cells as a percentage of the total S100β⁺ (right) from immunofluorescence staining in human fetal prefrontal cortices at GW 15–17. All data are from four donors and presented as mean ± SEM. Source data are provided as a Source Data file. g Box plots showing the mean expression levels of S100B in NSCs (n = 37), astrocytes (n = 24), and OPCs (n = 36) in the scRNA-seq meta-data. One-way ANOVA, p = 7.1e-6, ***: p < 0.001, ns: not significantly different. Post hoc Tukey HSD comparisons: NSC–Astrocyte, p = 0.059; OPC–Astrocyte, p = 0.00067; OPC–NSC, p < 1e-7 Centre line = median; box = 25th–75th percentiles; whiskers = min–max; outliers shown as points.