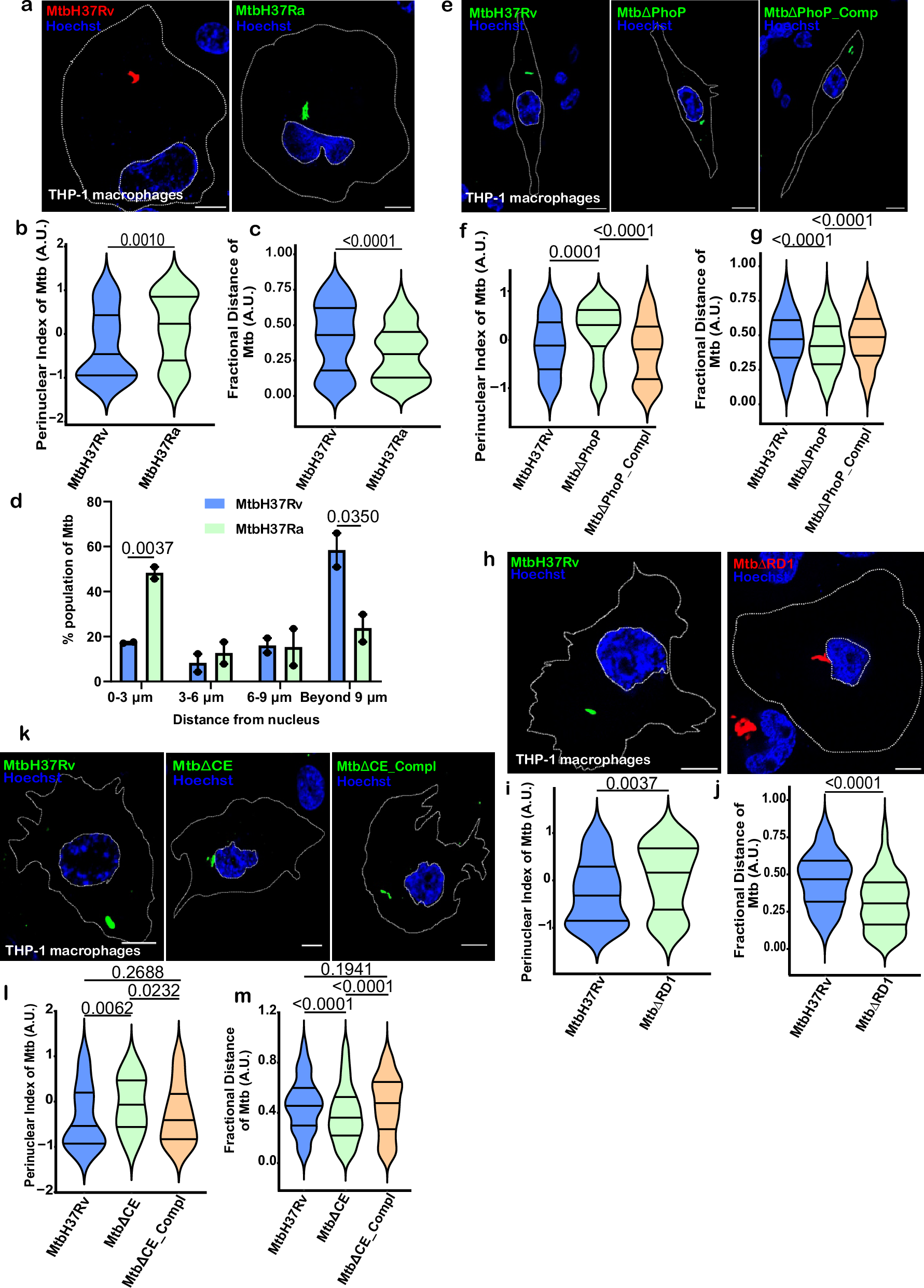
Fig. 3: Virulence of M. tuberculosis is tightly associated with its subcellular localization.

a THP-1 macrophages were infected with mCherry-MtbH37Rv and GFP-MtbH37Ra for 3 h. Violin plots depicting the distribution of mCherry-MtbH37Rv and GFP-MtbH37Ra in cells as perinuclear index (b, n = 88–91) and fractional distance (c, n > 90) (One-tailed, Mann–Whitney U test, CI-95%). d The percent population of mCherry-MtbH37Rv and GFP-MtbH37Ra in infected macrophage cells (n = 43–55) at different distances from the nucleus was quantified from experiments described in (a) (One-tailed, unpaired Student’s t test, CI-95%). e THP-1 macrophages were infected with MtbH37Rv, MtbΔPhoP and complementary strain and proceeded similarly as in (a). Mtb cells were stained with anti-Mtb antibody, and the nucleus was counterstained with Hoechst dye. Violin plot for the distribution of MtbH37Rv, MtbΔPhoP and complementary strain in macrophage cells as perinuclear index (f, n > 90) and fractional distance (g, n > 90) (One-tailed, Mann–Whitney U test, CI-95%). h THP-1 macrophages were infected with GFP-MtbH37Rv and mCherry-MtbΔRD1. Violin plots depicting the distribution of GFP-MtbH37Rv and mCherry-MtbΔRD1 in macrophages and visualized as perinuclear index (i, n > 80) and fractional distance (j, n > 90) (One-tailed, Mann–Whitney U test, CI-95%). k THP-1 macrophages were infected with MtbH37Rv, MtbΔCE, and complementary strain (1:10 MOI) and proceeded similarly as in (e). Violin plots depicting the distribution of MtbH37Rv, MtbΔCE, and complementary strain in macrophage cells as perinuclear index (l, n > 55) and fractional distance (m, n > 90) (One-tailed, Mann–Whitney U test, CI-95%). Data in b, c, f, g, i, j, l, m represent Mtb distribution in four quarters (with median (central line), first quartile (upper line), and third quartile (lower line) from three independent biological experiments. Data in d represents mean ± SEM from two independent biological experiments. Scale Bar: 10 μm.