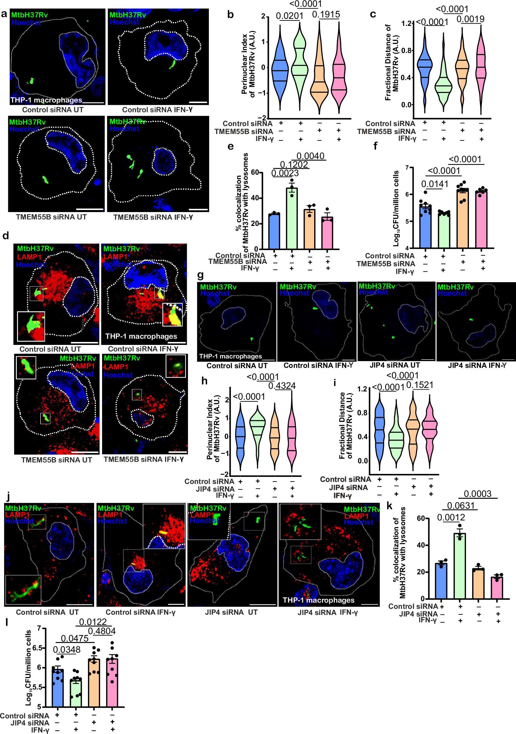
Fig. 7: TFEB-TMEM55B-JIP4 axis drives retrograde lysosomal trafficking mediated by IFN-γ.

a THP-1 macrophages were treated with control siRNA or TMEM55B siRNA infected with GFP-MtbH37Rv. Cells were stimulated with or without IFN-γ. Violin plots depicting the distribution of GFP-MtbH37Rv in macrophage cells as perinuclear index (b, n > 44) and fractional distance (c, n > 90) (One-tailed, Mann–Whitney U test, CI-95%). d THP-1 macrophages were treated with control siRNA or TMEM55B siRNA, infected with GFP-MtbH37Rv, and stimulated with or without IFN-γ. Cells were stained for lysosomes with anti-LAMP1 antibody, and colocalization with Mtb-laden cargoes was monitored. The inset shows an enlarged region of interest containing Mtb to examine Mtb’s delivery to lysosomes. e Percent colocalization of GFP-MtbH37Rv with lysosomes (stained with anti-LAMP1 antibody) (n = 60) was quantified from experiments described in panel d (One-tailed, unpaired Student’s t test, CI-95%). f MtbH37Rv survival in THP-1 macrophages treated with control siRNA or TMEM55B siRNA and stimulated with or without IFN-γ post-infection was calculated through CFU estimation (One-tailed, unpaired Student’s t test, CI-95%). g THP-1 macrophages were treated with control siRNA or JIP4 siRNA, infected with GFP-MtbH37Rv, and stimulated with or without IFN-γ. Violin plots depicting the distribution of GFP-MtbH37Rv as a perinuclear index (h, n > 55) and fractional distance (i, n > 90) (One-tailed, Mann–Whitney U test, CI-95%). j THP-1 macrophages were treated with control siRNA or JIP4 siRNA, infected with GFP-MtbH37Rv and stimulated with or without IFN-γ. Cells were stained for lysosomes with anti-LAMP1 antibody, and colocalization with Mtb-laden cargoes was monitored. k Percent colocalization of GFP-MtbH37Rv with lysosomes (stained with anti-LAMP1 antibody) (n = 36–50) was quantified from experiments described in j (One-tailed, unpaired Student’s t test, CI-95%). l MtbH37Rv survival in THP-1 macrophages treated with control or JIP4 siRNA and stimulated with or without IFN-γ post-infection was calculated through CFU estimation (One-tailed, unpaired Student’s t test, CI-95%). Data in b, c, h, i represent Mtb distribution in four quarters (with median (central line), first quartile (upper line), and third quartile (lower line) from three independent biological experiments. Data in e, f, k, l represent mean ± SEM from three independent biological experiments. Scale Bar: 10 µm.