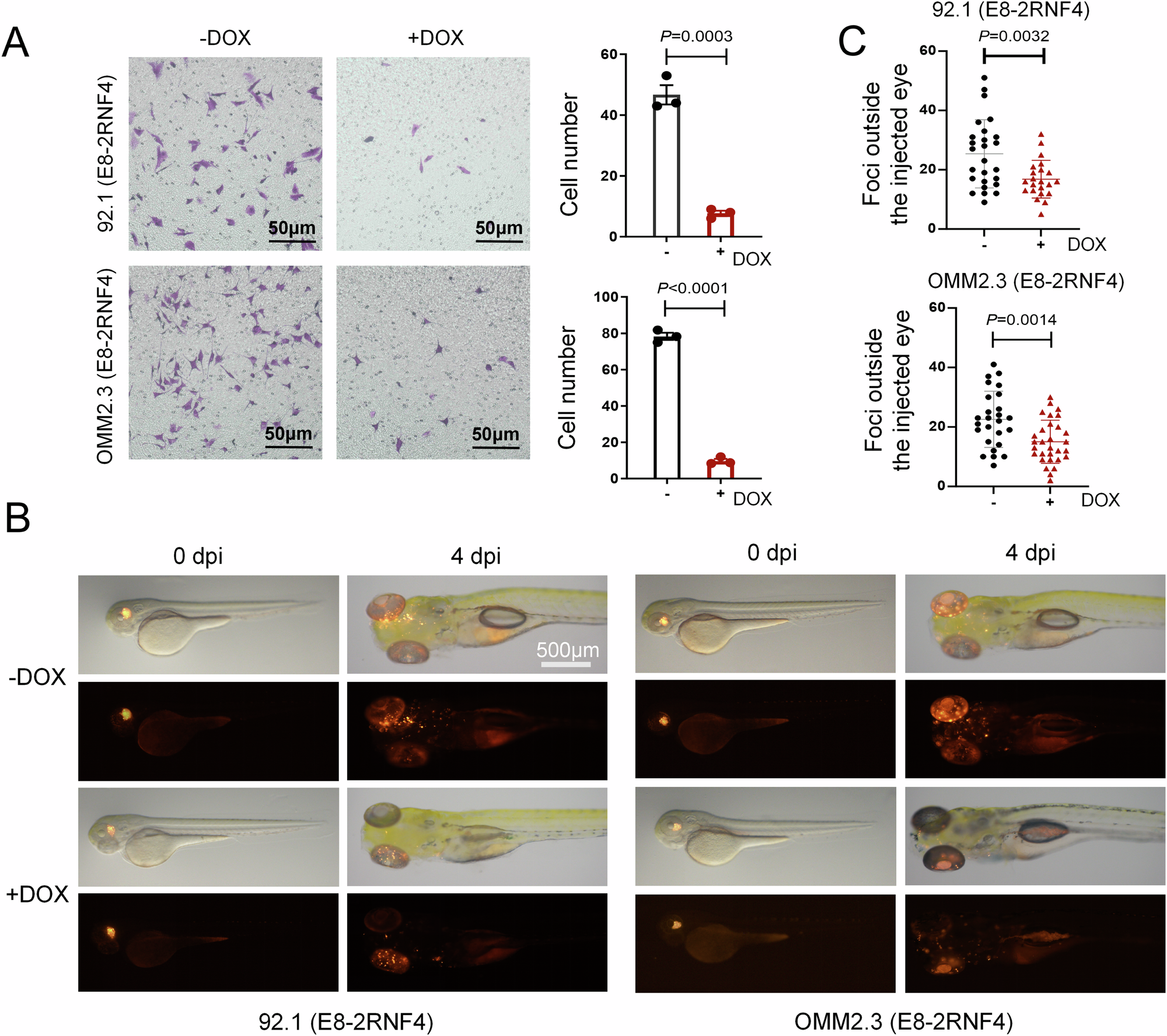
Fig. 5: YAP bioPROTAC inhibits tumor cell migration in vitro and in vivo.
From: Targeted degradation of endogenous YAP by nanobody bioPROTAC inhibits tumor progression

A Representative images of migrating cells following the inducible expression of E8-2RNF4 with doxycycline (DOX). Quantitative analysis of migrating cells is shown on the right (n = 3, five independent fields for each membrane, mean ± SEM, two-sided Student’s t-test). B, C E8-2RNF4 expression suppresses the dissemination of 92.1 and OMM2.3 cells in zebrafish embryos exposed to DOX. Quantitative analysis of tumor cell foci that migrated outside the eye is shown in (C) (n = 26 in the 92.1 control group; n = 22 in the 92.1 DOX-treated group; n = 26 in the OMM2.3 control group; n = 30 in the OMM2.3 DOX-treated group; mean ± SEM, two-sided Student’s t-test). Source data are provided as a Source Data file.