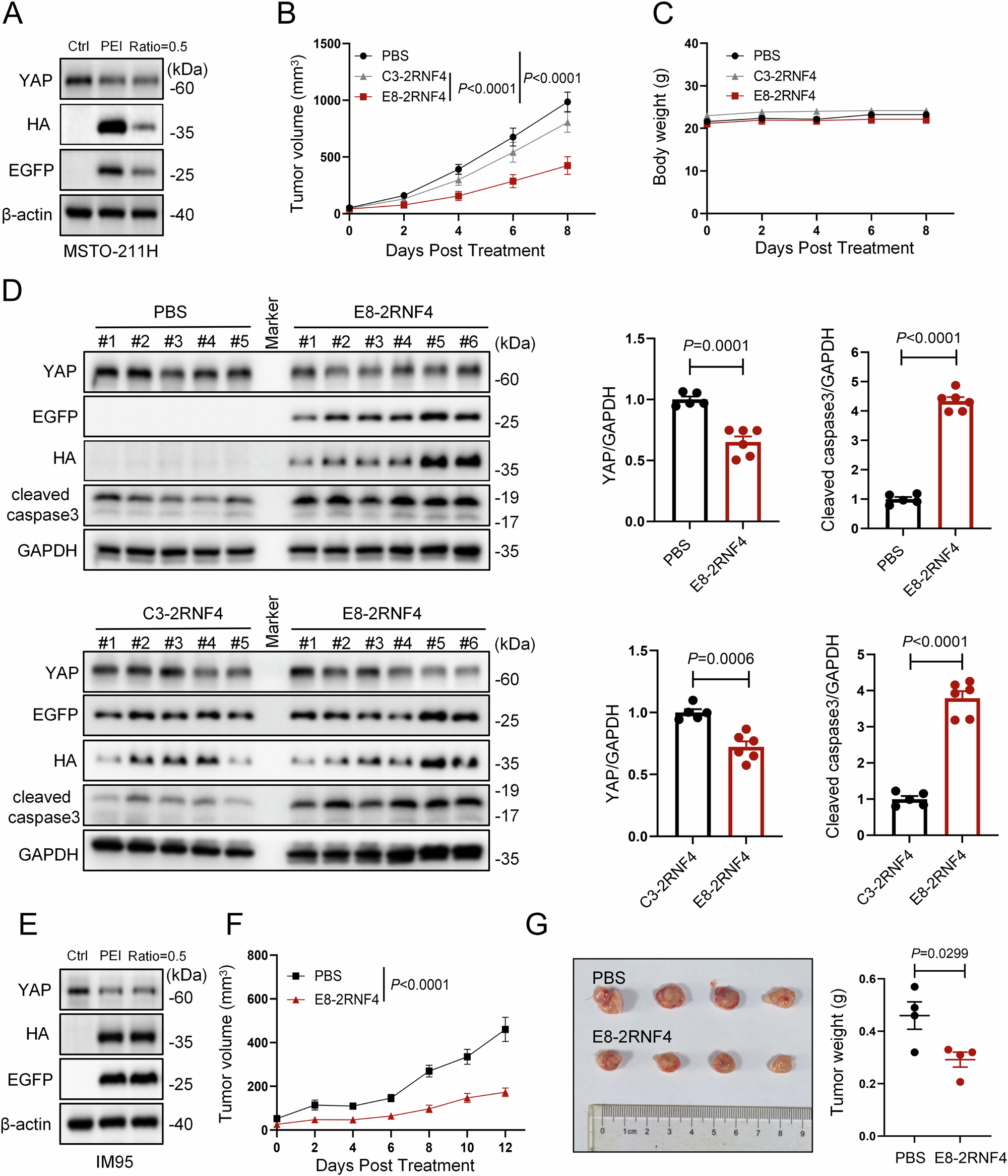
Fig. 7: Gene delivery of YAP bioPROTAC encoding plasmid using PEI/PGA-based nanocomplexes inhibits YAP-dependent tumors.
From: Targeted degradation of endogenous YAP by nanobody bioPROTAC inhibits tumor progression

A Western blot analysis of plasmid transfection using PEI or PEI/PGA-based nanocomplexes in MSTO-211H cells. B Growth curves of MSTO-211H tumor xenografts. Mice were treated with various nanocomplexes (E8-2RNF4, C3-2RNF4) or PBS via peritumoral injection. n = 5 (PBS, C3-2RNF4); n = 6 (E8-2RNF4). Data are mean ± SEM, two-way ANOVA followed by Tukey’s test. C Body weight of mice from the groups shown in (B). D Western blot analysis of tumor samples extracted from MSTO-211H-bearing mice after various treatments. E8-2RNF4 nanoparticles significantly down-regulated YAP protein levels and upregulated apoptosis indicator cleaved caspase 3 compared to both the PBS and C3-2RNF4 groups. Quantitative analysis of key indicators is presented on the right. n = 5 (PBS, C3-2RNF4); n = 6 (E8-2RNF4). Data are mean ± SEM, two-sided Student’s t-test. E Western blot analysis of plasmid transfection using PEI or PEI/PGA-based nanocomplexes in IM95 cells. F Growth curves of IM95 tumor xenografts. Mice were treated with nanocomplexes (E8-2RNF4) or PBS via intraperitoneal injection (n = 4 biological replicates, mean ± SEM, two-way ANOVA). G Tumor images and tumor weights in mice from the groups shown in (F) (n = 4 biological replicates, mean ± SEM, two-sided Student’s t-test). Experiments in (A, E) were repeated twice or more. Source data are provided as a Source Data file.