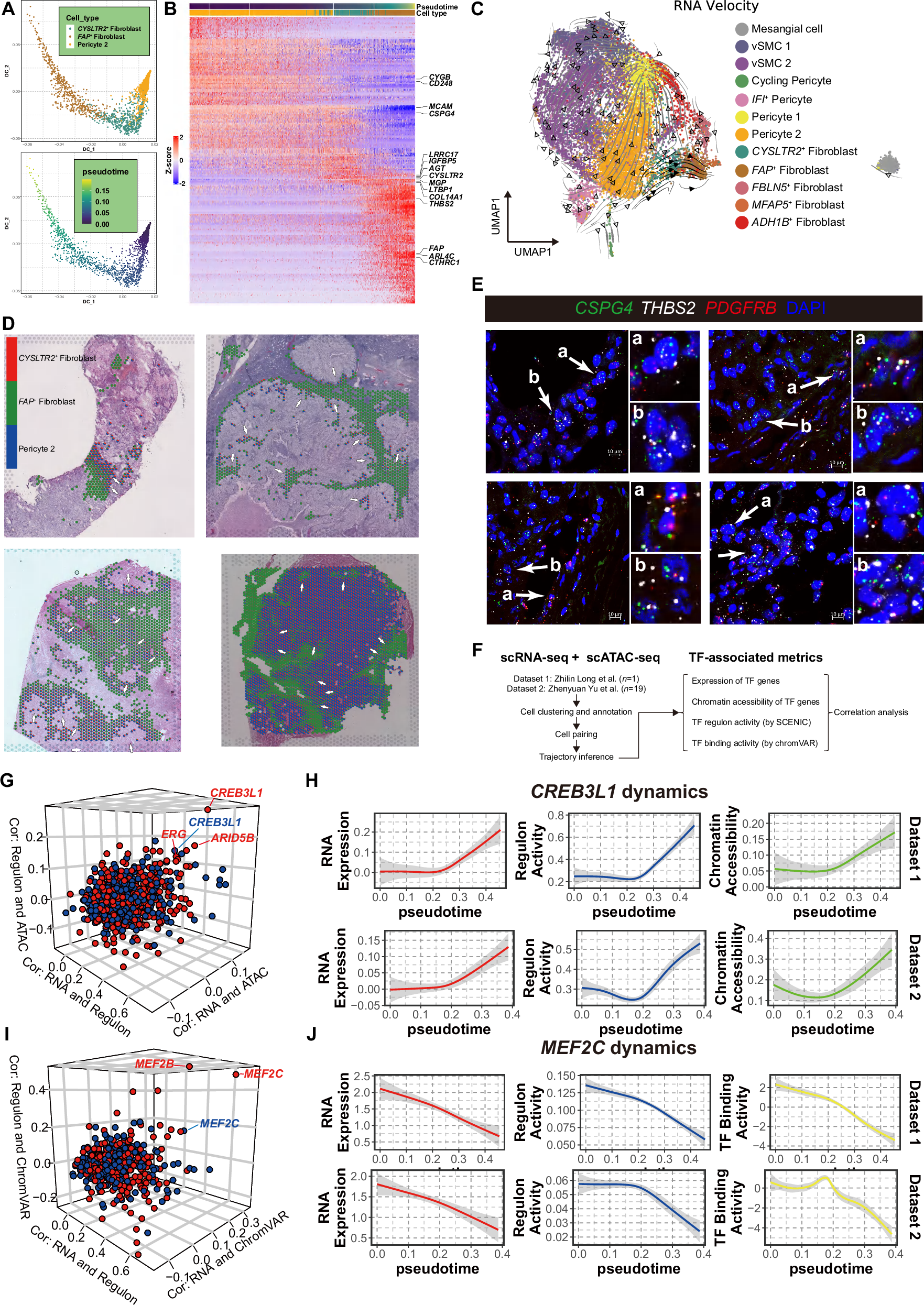
Fig. 4: Pericyte-fibroblast transition in RCC.

A Upper: Diffusion map embedding of pericyte 2 (n = 3,274 cells), CYSLTR2+ fibroblasts (n = 529 cells) and FAP+ fibroblasts (n = 503 cells) based on the gene expression profile from our discovery dataset (n = 22 patients; n = 22 AT, 22 PT, and 12 TT samples). Lower: Slingshot-inferred pseudotime on the same embedding above. B Heatmap showing the top 200 pseudotime-associated genes identified by PseudotimeDE. Representative genes associated with cell subsets (tumor pericytes, CYSLTR2+ fibroblasts and FAP+ fibroblasts) are annotated on the right. C RNA velocity of mesenchymal cells (n = 13,965 cells) in our discovery dataset (n = 22 patients; n = 22 AT, 22 PT, and 12 TT samples), highlighting the velocity flow of pericyte 2 to CYSLTR2+ fibroblasts and subsequently to FAP+ fibroblasts. D Spatial mapping of pericyte 2, CYSLTR2+ fibroblasts, FAP+ fibroblasts in 4 representative RCC sections, showing only spots where the cell2location-inferred proportion of these cells exceeds 8% (upper left, n = 243 spots; upper right, n = 1079 spots; lower left, n = 1,866 spots; lower right, n = 3861 spots). Arrows indicate regions with potential pericyte-fibroblast transitions. E Representative RNA in situ hybridization images showing CSPG4 (pericyte, green), THBS2 (FAP+ fibroblast, white), PDGFRB (mesenchymal cell, red) and DAPI (blue) in RCC sections. Arrows indicate cells co-expressing CSPG4 and THBS2, representing a transitional state between pericytes and FAP+ fibroblasts. Data shown are representative data from 4 biologically independent replicates. Similar results were observed in all replicates. F Schematic of the computational workflow used to identify key transcription factors involved in the pericyte-fibroblast transition. G Pairwise correlation analysis (Spearman) among the expression, chromatin accessibility, and regulon activity of transcription factors in Long et al.50 dataset (red, dataset 1; n = 1 patient, 1 PT sample, 486 cells) and Yu et al.25 dataset (blue, dataset 2; n = 19 patients, 19 PT samples, 2692 cells). Gene names were labeled when all three transcription factor metrics were mutually correlated (Spearman correlation coefficients > 0.1) and showed pseudotime-dependent dynamics, as determined by PseudotimeDE (the one-sided permutation test with Benjamini–Hochberg correction; adjusted p < 0.05). For CREB3L1, p-values for expression, chromatin accessibility, and regulon activity along pseudotime were 0.0032, 0.0016, and 1.1 × 10−28 in the Long et al. dataset, and 2.8 × 10−5, 4.6 × 10−5, and 1.4 × 10−23 in the Yu et al. dataset. H Gene expression (left), regulon activity (middle), and chromatin accessibility (right) of CREB3L1 over pseudotime in Long et al.50 dataset (upper, dataset 1; n = 1 patient, 1 PT sample, 486 cells) and Yu et al.25 dataset (lower, dataset 2; n = 19 patients, 19 PT samples, 2692 cells). Error bands represent 95% confidence intervals around the fitted curve. I Pairwise correlation analysis (Spearman) among the expression, regulon activity, and binding activity of transcription factors in Long et al.50 dataset (red, dataset 1; n = 1 patient, 1 PT sample, 486 cells) and Yu et al.25 dataset (blue, dataset 2; n = 19 patients, 19 PT samples, 2692 cells). Gene names were labeled when all three transcription factor metrics were mutually correlated (Spearman correlation coefficients > 0.1) and showed pseudotime-dependent dynamics, as determined by PseudotimeDE (one-sided permutation test with Benjamini–Hochberg correction; adjusted p < 0.05). For MEF2C, p-values for expression, regulon activity, and binding activity along pseudotime were 8.1 × 10−10, 3.7 × 10−24, and 3.0 × 10−41 in the Long et al. dataset, and 2.7 × 10−11, 7.5 × 10−13, and 2.1 × 10−28 in the Yu et al. dataset. J Gene expression (left), regulon activity (middle), and binding activity (right) of MEF2C over pseudotime in Long et al.50 dataset (upper, dataset 1; n = 1 patient, 1 PT sample, 486 cells) and Yu et al.25 dataset (lower, dataset 2; n = 19 patients, 19 PT samples, 2692 cells). Error bands represent 95% confidence intervals around the fitted curve. Source data are provided as a Source Data file.