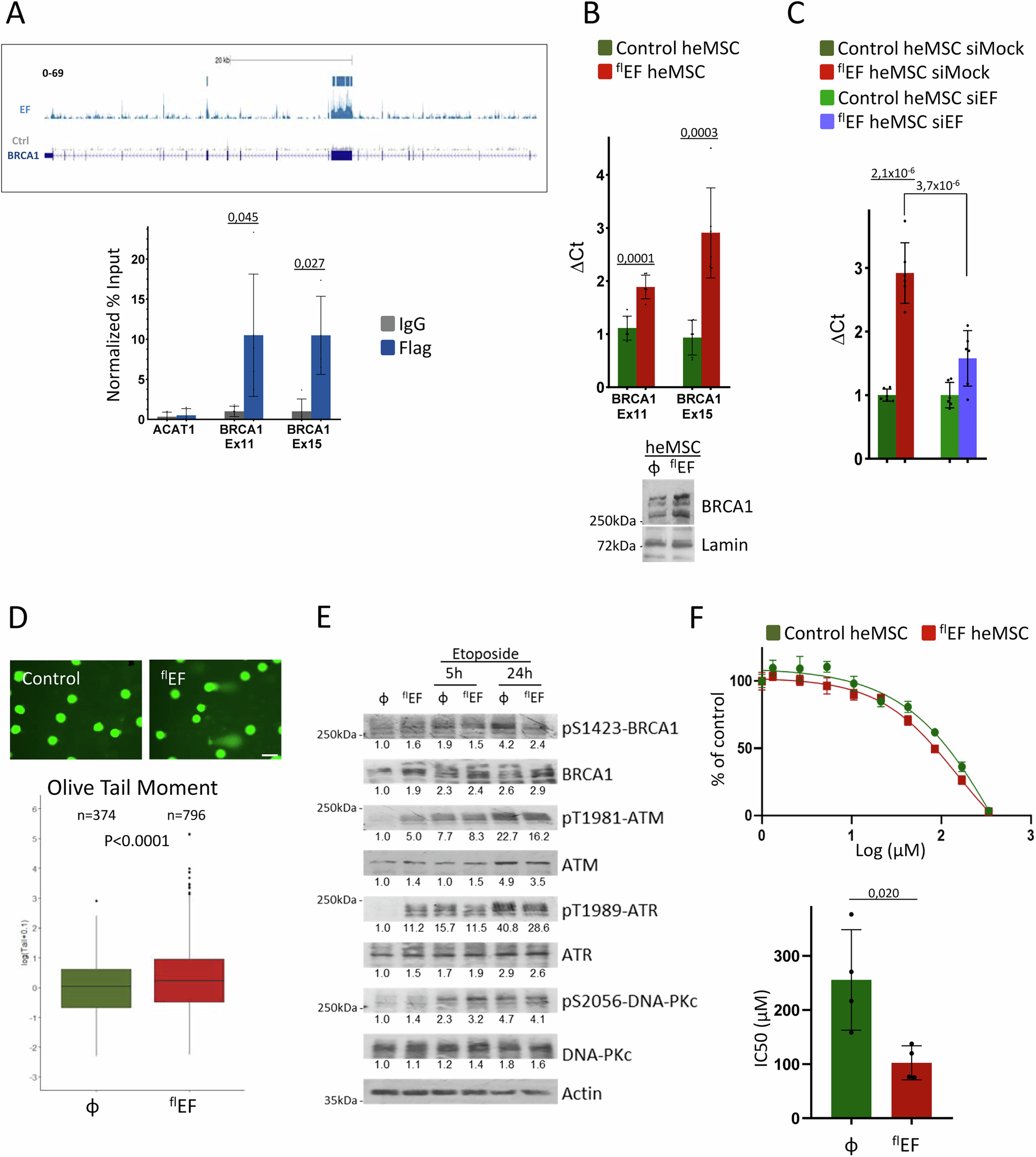
Fig. 5: EWS::FLI1 binds to BRCA1.

A Top panel, genome browser screenshot illustrating EWS::FLI1 binding to the BRCA1 locus in control and EF-heMSC cells. The scale of the tracks is the same size for the control and the EF. Lower panel, chromatin immunoprecipitation of BRCA1 exons 11 and 15 by EWS::FLI1 in heMSC-1 cells infected with EWS::FLI1. Values were referred to the percentage of input and normalized with respect to the control condition. Data correspond to two independent experiments performed in duplicate and are expressed as mean ± s.d. ACAT1, negative control. A two-tailed unpaired t-test was performed. B BRCA1 expression in heMSC-1 cells infected with EWS::FLI1, detected by RT-qPCR and Western blot. Data were obtained from three independent experiments performed in triplicate and expressed as mean ± s.d. A two-tailed unpaired t-test was performed. C BRCA1 induction is abolished after EWS::FLI1 knockdown. Data obtained from two independent experiments performed in triplicate are expressed as mean ± s.d. A two-tailed unpaired t-test was performed. D Representative images of the alkaline comet assay performed with control and EF-heMSC-1 cells. Magnification bar: 50 μm. Below, Box-Whisker plot representation of the quantification of the product of the tail length and the fraction of total DNA in the tail (Olive tail moment) in control and EF-heMSC cells. Box-Whisker plot represents: center line = median; box = 25th–75th percentiles; the lower whisker corresponds to the minimum and the upper whisker to 1,5(75th percentile). Outliers are plotted as individual points. The difference between groups was analyzed by using a multiple regression model and a log(x + 0.1) transformation. E Western blot analysis to detect the expression and phosphorylation status of BRCA1 and kinases involved in DNA damage repair in control and EF-heMSC cells under basal conditions and after treatment with 5 µM etoposide. At the bottom, densitometric quantification of Western blot signals, normalized to Actin intensity (n = 2 independent experiments). F Dose-response curves and IC50 values for etoposide in control heMSC-1 and EF-heMSC-1 cells. Representative values of three independent experiments are expressed as mean ± s.d. A two-tailed unpaired t-test was performed.