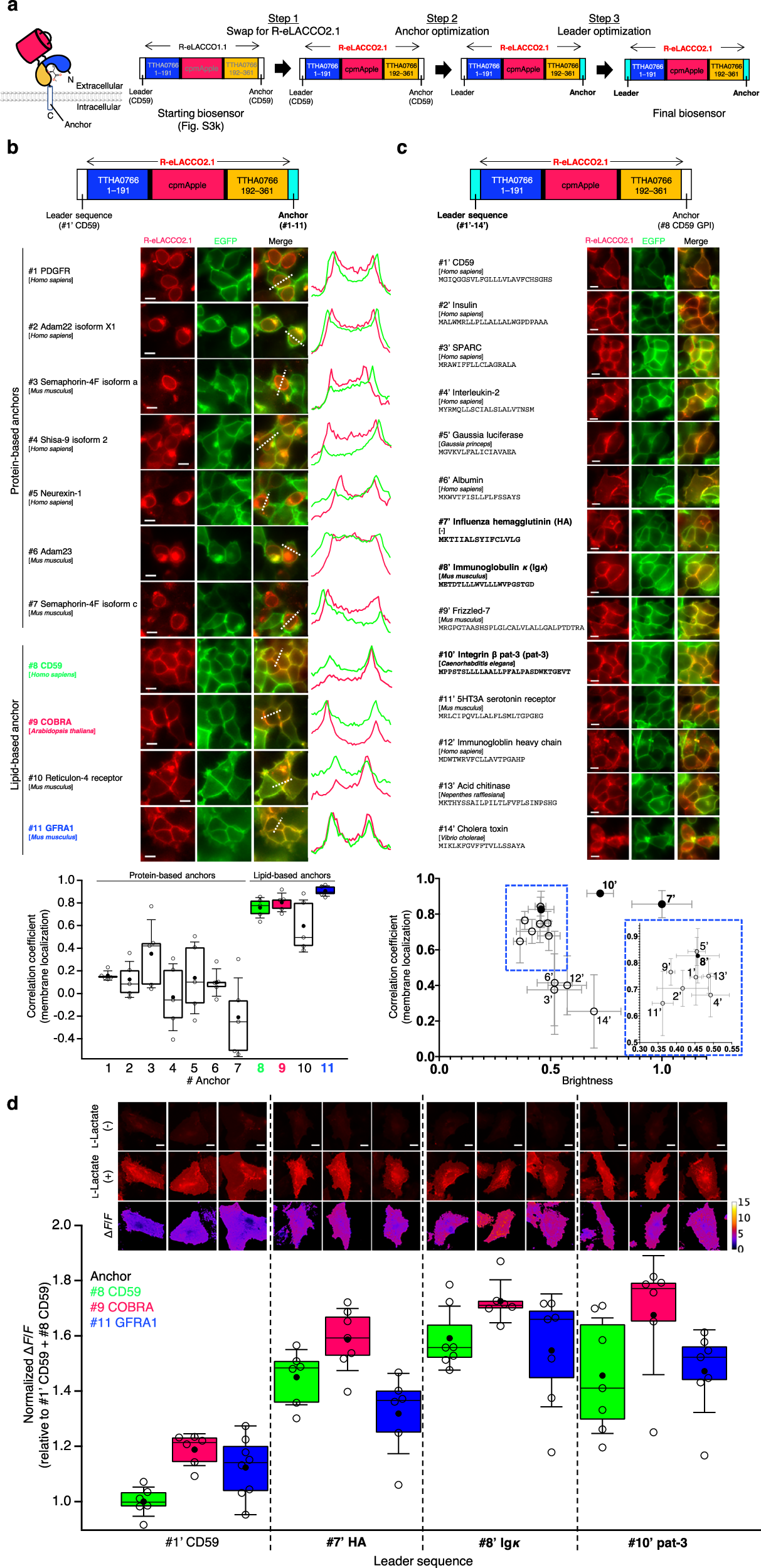
Fig. 2: Optimization of the extracellular membrane surface targeting.

a Overview of the biosensor optimization. b Localization of R-eLACCO2.1 with CD59 leader and a range of anchors in HEK293T cells. Line-scans (right) correspond to dashed white lines on the merged images. EGFP with CD59 leader and CD59 GPI anchor was used as a cell surface marker. n = 5 cells per construct for the correlation coefficient. Scale bars, 10 μm. c Localization of R-eLACCO2.1 with various leader sequences and CD59 GPI anchor in HEK293T cells. EGFP with CD59 leader and CD59 GPI anchor was used as a cell surface marker. Mean ± s.e.m., n = 4 cells per construct for correlation coefficient, n = 4 field of views (FOVs) per construct for brightness. Scale bars, 10 μm. d Relative ΔF/F of R-eLACCO2.1 with a range of combinations of leader and anchor in HeLa cells. Scale bars, 20 μm. Source data are provided as a Source Data file.