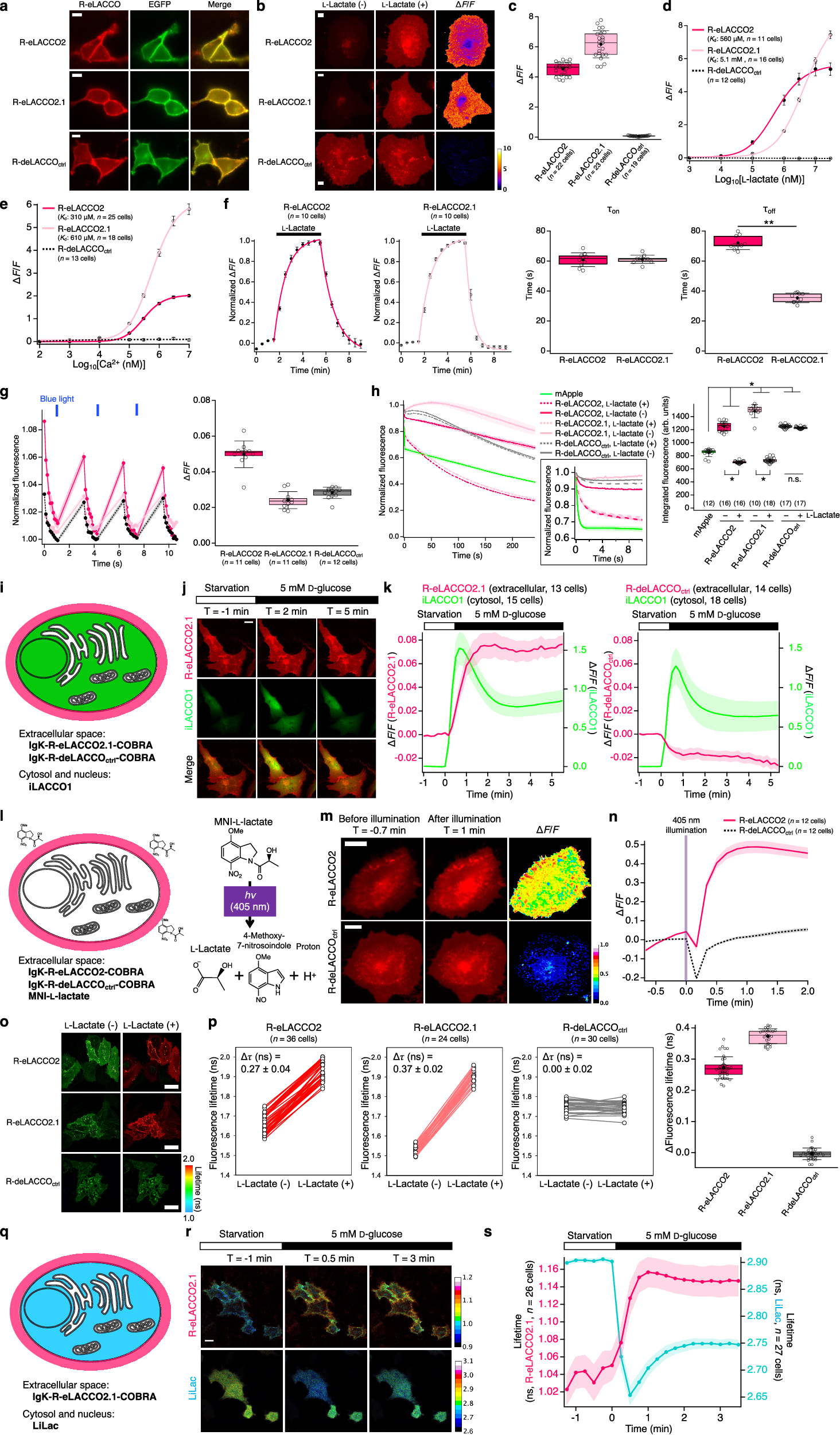
Fig. 3: Characterization of R-eLACCO2 variants in live mammalian cells.

a Localization of biosensors with leader (Igκ) and anchor (COBRA) in HEK293T cells. EGFP with leader (CD59) and anchor (CD59) as a cell surface marker. Scale bars, 10 μm. b Fluorescence images of R-eLACCO variants on HeLa cells before and after 10 mM l-lactate treatment. Scale bars, 10 μm. c ΔF/F of R-eLACCO variants on HeLa cells. d L-Lactate titration of R-eLACCO variants on HeLa cells. Mean ± s.e.m. e Ca2+ titration of R-eLACCO variants on HeLa cells in the presence (10 mM) of l-lactate. Mean ± s.e.m. f Time course (left, mean ± s.d.) and time constant (right) of the fluorescence response of R-eLACCO variants on HeLa cells upon l-lactate (10 mM) treatment. Two-tailed unpaired Student t-test. **p < 0.0001. g Fluorescence traces (mean ± s.e.m.) and ΔF/F in response to blue light in HeLa cells expressing R-eLACCO variants. h Photobleaching curves (left, mean ± s.e.m.) and integrated fluorescence (right) of R-eLACCO variants in the presence (10 mM) and absence of l-lactate on HeLa cells. Parentheses represent number of cells investigated. One-way ANOVA followed by Tukey’s multiple comparisons. *p < 0.0001. i Dual-color l-lactate imaging in extracellular space and cytosol. j Fluorescence images of cell surface-targeted R-eLACCO2.1 and cytosolic iLACCO1 expressed in T98G cells. Scale bar, 20 μm. k Fluorescence traces for extracellular and cytosolic l-lactate in T98G cells upon glucose treatment. Mean ± s.e.m. l L-Lactate imaging with MNI-l-lactate. m Fluorescence images of cell surface-targeted biosensors on HeLa cells before and after 405 nm light illumination. Scale bars, 20 μm. n Fluorescence traces for extracellular l-lactate in HeLa cells upon a pulse of 405-nm light. Mean ± s.e.m. o FLIM images of cell surface-targeted R-eLACCO2 variants on HeLa cells. Scale bars, 50 μm. p Fluorescence lifetime change of R-eLACCO2 variants on HeLa cells. q FLIM imaging of l-lactate in extracellular space and cytosol. r FLIM images of cell surface-targeted R-eLACCO2.1 and cytosolic LiLac expressed in T98G cells. Scale bar, 20 μm. s FLIM traces for extracellular and cytosolic l-lactate in T98G cells upon glucose treatment. Mean ± s.e.m.