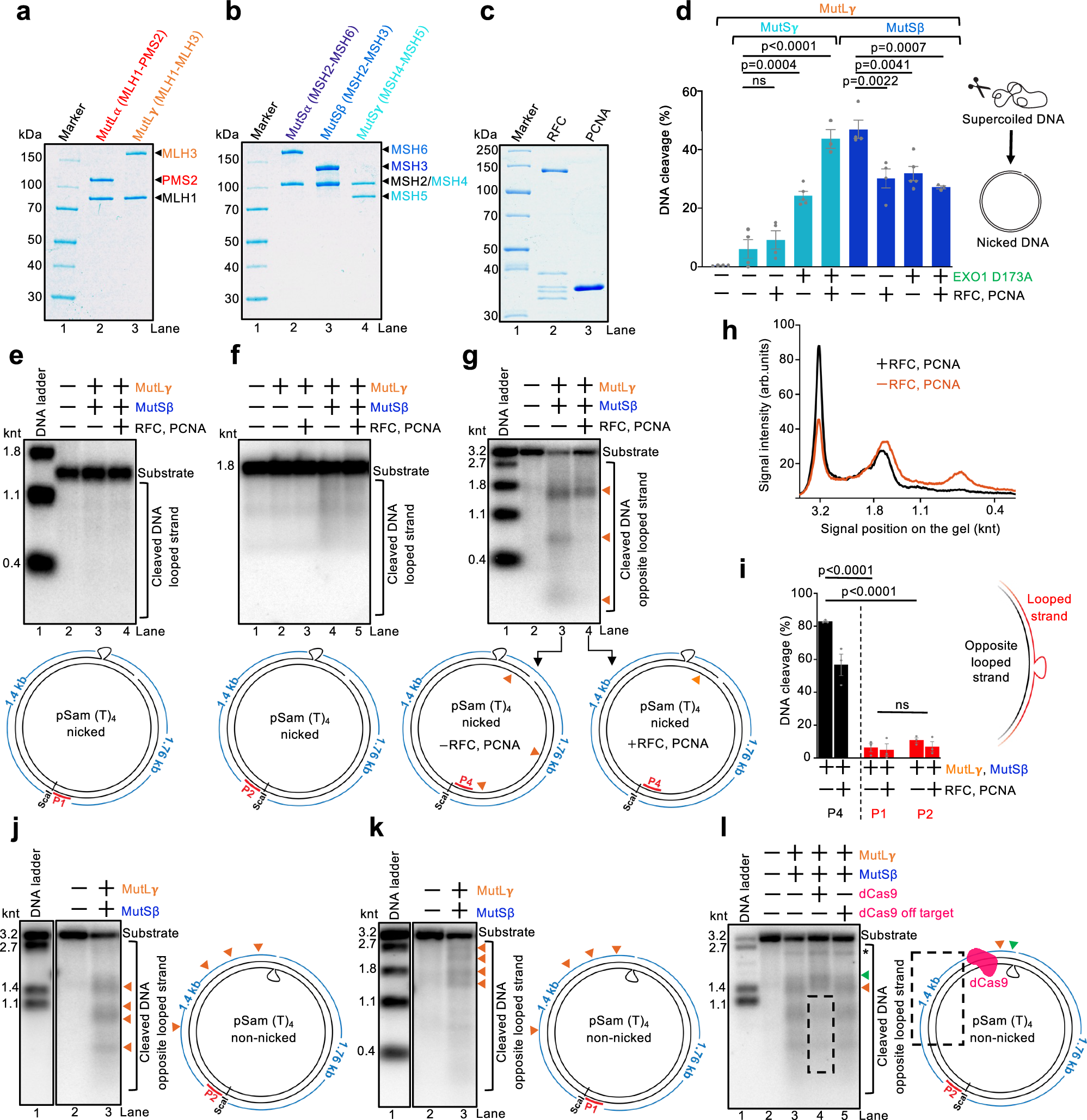
Fig. 1: MutSβ-MutLγ cleave DNA opposite to extrahelical loops on the 5’ side.
From: Mechanism of trinucleotide repeat expansion by MutSβ-MutLγ and contraction by FAN1

a–c A representative of three polyacrylamide gels was stained with Coomassie Brilliant blue and shows recombinant proteins used in this study. d Quantification of nicking assays with 5.6 kb-long supercoiled DNA (scDNA) and the indicated proteins. See Supplementary Fig. 1a for more details. Averages shown; error bars, s.e.m.; n = 4 independent experiments except for bars 5 and 9 (n = 3), and for bars 4 and 8 (n = 5). Statistical analysis was performed by ordinary one-way ANOVA with Tukey’s multiple-comparisons test. ns, non-significant. Nuclease-deficient EXO1 D173A contains the point mutation D173A. (e–g), Top, representative nuclease assays with nicked pSam_(T)4 (loop in the top strand) and the indicated proteins analyzed by Southern blotting with probes complementary to the looped strand, P1 (e), P2 (f), or to the strand opposite the loop, P4 (g). Bottom, a schematic of the DNA substrate with indicated probes. The orange triangles denote approximate DNA cleavage positions. h Densitometric profile of lanes 3 and 4 of (g). RFC and PCNA restrict DNA cleavage by MutSβ-MutLγ. i Quantification of Southern blot-based nuclease assays, such as shown in (e–g). Statistical significance was determined by two-way ANOVA followed by Tukey’s multiple-comparisons test comparing MutLγ and MutSβ cleavage on the opposite looped strand versus the looped strand. Averages shown; error bars, s.e.m.; n = 3 independent experiments. j, k Left, representative of three nuclease assays with pSam_(T)4 (loop in the bottom strand) and the indicated proteins. The reaction products were analyzed by Southern blotting with probes complementary to the strand opposite the loop at various positions with respect to the ScaI DNA cleavage site, P2 (j) or P1 (k). Right, a schematic of the respective DNA substrates with indicated probes. The orange triangles denote approximate DNA cleavage positions. l Experiments as in (j), from three independent repeats, but with catalytically-dead Cas9 (dCas9) where indicated. The dashed rectangle indicates a DNA region protected from MutLγ cleavage by dCas9. The green triangle indicates additional DNA incisions between the loop and dCas9, caused by the accumulation of MutLγ. *, DNA not cleaved by ScaI. Source data are provided as a Source Data file.