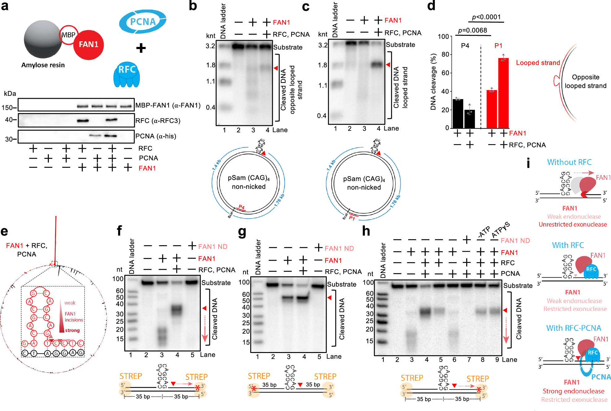
Fig. 4: RFC and PCNA regulate FAN1 DNA cleavage at 3’ ends of extrahelical loops.
From: Mechanism of trinucleotide repeat expansion by MutSβ-MutLγ and contraction by FAN1

a Top, a cartoon depicting the pulldown assay. Bottom, a representative of three pulldown experiments where FAN1 was immobilized on amylose resin using MBP-tagged FAN1, and incubated with either RFC, PCNA or both. b, c Representative nuclease assays with pSam_(CAG)4 DNA and the indicated proteins. The reaction products were analyzed by Southern blotting with probes complementary to the strand opposite the loop, P4 (b) or complementary to the looped strand, P1 (c). The red triangle indicates cleavage position at the loop site. Source data are provided as a Source Data file. d Quantification of Southern blot-based nuclease assays, such as shown in (b, c). Statistical significance was determined by two-way ANOVA followed by Tukey’s multiple-comparisons test comparing FAN1 cleavage on the strand opposite the loop versus the strand that contains the loop in the presence or absence of RFC and PCNA. Averages shown; error bars, s.e.m.; n = 3 independent experiments. With RFC and PCNA, FAN1 preferentially cleaves the looped DNA strand. e Polar plot of reads obtained with GLOE-seq on pSam_(CAG)4 reacted with the indicated proteins. In the center of the plot, a magnified view indicates the positions of the main DNA incisions by FAN1 with RFC and PCNA. Compare with Supplementary Fig. 7i. f, g Oligonucleotide-based nuclease assays with the indicated proteins. Nuclease-deficient FAN1 ND contains D960A, D981A, R982A substitutions. Reaction products were analyzed by denaturing polyacrylamide gels. Top, representative assays. Bottom, a cartoon of the respective DNA substrates. The DNA ends were blocked by monovalent streptavidin (STREP). The red asterisk (*) represents the position of the radioactive label. In (f), the looped DNA strand was 3’-labeled, in (g), the looped DNA strand was 5’-labeled. The red triangle indicates the position of the endonucleolytic DNA incision by FAN1. The red arrow indicates subsequent exonucleolytic DNA degradation by FAN1 that is restricted by RFC and PCNA. h Assays as in (f, g), with the indicated proteins showing the individual effects of RFC and PCNA on FAN1. Lane 8, ATP was omitted. Lane 9, non-hydrolysable ATPγS was used instead of ATP. i A cartoon showing that RFC primarily restricts the exonuclease activity of FAN1, while PCNA, loaded on DNA by RFC, stimulates the endonuclease activity of FAN1. Source data are provided as a Source Data file.