Fig. 7: Model for repeat expansion and contraction.
From: Mechanism of trinucleotide repeat expansion by MutSβ-MutLγ and contraction by FAN1

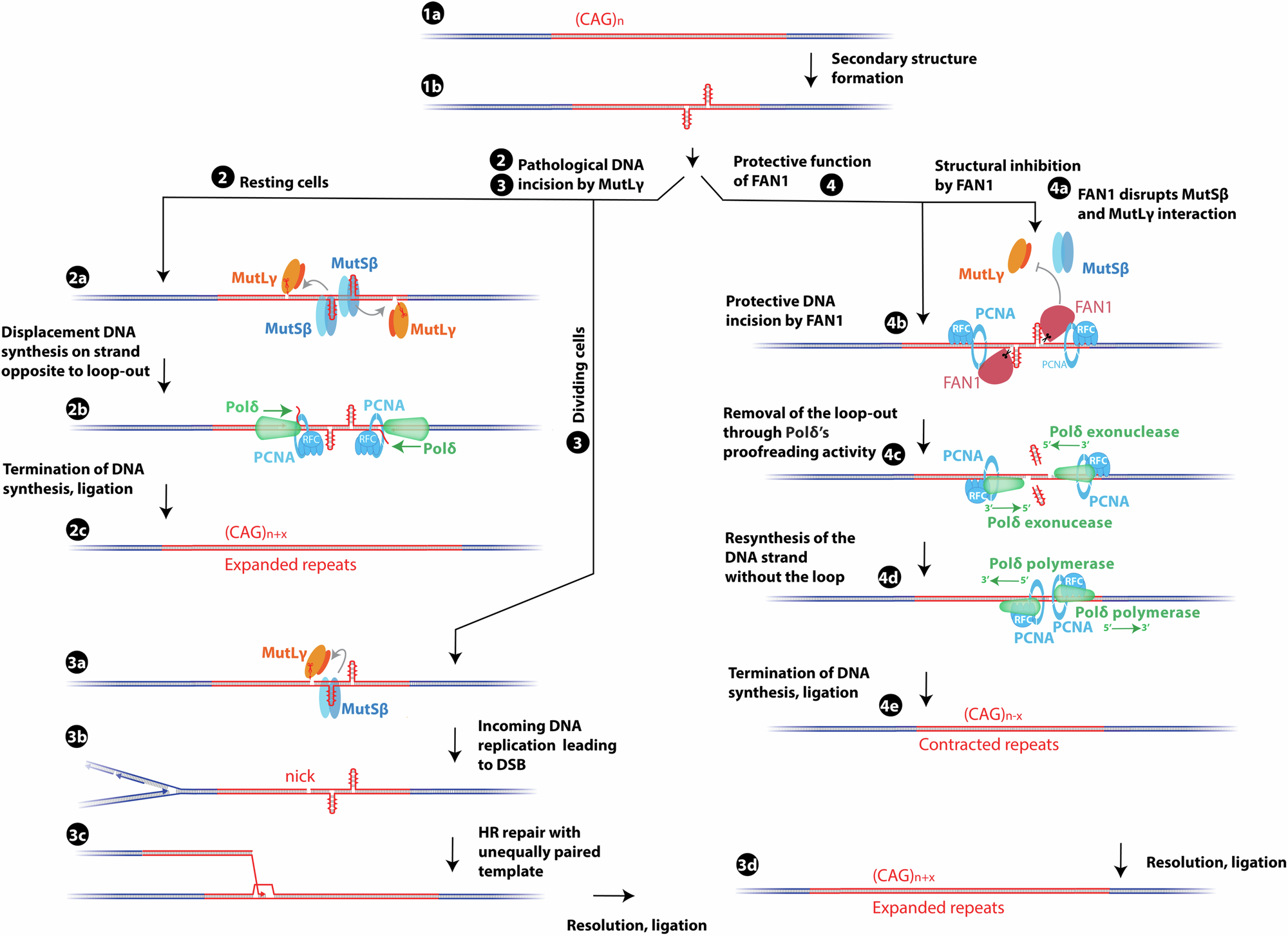
Models for DNA trinucleotide repeat expansion and contraction. DNA with (CAG)n repeats is prone to the formation of secondary DNA structures (1a, b). MutLγ promotes repeat expansion both in resting cells (2) and in dividing cells (3). Specifically, MutLγ introduces biased incisions opposite the loop-out (2a and 3a), primarily oriented in the 5’ direction relative to the loop-out. In resting cells, Polδ subsequently performs displacement DNA synthesis toward the loop-out, using it as a template (2b), thus resulting in repeat expansion (2c). In proliferating cells, DNA nicks produced by MutLγ within the trinucleotide repeats (3a) can trigger replication fork collapse, resulting in one-ended DNA breaks (3b). The consequent break-induced replication and unequal sister chromatid exchange (3c) can cause abrupt changes in repeat length (3d). FAN1 has a protective function against repeat expansion (4). On one hand, FAN1 inhibits the MutSβ-MutLγ nuclease activity by disrupting the MutSβ and MutLγ complex (4a), thereby structurally preventing pathological cleavage. In addition, in conjunction with its co-factors RFC and PCNA, FAN1 nuclease incises the loop-out DNA at the 3’ end of the loop (4b). The loop is subsequently removed by Polδ’s proofreading activity (4c). Polδ then resynthesizes the strand without the loop (4d), resulting in contraction (4e).