Fig. 5: Cell types with high inter-LLM agreement and low manual agreement.
From: Benchmarking cell type and gene set annotation by large language models with AnnDictionary

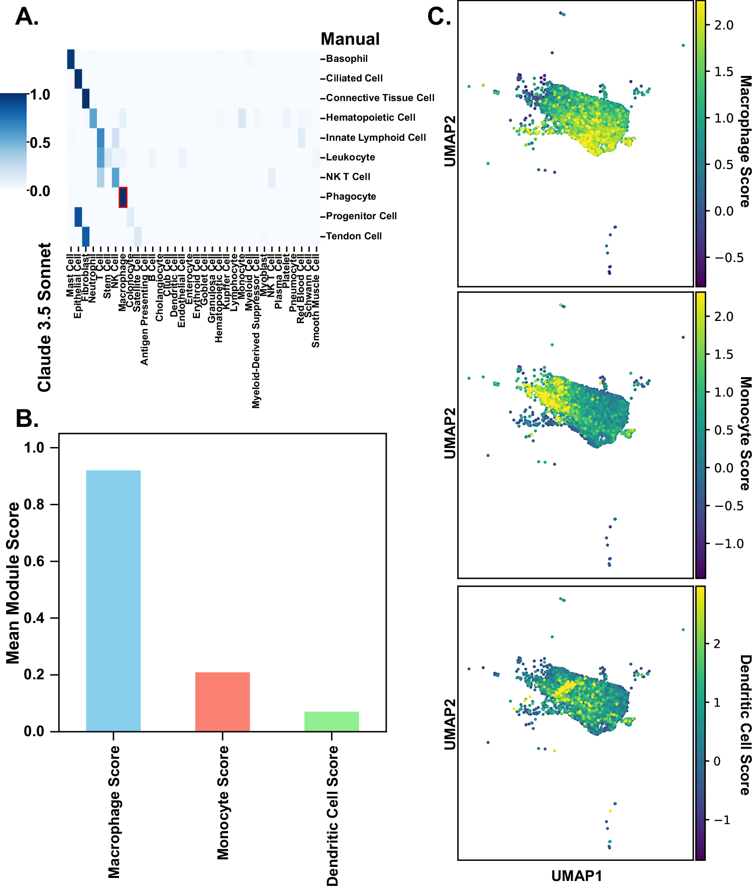
A For the 10 cell types closest to the top-left corner of the scatterplot in Fig. 4A, a confusion matrix of top-performing LLM annotations and corresponding manual annotations, with a red box around the largest cell type by abundance present in this group (phagocytes). The color bar represents the proportion of cells from each category of manual annotation that are in each category of LLM annotation. Thus, each row sums to 1. B Macrophage, monocyte, and dendritic cell module scores derived using canonical marker genes for cells manually annotated as phagocytes. C UMAP visualization of the module scores in (B).