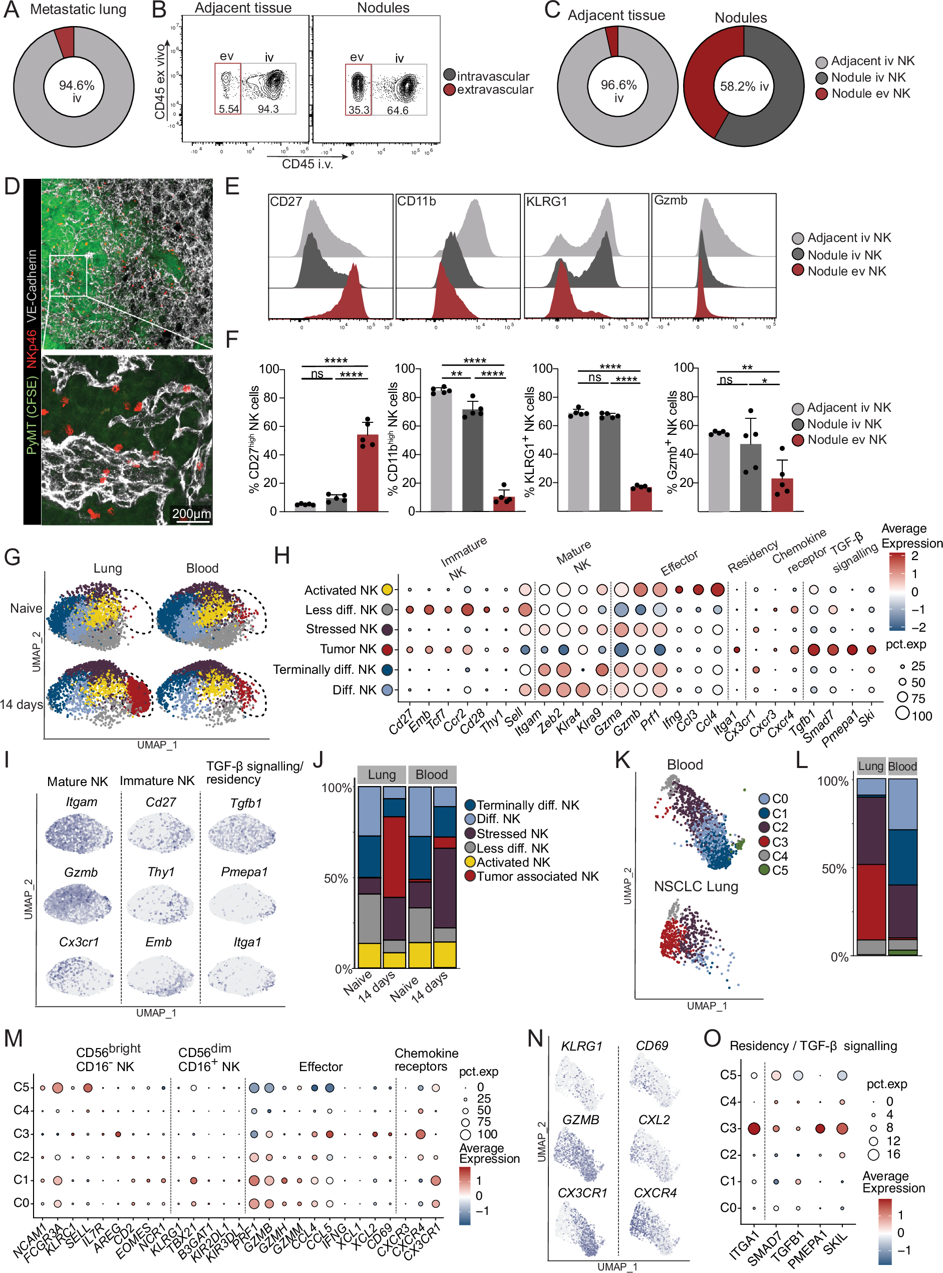
Fig. 4: The metastatic nodules serve as a hub for less differentiated NK cells, while the differentiated subset predominantly localizes intravascularly.
From: Tissue localization of natural killer cells dictates surveillance of lung metastasis

A Donut plot indicating the mean percentage of intravascular (light gray) and extravascular (dark red) NK cells in the lung 14 days after PyMT tumor inoculation. B, C, E, F Mice were inoculated i.v. with PyMT cells (5 × 105). At sacrifice, adjacent lung tissue and tumor nodules were manually separated and analyzed by flow cytometry on day 14 post-inoculation. B Representative contour plots showing intravascular and extravascular NK cells in adjacent lung tissue (left) and nodules (right). C Donut plot showing the mean percentage of adjacent intravascular, adjacent extravascular (left), nodule intravascular and nodule extravascular (right) NK cells. D Immunofluorescence staining of the lung of Ncr1iCreAi14fl/wt mice injected with CSFE-labeled PyMT cells (5 × 105) (green), 14 days before sacrifice with NKp46+ cells (red) within the vasculature (VE-cadherin/gray). E Representative histograms depicting expression of CD27, CD11b, KLRG1 and Gzmb in adjacent intravascular, nodule intravascular and nodule extravascular NK cells. F Bar charts showing the frequency of CD27high, CD11bhigh, KLRG1+ and Gzmb+ in adjacent intravascular, nodule intravascular and nodule extravascular NK cells. Data (A, C, D, F) are representative for one of 3 independent experiments with n = 4–5 mice per group. Error bars display means ± SD. Statistical significance was determined by one way ANOVA with Tukey’s multiple comparison test; *P < 0.05, **P < 0.01, ***P < 0.001 and ****P < 0.0001. ns, not significant. G–J Mice were inoculated i.v. with PyMT tumor cells (5 × 105) and transcriptome expression analysis (scRNAseq) of sorted NK cells from the lungs and blood was performed on day 14 post-inoculation. Data shown from one experiment with n = 5 mice/group. G UMAP displaying clustered (based on gene expression) and manually annotated NK cell subsets in lung and blood of naïve mice and 14 days post-inoculation. H Dot plot depicting average expression (color intensity) and the percentage (circle size) of cells expressing specific genes across each cluster. I Cluster frequency in lung and blood on the indicated timepoint. J UMAPs displaying the expression of the indicated genes across the NK cell clusters. K–O Publicly available scRNA-seq data46 of NK cells from blood and lung of patients (n = 7) with non-small cell lung carcinoma (NSCLC) was re-analyzed. K UMAP displaying clustered and manually annotated NK cell subsets in the blood and lung of NSCLC patients. L Cluster frequencies in lung and blood. M Dot plot depicting the average expression and percentage of cells expressing the indicated genes across each cluster. N UMAPs depicting the expression of the indicated genes across the NK cells. O Dot plot showing the expression and percentage of cells expressing the residency and TGF-β signaling genes across each cluster.