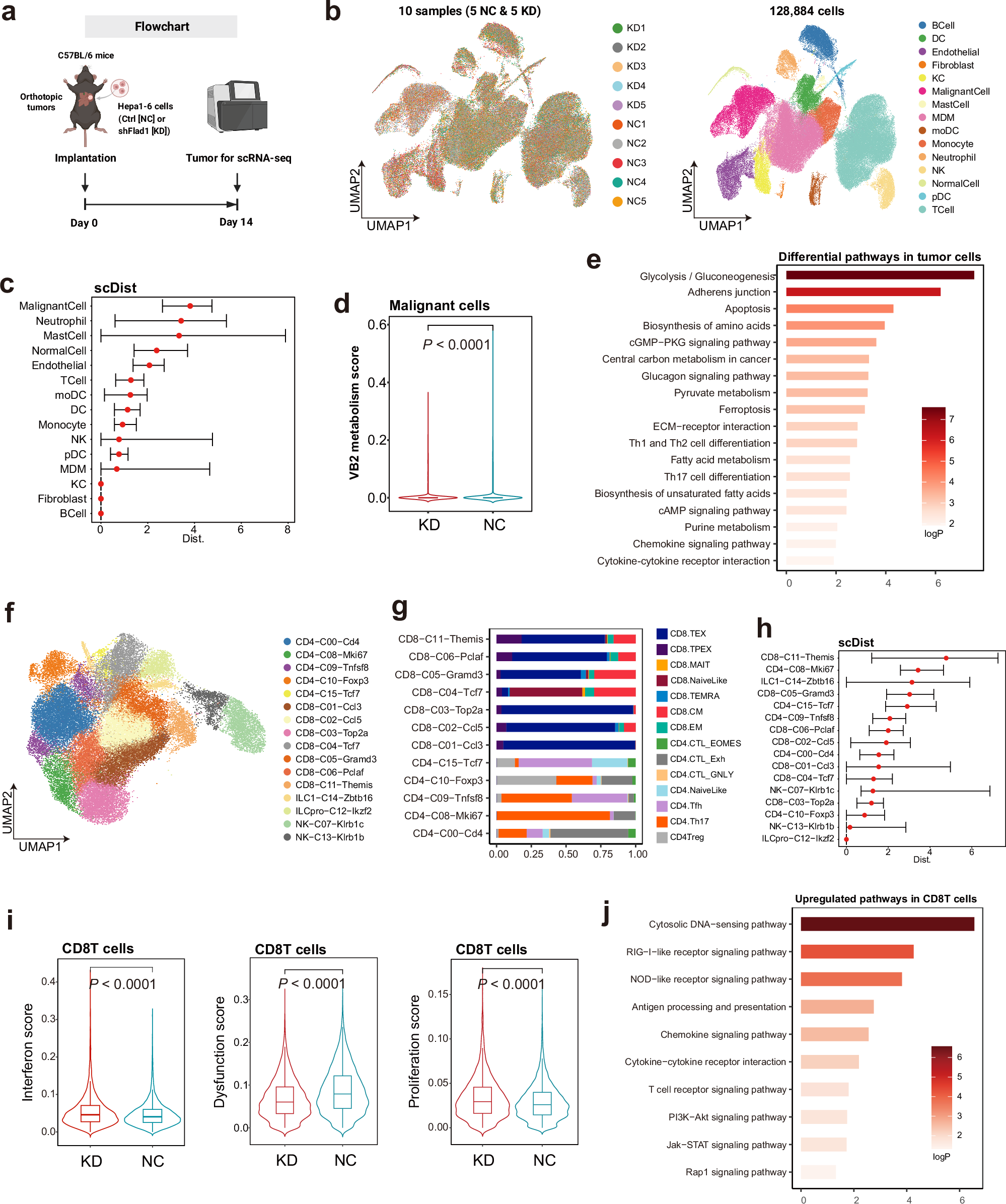
Fig. 3: Single-cell RNA-seq analysis reveals the impact of FADS on tumor microenvironment.

a Workflow of single-cell RNA-seq analysis for mouse tumors (created in BioRender. Chao, J. (2025) https://BioRender.com/bpec5ea). Orthotopic tumors were established in C57BL/6 mice with Hepa1-6 cells (Ctrl or shFlad1, n = 5 per group). Tumors were harvested at day 14 for single-cell RNA-seq. b UMAP plots showing the distribution of 10 tumor samples (5 NC [control] vs. 5 KD [Fads knockdown]) and 15 major cell types. c scDist analysis ranking perturbation levels in major cell types between NC and KD groups, displayed as effect values (red dot) with 95% confidence intervals. d Violin plot showing VB2 metabolism scores in malignant cells between NC and KD groups. e KEGG pathway enrichment analysis of differentially expressed genes in tumor cells (KD vs. NC). f UMAP plot showing the distribution of 16 T & NK lymphocytes subsets. g Annotation of T cell subsets based on canonical T cell gene signatures. Bars illustrate the composition of various T cell subsets. h scDist analysis ranking perturbation levels across T & NK lymphocytes subsets between NC and KD groups, with effect values (red dot) and 95% confidence intervals. i Interferon, dysfunction, and proliferation scores (AUCell algorithm) in CD8+ T cells from NC and KD groups. The box shows the median with interquartile ranges (IQR), whiskers extend to 1.5 × IQR, and no outliers were plotted. j KEGG pathway enrichment analysis of upregulated genes in CD8+ T cells (KD vs. NC). P-values were calculated using a two-sided Wilcoxon rank-sum test (d, i).